点击蓝字
关注我们
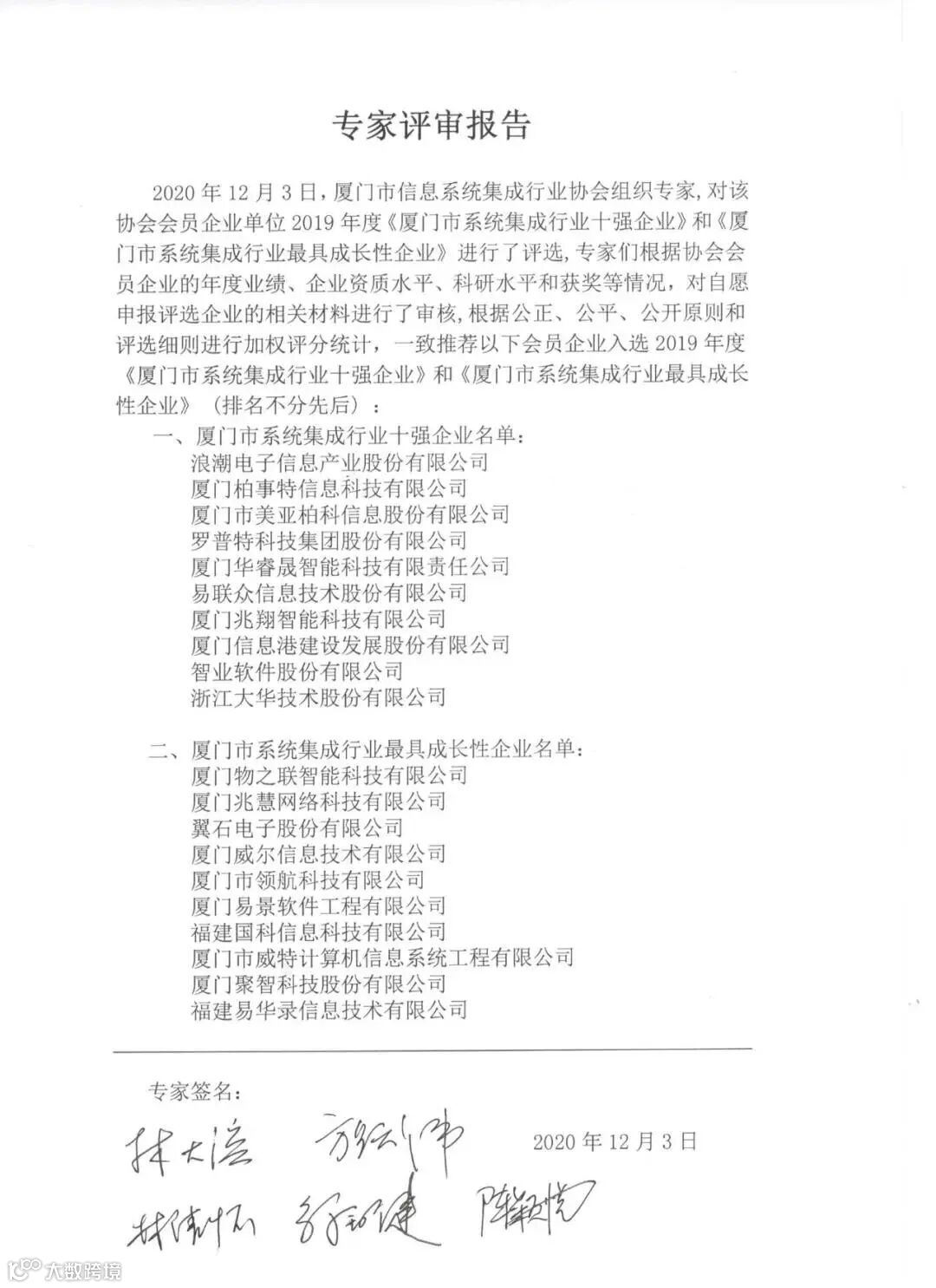
近日,2019年度厦门市信息系统集成行业十强企业和最具成长性企业评选结果出炉,智业软件成功入选十强企业名单!
据悉,活动通过向行业推出一批服务能力强、持续盈利能力优、管理体系完善、信誉良好的优秀企业,向行业传递正能量,促进系统集成服务行业健康发展。本次活动由厦门市信息系统集成行业协会特邀行业专家对参与十强和最具成长性企业进行综合评估。名单公布如下:
此次获得“厦门市信息系统集成行业十强企业”荣誉,是业界对智业软件综合实力和工作成果的肯定。公司将继续砥砺耕耘,奋发前行,全面提升各项能力,深化行业合作与交流,为促进行业发展贡献力量。

