关注点击上方“中房俱乐部CREC”获取“中国房地产俱乐部”更多资讯

前言
中国的产业地产近年来得到了蓬勃发展。许多产业地产开发商敏锐的抓住产业转移的新趋势,试图研究东部哪些城市的产业面临转移,这些产业分布在哪些区域,作为自己产业地产的招商客户。而这些客户的产业未来转移到哪些城市作为自己产业地产项目未来需要布局的城市。本文将研究长三角五个重点一、二线城市:上海、南京、杭州、苏州、宁波的产业转移情况和其产业布局,作为产业地产商未来在长三角拓展客户的地图,同时我们将研究长三角的主要的产业转移到哪些城市,这些城市即为产业地产商未来项目布局的城市进入选择地。
第一部分
我国产业转移的特点
近年来,随着我国中西部地区经济的发展、内需市场的扩大及产业结构的整体提升,国内产业转移呈现新的特点:一方面,东部地区对中西部地区产业转移不仅仅局限于传统低端产业,已经逐步扩展到电子信息、装备制造、新能源等高端产业,同时更加注重对转移承接地区综合制造成本的考量、对产业配套能力的要求及对转移承接地区消费市场的考察;另一方面,国内产业转移逐步打破东部向中西部单向转移的态势,呈现出石化、有色金属等部分产业沿海化布局的趋势,而部分中西部地区的龙头优势企业也开始将总部和研发基地迁往东部地区,充分利用当地的科技、人才和总部企业聚集优势。综合来看,我国产业转移正在步入全面优化产业链布局、转移和转型协调的新阶段。
目前我国东部产业转移的一大特点,是以龙头企业和大企业为核心,实行组团式或产业链式整体转移。也就是说,龙头企业和大企业基于降低成本、贴近市场等方面考虑,对一个产业的上、中、下游各个阶段产品进行整个产业链的大规模转移,同时将研发、采购、销售、物流、售后服务等各个营运环节也转移过来。由此,有着产业特色和配套产业基础的地区最吸引东部企业转移,中部地区承接产业转移的区域分布主要集中在中部地区城市群,特别是沿南北走向的京广线、京九线和东西走向的陇海线、长江产业带。合作共建园区成为地区之间开展产业转移和合作的重要方式。
东部地区向东部和中西部转移的产业结构不断提升。一是东部地区在转移劳动密集型传统产业的同时,也加快向东北和中西部地区转移电子信息、机械、医药和汽车等高端产业。其中,医药行业主要向东北地区转移和聚集,近5年时间里东北地区医药产业占比增长1.84%;机械行业加快向中部地区转移,推动中部地区工业增加值比重提升4.81个百分点;电子信息产业向中部地区和西部地区转移聚集,分别实现增长5.12、3.77个百分点。二是中西部加快调整产业发展结构和方式。西安、成都、重庆、郑州、武汉等市利用当地的科技、人才资源优势,大力发展电子信息产业,吸收发达国家和东部地区电子信息产业加工制造环境的转移,同时也大力发展电子商务,促进大数据、物联网和云计算建设。三是产业基础雄厚和产业配套能力强的地区往往是产业转移的首选地。东北地区拥有以沈阳、抚顺化学原料药产业集群,沈阳、大连生物制药及数字化医疗器械产业集群,辽东地区中药产业集群,哈尔滨医药产业集群,通化医药集群等,在承接医药产业转移和壮大医药产业集群中表现突出。装备制造业领域,中部地区的河南、湖北和湖南等省和东北地区的高端装备制造业具有良好发展基础,产业加快转移和集聚,在全国地位更为突出。
汽车制造仍然是一个传统产业,中国汽车制造的中心仍然在上海,上海的汽车制造上市企业收入占全国将近一半,其他区域的汽车制造集中度也进一步提升。北部区域从东三省(主要是长春、沈阳)向河北、北京集聚,中部区域向湖北、重庆集聚,南部区域向广东集聚。目前汽车制造已经跃升至湖北第一大产业(东风),也是河北(长城)、广东(广汽)的支柱产业之一。新能源车属于新兴制造,中国新能源车产业即将改变全球汽车零部件行业的成本结构和供应格局,但是整车制造这个传统产业仍然是强者恒强,向优势区域集聚。
钢铁的产能分布很明显受到了去产能和环保限产的影响,环京一带的河北、山西、山东和成本较高的西南、华南地区经历了产能出清,钢铁行业整体向生产效率较高的江苏(沙钢)和中部腹地(马钢、华菱、新余钢铁)聚集。煤炭经历了和钢铁类似的去产能,从环京一带向以煤炭为支柱的内蒙古、山西集聚。
能源原材料型产业呈现东中西部双向流动、优化布局的趋势。2009至2012年,东部地区的钢铁、有色金属、石化化工等能源原材料产业占比分别下降4.04%、3.97%和1.96%,较其他类型的产业下降幅度较小,这是因为铝土矿等有色金属资源型产业从资源地向沿海和中西部地区转移。其中,向东部地区的转移布局主要基于矿产原材料进口、生产过程中给排水需求及交通运输成本降低等因素考虑,向中西部资源富集地转移主要是充分利用当地资源、低劳动力成本及其电价优势。
第二部分
产业地产商在长三角的招商地图
研究方法:基于产业转移是目前我国产业的主要趋势,我们将研究长三角五大一、二线城市即:上海、南京、杭州、苏州、宁波哪些产业面临转移出去,这些产业都分布在该城市哪些区域(园区),作为这个城市产业地产商未来做异地产业地产项目的招商客户地图。同时我们结合了工信部发布的《2017年长江经济带五大产业集群及产业转移指南》,指南指出长江经济带将重点打造电子信息、高端装备、汽车、家电、纺织服装等世界级制造业集群,构建“一轴一带、五圈五群”产业发展格局。指南里列出了各地区承接五大产业集群转移的主要载体及优先承接方向。这些城市五大产业集群转移的主要载体作为我们招商的重点客户所在地。除了重点客户所在园区以外,我们也搜集了该城市的其他工业园区的主导产业方向,符合这5大产业集群的也纳入一般客户所在地。此外,我们也搜集了某些城市的面临拆迁的老工业园区,也纳入招商客户地图。
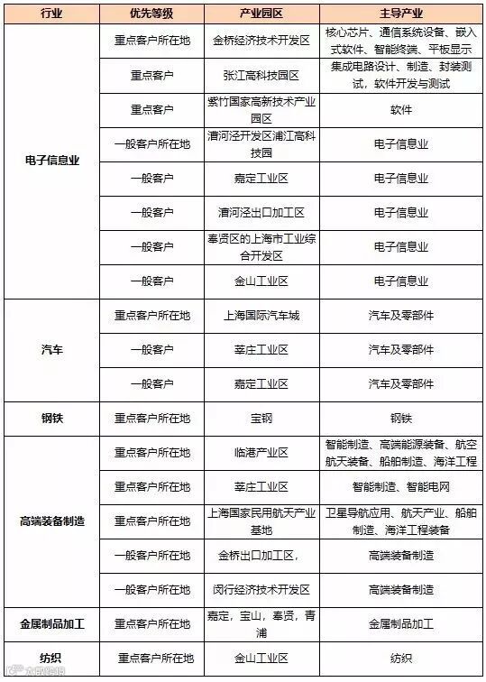
(一)上海的产业地产招商地图
据上海统计局发布的上海产业转移情况介绍,上海外移产业逐渐呈现分化趋势,并对应两种截然不同的转移方式。从转移类型上看,上海对外转移项目逐渐分化出两种不同类型,一类是集中在具备空间布局能力、自主创新实力、价值链延伸要求的资本密集、技术密集型行业或企业,以汽车、精品钢材等行业为代表;而另一类则集中在劳动密集型、资源密集型、环境损耗型产业,以电子信息制造业、纺织业、小钢铁、小化工、铅蓄电池等行业为代表。上海对外产业转移的行业有:电子信息、汽车和钢铁,以及政府推动“三高一低”(高投入、高消耗、高污染、低效益)产业项目淘汰或转移:金属加工制品和四大工艺、传统机械、纺织印染和服装、化工和危化。
表1:上海产业地产的招商地图

来源:中国指数研究院搜集整理
(二)南京的产业地产招商地图
近年来,南京陆续出台了“江南绕城公路以内工业生产企业全部退出”、“四大片区区域工业项目限批”、“化工类项目投资不低于2亿元且全部进入南京化工园”等严格的项目准入政策,并重点推进了高世代液晶面板、中新科技岛等产业转型项目,加快了产业结构调整步伐。
表2:南京产业地产的招商地图

来源:中国指数研究院搜集整理
(三)杭州的产业地产招商地图
杭州的产业主要分布在:杭州高新技术产业开发区、杭州经济技术开发区、萧山经济技术开发区、钱江经济开发,建德经济开发区、临安经济开发区、淳安经济开发区、桐庐经济开发区、富阳经济开发,余杭经济开发区
表3:杭州的产业地产的招商地图

来源:中国指数研究院搜集整理
(四)苏州的产业地产招商地图
表4:苏州产业地产的招商地图

来源:中国指数研究院搜集整理
(五)宁波的产业地产招商地图
表5:宁波产业地产的招商地图

来源:中国指数研究院搜集整理
第三部分
长三角产业地产商的城市进入选择
研究方法:我们将研究长三角的主要产业转移都转移到哪些城市,这些城市即为产业地产商未来项目布局的城市进入选择地。我们将结合工信部发布的《2017年长江经济带五大产业集群及产业转移指南》,指南里列出了各地区承接五大产业集群转移的主要载体及优先承接方向。这些城市五大产业集群转移的优先承接方向作为产业地产商未来项目进入的主要城市。同时我们具体研究了长三角5大一二线城市的每个城市的各产业的具体转移城市。
(一)长江经济带五大产业集群的区域分布
电子信息产业集群。依托上海、江苏、湖北、重庆、四川,着力提升集成电路设计水平,突破核心通用芯片,探索新型材料产业化应用,提升封装测试产业发展能力。在合肥、重庆发展新型平板显示,提高高世代掩膜板等关键产品的供应水平。依托上海、江苏、浙江、湖北、四川、贵州,重点发展行业应用软件、嵌入式软件、软件和信息技术服务,培育壮大大数据服务业态。在物联网重大应用示范工程区域试点省市和云计算示范城市,加快物联网、云计算技术研发和应用示范,推进产业发展与民生服务以及能源、环保、安监等领域的深度融合。
高端装备产业集群。依托上海、四川、江西、贵州、重庆、湖北、湖南,整合优势产业资源,发展航空航天专用装备。在浙江、安徽、湖南、重庆、湖北、四川、云南发展高档数控机床、工业机器人、3D 打印、智能仪器仪表等智能制造装备。在上海、浙江、江苏、湖北、四川、重庆、湖南,发展海洋油气勘探开发设备、系统、平台等海洋工程装备。在湖南、安徽、四川、贵州发展高铁整车及零部件制造。在湖南、重庆、浙江、江苏发展城市轨道车辆制造。在上海、江苏、浙江、湖南、重庆、安徽、四川,发展大型工程机械整车及关键核心部件。
汽车产业集群。依托上海、南京、杭州、宁波、武汉、合肥、芜湖、长沙、重庆、成都等地现有汽车及零部件生产企业,提高整车和关键零部件创新能力,推进低碳化、智能化、网联化发展。依托浙江、安微、湖北、江西、湖南等零部件生产基地,大力发展汽车零部件产业,重点提升动力系统、传统系统、汽车电子等关键系统、零部件的技术和性能,形成中国品牌汽车核心关键零部件自主供应能力。在上海、江苏、安徽、湖北、重庆、四川,重点发展新能源汽车,积极发展智能网联汽车,重点支持动力电池与电池管理系统、驱动电机及控制系统、整车控制和信息系统、电动汽车智能化技术、快速充电等关键技术研发。
家电产业集群。以江苏、安徽为重点区域,做强家电生产基地,按照智能化、绿色化、健康化发展方向,完善产业链,加快智能技术、变频技术、节能环保技术、新材料与新能源应用、关键零部件升级等核心技术突破,重点发展智能节能环保变频家电、健康厨卫电器、智能坐便器、空气源热泵空调、大容量冰箱和洗衣机等高品质家电产品,推动家电产品从国内知名品牌向全球品牌转变。
纺织服装产业集群。以长三角地区为重点,推动形成纺织服装设计、研发和贸易中心,提升高端服装设计创新能力。在湖南、湖北、安徽、江西、四川、重庆等地建设现代纺织生产基地,推动区域纺织服装产业合理分工。依托云南、贵州等地蚕丝和麻资源、少数民族纺织传统工艺、毗邻东南亚等优势,大力发展旅游纺织品。在江苏、浙江加快发展差别化纤维、高技术纤维和生物质纤维技术及产业化。依托安徽、江西、湖南、湖北、四川等地,加强资源集聚和产业整合,全面推进清洁印染生产,推行节能降耗技术。
(二)长江经济带产业转移的主要承接城市
我们搜集了长三角经济带五大产业集群转移的优先承接城市如下:
表6:长江经济带产业转移的主要承接城市

来源:中国指数研究院搜集整理
(三)长三角五大城市主要产业转移的承接城市
1、上海
表7:上海产业转移主要承接城市

来源:中国指数研究院搜集整理
2、南京
南京的产业主要转移到宿迁,以及宁镇(句容)扬都市圈、仪征、滁州、宣城、马鞍山。
3、杭州
湖州、嘉兴和绍兴三市,作为杭州产业转移承接者角色出现,接收杭州“溢出”企业。“临杭工业园”“临杭工业带”这样打上明显烙印的产业园区,出现在湖嘉绍三地。
4、苏州
苏州的产业主要转移到宿迁
5、宁波
宁波的产业主要转移到长三角内部和中西部转移
结论:长三角产业转移的主要城市是中西部的省会城市如重庆、成都、武汉、长沙等地,同时长三角内部承接产业转移的的主要城市是离转移城市较近的都市圈内。如杭州的湖州、嘉兴、绍兴,南京的宁镇扬都市圈和苏北的宿迁以及安微离南京较近的滁州、马鞍山等地。
文章来源: 中国指数研究院

最新热门文章推荐:
| 我的其他小伙伴
CREC服务号
ID:CRECLUB88
产业金融俱乐部
ID:CIFC888

点击下方 “阅读原文 ”查看更多

