关注点击上方“中房俱乐部CREC”获取“中国房地产俱乐部”更多资讯

易宝研究院发布了《2018年供应链金融行业发展趋势研究报告》,报告指出,供应链金融属互金行业的优质资产,虽说降低了中小企业融资门槛,但并不意味着平台布局供应链金融资产的门槛就很低。对互金企业来说,找到优质企业合作,掌控大数据风控、区块链、人工智能等先进技术,才是平台生存的关键所在。
核心观点:
2017年我国供应链金融市场为14万亿元,2020年我国供应链金融市场规模或将达到27万亿元。
供应链金融3.0——M+1+N:通过互联网技术的深度介入,打造一个综合性的大服务平台代替核心企业“1”来给平台上的中小企业“N”提供信用支撑。颠覆式的“1+N”生态圈。
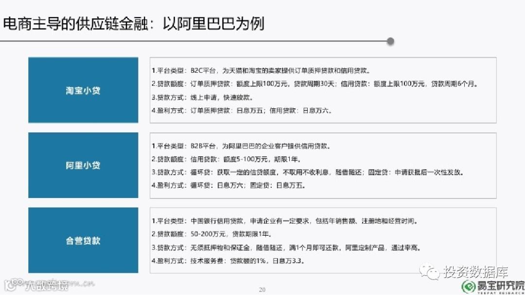
供应链金融的五类商业模式:银行、第三方支付、电商、供应链/物流、P2P。
B2B平台模式与供应链金融匹配度最高,未来随着B2B电商的增长,供应链金融也有望实现爆发。






























最新热门文章推荐:
| 我的其他小伙伴
中房俱乐部
ID:CRECLUB88
产业金融俱乐部
ID:CIFC888

点击下方 “阅读原文 ”查看更多

