点击上方“中房俱乐部CREC”获取更多资讯

回顾雀巢的发展轨迹,可以发现这简直就是一部企业并购史。旗下超过一半的知名品牌是通过兼并和收购获得的,并购基因深植在它的血液之中。
除了雀巢之外,万科、外滩地王复星是怎么玩并购的?
独家剖析,只在房学院的大咖系列课
《房地产收并购 全流程+雷点破解》
扫码听课



前不久,雀巢以71.5亿美元喜提星巴克零售业务,双方将形成全球咖啡联盟。尽管星巴克在美国咖啡市场占据了第一把交椅的位置,但放眼全球市场,雀巢才是这一领域的老大,旗下的Nescafe和Nespresso两个品牌均在全球市场中排名第一。
成功的并购会达成“1+1>2”的效果。雀巢拥有完整的企业咖啡业务,也有助于推动星巴克产品在门市以外通路的销售。
管窥雀巢公司的帝国构建之路,不仅解密了食品行业的并购奥秘,也对国内食品行业的并购具有重大指导意义。
并购成就雀巢帝国
雀巢公司,由亨利·雀巢于1867年创办,总部设在瑞士日内瓦湖畔的韦威。目前在全球拥有500多家工厂,分布在在美国、日本、德国等20多个国家,拥有2000多个全球性或地区性品牌,为国际领先的综合食品集团。
从下面雀巢的产品布局中,可以看出,在吃喝这件事上,雀巢的产品已经渗透了全球很多人每一天的生活。

雀巢公司2017年销售额达到898亿瑞士法郎,纯利润达到147亿瑞士法郎。其中大约95%来自食品的销售,因此雀巢可谓是世界上最大的食品制造商,也是最大的跨国公司之一。雀巢销售额的98%来自瑞士国外,因此被称为“最国际化的跨国集团”。2017年世界500强最赚钱的50家公司中,雀巢是唯一上榜的食品企业。按照销售额排序,雀巢旗下10亿美元级品牌达到13个。
回顾雀巢的发展轨迹,可以发现这简直就是一部企业并购史。旗下超过一半的知名品牌是通过兼并和收购获得的,并购基因深植在它的血液之中。
按照不同阶段的业务重心不同,我们将雀巢分为初始发展期、快速成长期、成熟期以及稳定期四个阶段,其中在初始发展期,公司以婴儿食品起家,通过强强联合迅速扩大规模;在快速成长期,开始拓宽产品线、加快全球化布局;在成熟期,持续推进多样化经营,进入了药品和化妆品领域;在稳定期,公司在新兴市场上发力,完善细分价值链、补足短板。
初始发展期(1867年-20世纪初)
1867年雀巢以婴儿食品起家,1905年与当时的竞争对手英瑞炼乳公司合并,当时雀巢公司和英瑞公司已拥有20多家工厂,并开始借助海外子公司建立跨越非洲、亚洲、拉丁美洲和澳大利亚的销售网络。一战爆发对炼乳和巧克力的需求增加,雀巢抓住历史机遇扩大生产,收购了美国和澳大利亚的加工工厂,战争结束时已拥有40 家工厂,在这阶段雀巢推出了巧克力、无糖炼乳、灭菌乳、奶粉等产品。

快速成长期(20世纪初-1973年)
公司通过并购快速成为垄断企业,实现规模经济,降低交易成本,同时顺应时代要求和技术变迁,推出多款产品,满足消费者需求,迅速占领市场。一战到二战期间,军队和个人对于罐装牛奶的需求下降,公司进行队伍专业化管理和加强研发研究,推出雀巢咖啡、全脂奶粉、巧克力麦芽饮料、白巧克力等开创性产品。二战爆发后,公司为平民和军队提供产品,二战后经济日益繁荣,方便食品需求兴起,公司通过收购调味品公司、罐头食品公司、酸奶生产商来不断拓宽产品领域,这阶段推出巧克力饮品、即食食品、米粉、水饺等产品。

成熟期(1974年-20世纪90年代)
上世纪70年代开始,除通过收购不断扩大原有产品全球市场份额外,公司进行多样化经营,进入了药品和化妆品领域。

稳定期(20世纪90年代至今)
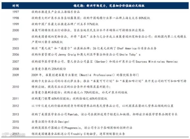
上世纪90年代,雀巢将目光投向在亚洲的新兴市场。从1997年收购冰激凌生产企业上海福乐食品开始,不断收购中国细分行业龙头如太太乐、厦门银鹭、徐福记等,借助本土业务抢夺中国市场份额。而公司在收购后,注重实施本土化策略,沿用被并购企业的组织结构,慎重地对待公司管理者,使得企业继续稳定发展。以银鹭为例,收购后银鹭的管理人员、经营模式不变,消除银鹭管理团队和员工内心的不安,同时也巧妙化解了外资入主民族品牌常见的“水土不服”。

雀巢并购的奥秘
直到今天,雀巢董事会给自己定下的发展战略仍是:2/3靠并购,1/3靠内部增长。平均每月一家的收购速度和并购后良好的整合消化能力,造就了如今2000个品牌的日用消费品雀巢商业帝国。那么雀巢并购的奥秘究竟是什么?
运筹帷幄之中,决胜千里之外,战略仍是并购成功的首要因素。在雀巢疯狂并购的时期里,始终遵循四条重要的战略原则:不进行敌意收购,在双方自愿的原则下进行;可以将自己的竞争优势与被并购方相结合,帮助被并购方继续成长;不盲目并购,在产品相关多元化的框架内进行;偏爱那些财务健康、有技术创新能力、品牌形象、管理方法被认可的公司。
从其战略可以看出,雀巢的并购战略是非常稳健的,也奠定了其并购成功的基础。
雀巢更偏爱收购那些自身管理良好的品牌,仅通过渠道复用、采购共享,雀巢就能有力提升被收购品牌的竞争力,不需要在并购后对原有企业大动干戈。
对于雀巢而言,并购绝不是雪中送炭,而是锦上添花,实现共赢的模式。当然,这也是基于雀巢自身已有的资源确定的并购模式,其强大的资源嫁接能力可以很大程度上确保这种并购模式的可复制性与成功率,并非所有的企业都适用这种模式。
旗下2000个品牌,要驾驭这样一个庞大的组织,雀巢采取了一种极为灵活的组织结构和管理模式—这是一种被称为“集中-分散型”管理的方式。
“集中”是指雀巢瑞士总部决定重要的战略决策和基本政策,“分散”则意味着各个地区市场在执行层面拥有很多自主权,尤其是在市场营销和服务创新方面。
而雀巢在自己的企业价值观中,承诺要“尊重多样性的文化和传统”,也允许并购企业拥有相当大的自主权—雀巢并购的大多数品牌由此得以顺利延续,甚至扩展了自己的发展之路。
总部的权限被限定于:制定长期战略,决定重要的投资;优化各个地区工厂和供应链的管理与分布;对品牌战略进行管理;制定生产、质量安全系统等一系列管理系统的政策和规则;培养优秀的管理人才;自上而下地通过研发体系推动创新,并制定各种规则鼓励各地机构创新;为分布在各个区域的工厂、机构提供技术和知识的支持等。
在对价值观和长期战略达成共识的基础上,雀巢总部会尽量减少对地方公司的干涉。总部会制定行事的原则与规则,并且推动整个集团的合规。但是,在面对当地复杂多变的市场环境时,各地雀巢分公司都有直接根据消费者的口味和饮食习惯做出反应的权限。
所以即使银鹭花生牛奶是雀巢旗下的,我们现在所喝到的,依然是正宗的,有自己特色的银鹭产品。
给食品行业并购的借鉴
总结可知,雀巢并购的成功是基于自身已有的资源确认的稳健模式,并购只是手段,选择已有成熟品牌、模式的企业进行收购,未来通过渠道、研发等资源的嫁接,保持原有管理层、企业文化的稳定,实现被收购企业的进一步成长;而不是盲目地改变其人员、模式、企业文化,这点确实值得深思和借鉴。
以中国市场为例,反观其它外资并购中国民族品牌的案例,能取得雀巢如此巨大成功的屈指可数,大部分并购项目都是轰轰烈烈后归于沉寂。
除前文提到的金丝猴、乐百氏等外,美加净(1990年美国庄臣收购,1994年上海家化购回)、北冰洋(1994年北冰洋和百事可乐合资,2007年一轻控股收回北冰洋商标)、丁家宜(2011年科蒂以4亿美元收购,2015年创始人购回),太多的民族品牌被外资收购后并未能延续辉煌,转而再次出售。
糖果行业龙头企业金丝猴较为典型,被美国好时公司于2014年高价收购后,销量连连下滑,经销商摩擦、员工诉讼等问题始终困扰着美国好时公司。
并购后强行的管理、文化植入在中国食品行业已经证明是失败的。
值得一提的是,在这波民族品牌回归的过程中,受益于中国资本市场的开放与发展,中国的产业并购基金开始承担越来越重要的角色,产业并购基金这一角色的出现可能会推动并购往纵深发展,视野更加开阔、资源更加多元的并购基金也许能帮助伤痕累累的中国民族品牌重塑辉煌。
以金丝猴为例,据报道,从美国好时手中买回金丝猴的是河南御翔食品公司,该公司由郑州翔鹰创业投资基金100%持股,西藏苍鹰创业投资管理有限公司则是背后的操盘者,联合管理层MBO的并购模式风行于90年代的华尔街,结合杠杠收购,以垃圾债券、夹层融资为工具,以提升投资规模和收益率,但在国内此模式并不多见。
从国外大型并购基金运作的理念来看,并购基金相比一般产业运作方而言,可能与雀巢的并购理念更为契合,以公司治理结构为基础,尊重被收购公司管理层,通过输入资本、资源,帮助被收购企业规范成长,未来利用证券化工具帮助被收购企业实现量级上的变化。
文章来源 | 东四十条资本
百万地产人都在听!
点击文末“阅读原文”,也可听课
◆ ◆ ◆ ◆ ◆
投稿、广告及商务合作,请联系
电话:15141162544
邮箱:wuyue@crecorg.com
最新热门文章推荐:
太古、K11、大悦城、瑞安、华润、恒隆、龙湖、新城156个MALL上半年租金、运营情况都在这!


