点击上方“中房俱乐部CREC”获取更多资讯

香港作为亚洲金融市场的主要离岸及非离岸中心,不论从监管架构的成熟度、公开交易市场的完善性及金融产品的丰富性等方面,均处于国际金融市场前列,是国际投资者投资于亚洲的首选平台。越来越多的内地机构以香港作为踏板,进入国际资本市场,这些机构在香港开展业务的前提是获得香港证监会颁发的金融牌照。
香港有三大主要监管机构:证券及期货事务监察委员会(证监会);保险业监理处(保监处);香港金融管理局(金管局)。证监会负责监管除银行及保险公司外的所有金融机构,根据香港《证券及期货条例》发牌及注册事宜之规定,任何人士进行受规管活动,必须向香港证监会申领牌照,凡未领所需牌照或注册而在香港进行受规管活动或以香港的投资大众为推广对象,即属于触犯严重犯罪。

获颁香港证监会金融牌照后,公司将有资格为境内外机构提供股票、基金、债券等各类金融产品服务。利用香港资本市场平台,不仅可以更多的开发海外房地产或股票基金等产品,也可以通过推出投资移民和投资咨询等增值服务,向高净值客户提供更为多元化的服务。
01 证监会牌照类型
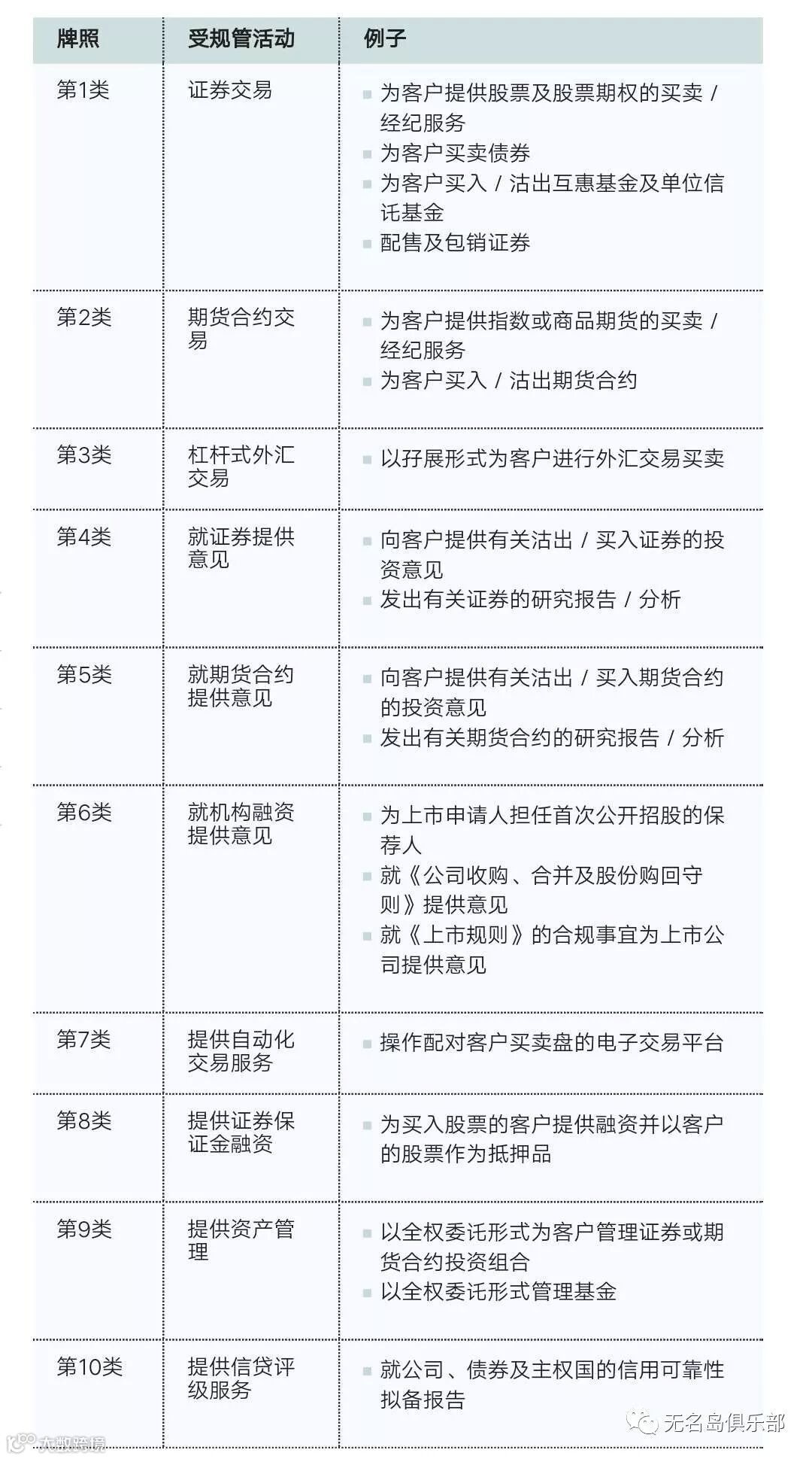
香港金融牌照分类从1到10号, 不同的牌照所拥有的权限有所差别。

公司获颁香港证监会金融牌照后,即有资格为境内外机构股票、金融衍生品、外汇以及黄金等各类金融产品服务。例如9号牌照-资产管理牌照,持有该牌照,意味着在国际资本市场上获得了“通行证”,不仅可以直接参与境外的投资,还可管理运用海外投资者的资金。
9号牌可以分为大牌和小牌。大牌(无限制)可以持有客户资产,像国内可以做公募基金一样,客户的资产可以直接汇入公司的账户,整个资产可以作为一个统一的账户进行投资管理。而且这些投资者可以不是专业投资者(PI)。但是就因为如此,为了保障普通投资者,香港证监会对此类牌照更加严格要求,不仅在缴足股本和速动资金方面有极高要求,对持牌负责人(RO)也一样有很高的要求。所以大牌的市价更高,能做的业务也更多,因此大的上市机构会偏向于申请或者购买大牌照,便于业务的发展。
而9号牌(小牌照)不能持有客户资产,因此必须为每个客户设立独立账户,并且不得持有这些资产,只能代为管理,并且投资者也有相对限制。因为分开账户管理是一个比较麻烦,故此类牌照可能更适合做私募基金,不适合做更广泛基金项目。
02 牌照申请条件
若机构要申请成为持牌法团,需要符合一系列要求:

一家公司在申请领取金融牌照或申请成为注册机构时,香港证监会会依照《证券及期货条例》第129条对持牌法团及注册机构进行核准,主要从6个方面去考虑:
1. 主体资格
2.胜任能力
3. 负责人员
4. 大股东等须具备适当人选的资格
5. 保险
6. 主体的财政资源


不同类型牌照的申请难度也不一样,如香港9号资产管理牌照申请条件,香港证监会规定,需要2位香港持牌责任人,而持牌责任人需要有3—5年连续公开的资本市场业绩记录以及要经过一系列严格的考试和资格审查等。同时,企业也要求在香港有实际的办公地址,有经验丰富的管理团队去协助运营公司。通常,获得独立的香港资产管理9号牌照,是一家公司实力雄厚的背书。
03 牌照申请步骤
对于想要申请香港金融牌照的机构来说,一般有两种申请途径,一是在香港设立子公司,二是收购一家已经成功申请到相关牌照的公司。

目前内地已比较少通过收购的方式获取相关牌照进入国际市场,一般规模较大的机构一般会选择在香港设立子公司来获得香港金融牌照,这样一方面可以使香港子公司与内地机构的名称保持一致或相似,有利于品牌的发扬与传承,另一方面,由于收购一家已经成功申请到相关牌照的香港公司也需要进行一系列的申请并准备所需材料,与设立子公司在时间的花费上基本相同。

与直接申请牌照相比,收购可能承担由以往业务衍生的任何合约或商业风险。如收购对象从未经营任何业务或只经营少量业务,则需要承担更加繁琐的审批以避免规避正常评估及审批程序的嫌疑。 另一方面,受该持牌法团牌照申请时的原业务计划所限,如需改变,需在收购后向证监会申请,实际所花费的时间和成本将比新申请更多。
文章来源:无名岛俱乐部
声明:文章版权归作者所有,如有侵权请及时联系,文章观点仅代表作者本人。


点击文末“阅读原文”,去房学院逛逛~
◆ ◆ ◆ ◆ ◆
投稿、广告及商务合作,请联系
电话:15141162544
邮箱:wuyue@crecorg.com
最新热门文章推荐:
一位财务总监总结的并购笔记:看完不服不行,真正懂行才敢这样讲



