关注点击上方“中房俱乐部CREC”获取“中国房地产俱乐部”更多资讯

过去两年,资金宽松,房地产企业销售金额和拿地金额一路高涨。
根据国家统计局数据显示,2016年全国商品房销售额为117627亿元,2017年全国商品房销售额为133701亿元,刷新历史记录。财政部公布的数据显示,2016年国有土地使用权出让收入为37457亿元,而2017年国有土地使用权出让收入高达52059亿元,同样刷新历史记录。
无论是销售市场,还是土地市场,一味地上涨并非常态。
今年以来,土地供需分歧变大,主要体现在成交规模提升,同时流拍率也在不断加大。
从最近几年的情况来看,2014年因为房地产市场销售整体低迷,土地流拍量成为近年最高的年份。但从今年同期数据来看,前7月土地总流拍宗数甚至比2014年同期还要高。
根据中信建投监测的数据显示,2018年前7月,国内300城土地总流拍宗数达258宗,比2014年同期高出59%。
各线城市土地流拍率
明显提升
中信建投报告显示,以土地宗数为口径,今年前7月土地流拍率约6%,二季度以来,流拍率均值为7%。流拍率高于近轮周期中最低迷的2014年,当时平均流拍率也仅为4%。尤其是一线城市,流拍率更是在二季度创下17%的最高值。从整体流拍规模来看,今年将达到历史峰值。14年是近年来流拍量最高的一年,总流拍宗数为345宗,较15-17年分别高出23%、219%和13%,但今年前7月300城总流拍宗数达258宗,与14年同期相比高出59%。
以城市能级划分,各线城市流拍率在今年明显提升。一二线城市流拍率峰值在今年6月,分别达19%和7%,属于13年以来的峰值水平。季度数据显示,一线城市的流拍率自17年以来不断上行,今年二季度创下13年以来最高水平,二线城市与14年基本持平,三四线城市流拍率也显著高于14年。
从溢价率角度,300城以及各线城市能级的数据均显示,土地溢价率均从17年下半年开始持续下滑,从平均楼面价角度,今年3月开始也出现了下滑。最明显的是一线城市,3-5月平均跌幅达44%,二线城市自2月起持续下降,平均降幅12%,仅有三线城市维持增长,但增速也在下行通道。
流拍原因
利润率预期 & 融资环境压力
从以往来看,土地市场流拍的背后是销售市场的持续低迷,从而影响房企拿地策略以及政府的市场预判。然而,今年与2014年流拍潮相比,有以下两点不同:
1、土地供应力度。2014年宅地新增供应建面同比持续下滑,一季度即呈现负增长,四季度甚至出现单月同比-60%的大幅下滑,但2018年3月以来,新推出的宅地同比持续增长,单月增速基本都在20%以上,个别月份甚至达80%以上增长。
2、销售市场热度。2014年四个季度全国销售面积同比跌幅均超过6%,其中三季度同比跌幅14%,可见市场低迷程度。然而近4个季度,仅2017年三季度微跌2%,今年以来单季度同比均为正增长,尤其对于龙头而言,2018年前7个月销售额依然维持30%-40%增速,目前销售形势依然稳健。
综上可知,此次流拍的动因与上一轮不同,2014年是因为销售市场低迷导致开发商拿地能力与意愿均十分疲弱,然而这一轮,销售市场稳定,流拍现象的蔓延主要是房企基于利润率以及去杠杆下的理性选择。
从利润角度来看,影响因素之一是限价政策。一线城市自去年下半年以来基本进入全面限价,北上深的新房价格同比不增长已经持续了一年,二线城市以及热点三线城市也开始进入限价时代。8月2日,政治局工作会议上"坚决遏制房价上涨"的提出预示着目前的限价政策将长期执行,"时间换空间"战略拿下高价地的逻辑不再顺畅,房企拿地也更为理性。

影响因素之二,是项目的实际地价。尽管目前土地市场溢价率大幅下降,但实际楼面价下滑幅度有限,这主要因为土地起拍价有所提高,与此同时,项目的隐性成本更高。
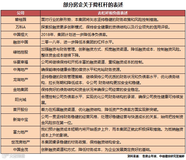
此外,在融资环境收紧、严控资金走向的大环境下,房企各类融资渠道持续受到严格管控,股权融资冻结、公司债受到严格监管、银行贷款更加关注"合规",资管新规对部分非标渠道的关闭等,且和此前周期不同,在今年"宽货币、紧信用"的格局下,带来房企融资的剧烈分化。

前6月开发资金来源同比增长4.6%,其中国内贷款占比持续下降,以销售回款为主的其他资金项占比逐月递增,二者同比增速分别为-7.9%和6.1%。在贷款大幅收紧的环境下,房企广开渠道,自筹资金同比增长9.7%,但在非标等其他渠道严控的环境下,自筹资金空间也十分有限。这也是各大房企,尤其是诸多民企在今年年报中均明确提出要降杠杆的重要原因。"降杠杆"最先影响的就是拿地策略,因此,整体融资环境也是目前房企对于拿地更加精挑细选的原因。

资料来源:中信建投证券,中房网综合整理

最新热门文章推荐:
| 我的其他小伙伴
中房俱乐部
ID:CRECLUB88
产业金融俱乐部
ID:CIFC888

点击下方 “阅读原文 ”查看更多

