关注点击上方“中房俱乐部CREC”获取“中国房地产俱乐部”更多资讯

最近一周,陆续有不少数据机构出了2018年第三季度的数据报告,用数据证实了大家对当前经济形势的感觉:巨头普遍负增长了,很多做的还不错的,也不过是0增速了,只有二三递队的还有增势。
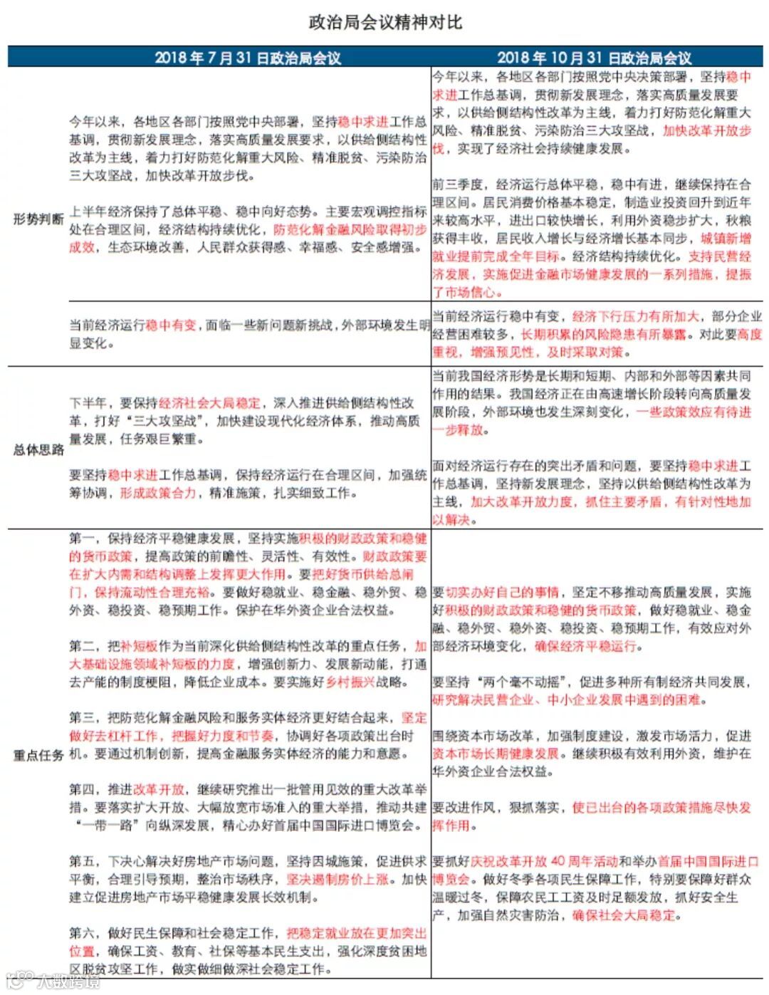
而10月31日的政治局会议,跟三个月前相比,也透露中对当前经济形势的压力:

回到互联网科技领域,QuestMobile的数据显示,中国移动互联网的总用户规模,2018年前9个月才增长了3400万,而去年同期是6400万,估计,以后移动互联网的新用户就是新生人口数量了,一个季度才一千万左右新用户。

这种“负增长零增速”时代,会带来什么影响呢?调皮电商今天就结合QuestMobile和Trustdata两家数据架构的数据,跟各位总结一下要点:
第一个,先看中国手机的出货量,几乎每个月都在下跌:

落实到具体的品牌上,苹果和小米的占比都不乐观,高端和低端都不好,偏偏中端品牌很不错:

第二,不仅仅手机出货量降低了,手机使用的时间也在变化,除了短视频,其他类型的APP,大面积下降,包括微信。

但是,虽然短视频的使用时长增加了,其用户数量却出现了很大的下降:

六月份之后,短视频用户数大规模下降,目前就稳定在了5亿左右。很多人被短视频吸引过去,但是却发现并没有那么好玩,小哥哥小姐姐,千篇一律,恶搞低俗也有审丑疲劳,倒是实用的短视频,会吸引用户持续看看。
具体到各个品牌商,抖音、快手、西瓜视频、火山小视频等排名前四的APP用户数都出现了下降:

短视频总用户数虽然下降,但移动互联网的 新增用户中,最主要的还是靠短视频拉动,短视频更容易把一个用户拉进移动互联网的门槛里,其次是游戏和电商:

出现上述情况的原因,另一份数据报告可以稍微解释一下,小镇青年和Z世代成为了新用户主力:

从上图可以看出,Z世代和小镇青年都特别爱看短视频,而80后70后中坚力量,则对短视频没有太喜欢,他们更偏爱长视频。
第三,短视频下降,新闻客户端更是不好过。新闻APP双寡头都出现了零增长的情况,腾讯新闻和今日头条,各个数据机构那里,他们谁排第一不一定,但基本上总用户数稳定了,几乎无增长。

第四,移动电商用户,也出现了大规模的下降,尤其是拼多多,用户总量几乎零增长。
移动电商用户总量,在6月份有一次高潮,但随即下跌,目前稳定在四亿用户左右。

淘宝、京东、天猫,用户总量增速平稳,但拼多多却几乎零增长了,不过贝店和蘑菇街增长很迅猛。

各大平台的新用户增加数量都在萎缩,只不过,拼多多的回落特别明显,这可能源于其第三季度的舆论危机和自我调整,打掉了很多仿冒品牌,诸如小米新品等。

第五,生活服务电商格局大调整,但用户规模并没有减少,反而在持续增长,这代表了线下业务的广阔空间。
格局调整发生在死对头之间,美团和饿了么,出现了明显的分化,美团占60%的外卖市场,活跃用户是饿了么的两倍,饿了么加上百度外卖,也无法对抗美团了。



出行市场方面,摩拜被美团收购之后,订单下大幅度下降,在走下坡路,ofo已经力压摩拜。
但是,双方已经两败俱伤,总用户数量远低于去年同期。唯有哈啰单车,一路向上,已经逼近摩拜用户量。

滴滴出行下滑很明显,总用户量预估下降10%左右,而滴滴顺风车用户量更是腰斩,首汽出行和嘀嗒出行,增长明显。但滴滴领先地位并未受到挑战。
出行市场目前暗潮涌动,国家有关部门还在整顿期,关于大数据的规则,关于算法的合法透明,还需要进一步规范,前景并不明朗。

第六,游戏领域,格局颠覆。开心消消乐在用户量零增长的情况下,超越王者荣耀成为第一,而王者荣耀的用户数腰斩,下降高达42%,用户流失非常严重。
游戏行业起伏非常大,要么倍增,要么腰斩。

整体来看,2018第三季度的数据,对于巨头来说,不算利好,但是,再不好的年景,也有新动态,对于二三梯队的品牌来说,还有不少增长空间,他们大多属于垂直领域,喊了很多年的垂直电商垂直平台,现在到了最好的时候,毕竟新用户数已经到顶,跑马圈地越来越难,又没有资本助力,资本市场更加惨淡,2018年完成的募资额比去年同期降了57%,而2018年的投资额仅仅比去年同期降了6%,这是因为今年花的钱是去年前年募集的,而今年募集的钱,用于明年投资,可见明年投资才是最冷的时候。
不过,最后还是告诉大家,越是冷,越是机会,前几天看到一个帖子,说的蛮有道理,看起来是洗牌,实际上是在洗人:

有真本事的,反倒是不用担心了。
来源:调皮电商(ID: tiaoxiEC)
◆ ◆ ◆ ◆ ◆
投稿、广告及商务合作,请联系
电话:15141162544
邮箱:wuyue@crecorg.com


最新热门文章推荐:
太古、K11、大悦城、瑞安、华润、恒隆、龙湖、新城156个MALL上半年租金、运营情况都在这!

