
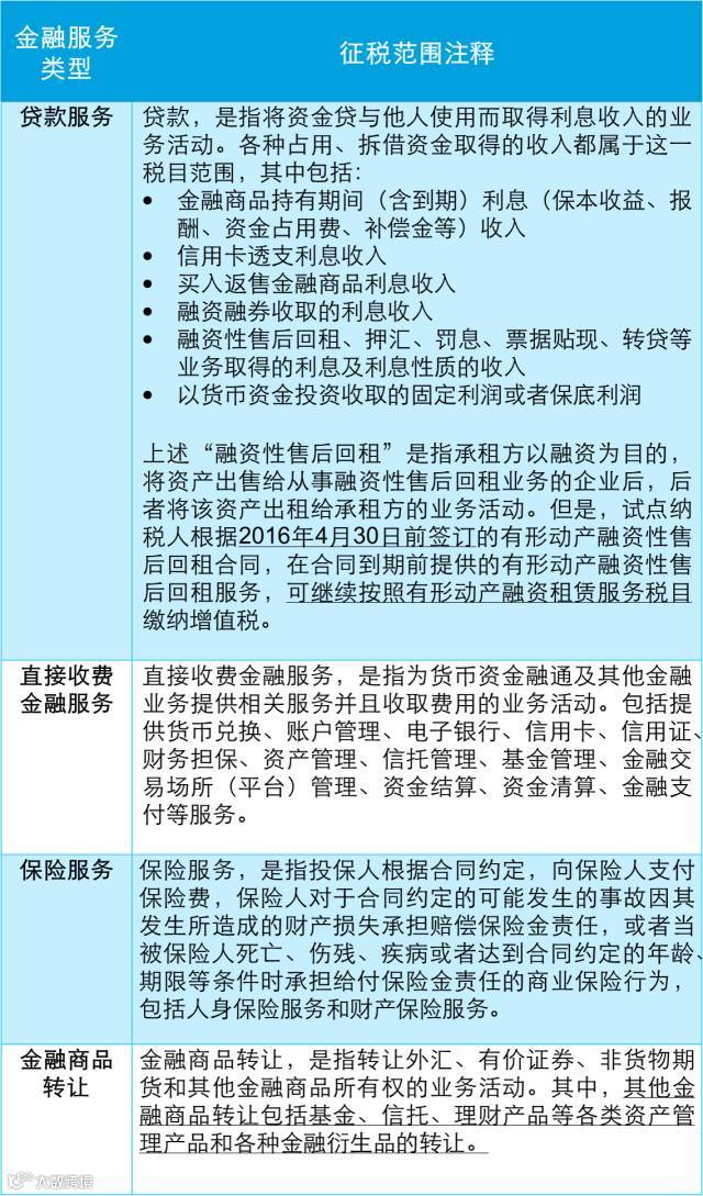
36号文将金融服务业纳入营改增范围,并统一适用6%的税率,金融企业的小规模纳税人则按3%征收率缴纳增值税。文件所称金融服务,是指经营金融保险的业务活动;在税目分类上包括贷款服务、直接收费金融服务、保险服务和金融商品转让。其中:

贷款服务
一般贷款/类贷款服务:以提供贷款服务取得的全部利息及利息性质的收入为销售额。
融资性售后回租业务:
经人民银行、银监会或者商务部批准从事融资租赁业务的纳税人:以全部价款和价外费用(不含本金),扣除对外支付的借款利息(包括外汇借款和人民币借款利息)、发行债券利息后的余额为销售额。
经商务部授权的省级商务主管部门和国家经济技术开发区批准从事融资租赁业务的纳税人:
2016年5月1日后实收资本达到1.7亿元的: 从达到标准当月起按照上述规定计算销售额(即允许扣除对外支付的借款利息和债券利息);
2016年5月1日后实收资本未达到1.7亿元但注册资本达到1.7亿元的:2016年7月31日之前仍可按照上述规定计算销售额,8月1日之后开展的业务不得适用上述规定(即有关项目不得扣除)。
直接收费金融服务
以提供该服务收取的手续费、佣金、酬金、管理费、服务费、经手费、开户费、过户费、结算费、转托管费等各类费用为销售额。
金融商品转让
按照卖出价扣除买入价后的余额为销售额。其中,买入价可以选择按照加权平均法或者移动加权平均法进行核算,选择后36个月内不得变更。
转让金融商品出现的正负差,按盈亏相抵后的余额为销售额。若相抵后出现负差,可结转下一纳税期与下期转让金融商品销售额相抵,但年末时仍出现负差的,不得转入下一个会计年度。
36号文将下列与金融服务有关的收入作为不征收增值税的项目:
存款利息收入;
被保险人获得的保险赔付。
36号文对金融服务中的部分收入项目给予了免税处理,这些政策主要包括:
1. 符合规定的利息收入,包括:
2016年12月31日之前的金融机构农户小额贷款利息收入
国家助学贷款利息收入
国债、地方政府债利息收入
人民银行对金融机构的贷款利息收入
统借统还业务利息收入,即企业集团或企业集团中的核心企业以及集团所属财务公司按不高于支付给金融机构的借款利率水平或者支付的债券票面利率水平,向企业集团或者集团内下属单位收取的利息
金融同业往来利息收入
金融机构与人民银行所发生的资金往来业务
银行联行往来业务(即同一银行系统内部不同行、处之间所发生的资金账务往来业务)
金融机构间的资金往来业务(即经人民银行批准,进入全国银行间同业拆借市场的金融机构之间通过全国统一的同业拆借网络进行的短期(一年及以下)无担保资金融通行为)
金融机构之间开展的转贴现业务
2. 符合规定的金融商品转让收入,包括:
合格境外投资者(QFII)委托境内公司在中国从事证券买卖业务取得的收入
香港市场投资者(包括单位和个人)通过基金互认买卖内地基金份额取得的收入
证券投资基金(封闭式证券投资基金,开放式证券投资基金)管理人运用基金买卖股票、债券取得的收入
个人从事金融商品转让业务取得的收入
3. 保险公司开办的一年期以上人身保险产品的保费收入
4. 符合条件的担保机构从事中小企业信用担保或者再担保业务取得的收入
5. 被撤销金融机构以货物、不动产、无形资产、有价证券、票据等财产清偿债务
贷款利息支出的进项税处理:36号文规定,纳税人购进贷款服务的进项税额不得抵扣;同时,纳税人接受贷款服务向贷款方支付的与该笔贷款直接相关的投融资顾问费、手续费、咨询费等费用,其进项税额亦不得从销项税额中抵扣。
不良贷款处理:金融企业发放贷款后,自结息日起90天内发生的应收未收利息按现行规定缴纳增值税,自结息日起90天后发生的应收未收利息暂不缴纳增值税,待实际收到利息时按规定缴纳增值税。
跨境金融服务:
为出口货物提供的保险服务(含出口货物保险和出口信用保险)免征增值税。
为境外单位之间的货币资金融通及其他金融业务提供的直接收费金融服务(且该服务与境内的货物/无形资产/不动产无关)免征增值税。
从境外单位或者个人购进金融服务的,由购买方代扣代缴增值税,境内购买方取得税务机关开具的完税凭证后凭票抵扣进项税。
纳税期限:银行、财务公司、信托投资公司、信用社按季度申报缴纳增值税;其他金融机构,如保险公司、基金公司和证券公司等,除非财政部、国家税务总局有其他规定,一般按照月度申报缴纳增值税。
纳税地点:总机构和分支机构不在同一县(市)的,应当分别向各自所在地的主管税务机关申报纳税;经财政部和国家税务总局或者其授权的财政和税务机关批准,可以由总机构汇总向总机构所在地的主管税务机关申报纳税。
长按下图二维码,即可加入我们!

