
政策汇编
一
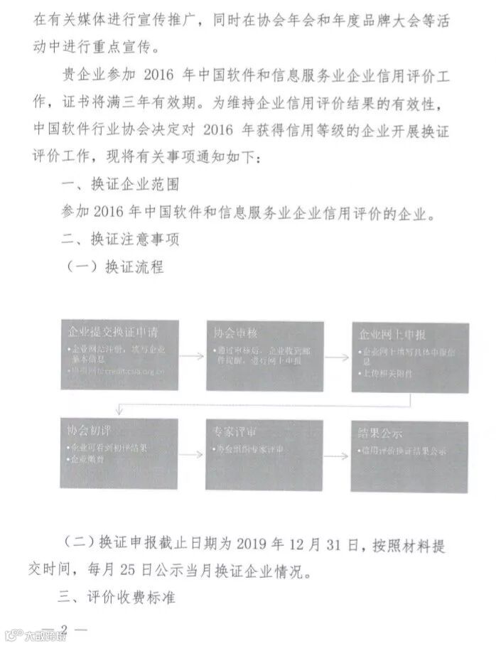
关于转发《关于中国软件和信息服务企业信用评价换证通知》
的通知
各会员企业及相关单位:
特此通告
上海市软件行业协会联系方式:
联系人:沈颖 朱静波
联系电话:021-54971376-815/816
联系手机:18121432645/13918955234
联系邮箱:sheny@softline.org.cn/zjb@softline.org.cn
下方“阅读全文”内,点击下载:中国软件和信息服务业企业信用评价2019年换证通知.pdf
上海市软件行业协会
2019年5月

一
转发《关于中国软件和信息服务业企业信用评价年审的通知》
各会员企业及相关单位:
特此通告
上海市软件行业协会联系方式:
联系人:沈颖 朱静波
联系电话:021-54971376-815/816
联系手机:18121432645/13918955234
联系邮箱:sheny@softline.org.cn/zjb@softline.org.cn
下方“阅读全文”内,点击下载:中国软件和信息服务业企业信用评价2019年年审通知.pdf
上海市软件行业协会
2019年5月

一
附件1:




一
附件2:





