
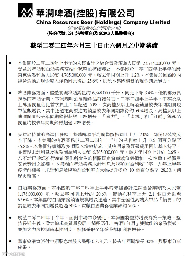
8月19日,华润啤酒(HK00291)发布了2024年中期业绩报告。
报告显示,受益于啤酒和白酒业务高端化战略的持续发展,综合营业额达到人民币237.44亿元。上半年归母净利润为人民币47.05亿元,较同期上升1.2%,企业经营向好,盈利能力持续增强。


啤酒持续高端化,白酒增长迅速
啤酒业务方面,华润啤酒持续的高端化发展带动整体啤酒平均销售价格同比上升2.0%,部分包装物成本下降,2024年上半年的毛利率上升0.6个百分点至45.8%。
同时,华润啤酒持续采取多项降本增效措施,啤酒业务实现未计利息及税项前盈利人民币63.65亿元,较同期上升约2.6%。
数据显示,2024年上半年,华润啤酒中档及以上啤酒销量占比首次超过50%,经常性利润也创下历史新高。坚定持续的高端化发展战略,将使华润啤酒在未来持续获益。

白酒业务方面,销售规模增长迅速。2024年上半年华润啤酒的白酒业务综合营业额为人民币11.78亿元,较同期上升约20.6%,带动毛利率上升2.1个百分点至67.6%。
尤为难得的是,金沙酒业旗下高端白酒品牌「摘要」同期增长超过50%,贡献了白酒业务营业额的70%。
这个数据有力地回应了一段时间以来,外界对于华润啤酒能否做好白酒的质疑。
华润啤酒中报的3个亮点
仔细解读华润啤酒的中期业绩,可以发现3个经营亮点。上半年来,消费整体较弱,啤酒还面临天气不佳、同期高基数等挑战,这些亮点殊为难得。
第一、盈利再创新高,持续分红。
上半年归母净利润47.05亿,创下历史新高,每股分红0.373元,较同期增长30%。
持续高分红不仅是对投资者的回报,也是现金流稳健的标志,更是管理团队对持续增长有信心的标志。
数据显示,上半年华润啤酒经营活动现金流入较同期大幅增长25.6%。现金流入是否健康,也是值得当下所有快消企业重点关注的。
第二、持续发力,决胜高端。
中档及以上啤酒销量占比首次超过50%,电商渠道表现卓越,增长60%。高档品牌中,喜力、老雪、红爵等同期增长超过20%。
高端持续增长,这在目前快消一片价格战声音中尤其难得。价格战是获得销量最直接,但也是最伤害品牌的策略。当下,价格战往往是不得已而为之;不打价格战还能获得增长,才是有质量的增长。
第三、金沙整合见成效,高端品牌「摘要」增长稳健迅速。
白酒业务整体增长20.6%,且毛利率提升至67.6%,「摘要」品牌同期增长超过50%。
2024年来,白酒业进入了深度调整期,哀声一片。从渠道到厂家,都在不得已“去库存”。白酒上半年业绩,不但证明了华润啤酒有能力做好白酒,还可以做好最有挑战的高端白酒。
中期业绩发布会上,华润啤酒董事会主席侯孝海表示:2024年是华润啤酒三十而立之年,也是公司「3+3+3」发展战略中最后一个「3」年中承先启后的重要一年。
华润啤酒将“坚持以增长作为第一策略”,持续推进「啤酒+白酒」双赋能的商业模式,并致力夯实基本盘,增强运营管理的能力,以应对消费新世界的挑战。
2024年8月20日-22日,以“穿越缩量时代”为主题的「2024第六届中国快消品大会」,将在上海隆重举行。同期举行的还有「第三届中国快消品经销商大会」和「第三届中国快消品硬折扣大会」。
各位感兴趣的朋友千万不要错过!


向下滑动查看完整议程
向下滑动查看已邀嘉宾
向下滑动查看参会品牌
向下滑动查看参会名录
向下滑动查看经销商参会名录








