一、活动目的
徐软周三服务日诞生于2016年3月1日,每年被列入上海市中小企业创业服务优秀活动。服务日利用每周三下午的固定时间和送服务上门双优势,主要面向园区入驻企业,提供免费的各项服务,倡导公益、增值、高效。
服务日以服务资源配送为主要方式,储备了项目申报、知识产权、市场拓展、人力资源、投融资服务、改制上市、管理咨询、法律服务等八大门类专业机构和课程的资源库,旨在满足企业日益增长的知识需求,推动企业降本增效。
二、活动内容
1、集中开展知识产权托管。依托徐汇区知识产权运营服务体系建设有关政策,园区遴选专业服务机构为中小微企业提供知识产权托管服务。该项目由专项资金扶持,为企业提供免费服务,服务启动日期为2021年3月22日,最迟截止日期为2021年12月31日。
2、集中开展品质课程培训。采用“送课程上门”服务方式,园区组织专业化、市场化的创业讲师授课,在知识产权、财税、人力资源、商业计划、创业政策、投融资、企业营销等方面向不同阶段的企业中高层管理人员或职工进行基础辅导和培训。服务启动日期为2021年4月1日,持续至2021年12月31日。
园区已确立服务管家,请企业确定一名联系人予以对接。
徐软周三服务日暨知识产权托管,欢迎您来预约!
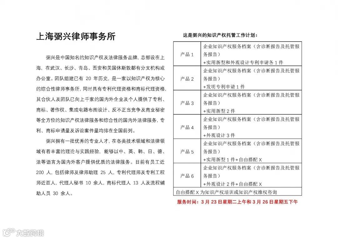
一、园区遴选的专业知识产权托管服务机构及托管内容介绍
二、品质课程介绍






















