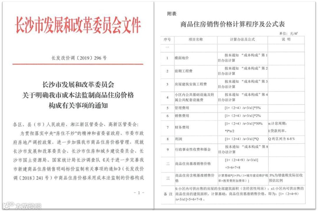
近日,长沙市发改委官网发布了《关于明确我市成本法监制商品住房价格构成有关事项的通知》,进一步加强商品住房价格管理,明确价格由“成本+利润+税金”三部分组成,其中平均利润率为6%-8%。
这是典型的”成本计价法”。将房价拆解地价、建安成本、税金、利润等众多细项,且将开发商的平均利润率限制在6%-8%,可谓事无巨细,监管深入到每一个“毛孔”。
看看数据就明白了:2018年176家典型上市房企的总体营收规模达到47972亿元,毛利润14905亿元,净利润总额6291亿元。
这些房企的毛利率加权平均值为31.1%,净利润率加权平均值为13.1%,其中龙头房企净利润率高达21.3%。
显然,将开发商的平均利润率限制在6%-8%,可谓在房地产的利益盘子里斩下了一半蛋糕,杀伤力自然不容小觑。
早在2017年,长沙就出台过类似文件,不过当时针对的是“限价住房”,且是暂行办法,这一次升级为正式文件。
对此,长沙市有关人士还对此做出解释:楼市政策没变,外界对楼市政策放松系误读。
事实上,这种担心有些多余,对于长沙出台的规定,几乎没有人认为是宽松。
相反,在楼市试探性松绑的关口,这个政策更像是对“房住不炒”的重申,并不影响人们对于长沙“反炒房第一城”的认识。
就在半个月前,长沙有关领导在接受人民日报采访时明确指出:
长沙坚决摆脱对房地产的依赖、对土地财政的依赖,走出一条以制造业高质量发展为代表的实体经济高质量发展之路。
长沙不仅将限售期限从3年升格为4年,而大多数城市都是两年,而且全面封堵了企业购房、未成年人购房、离婚购房、落户购房的通道,一点漏洞都没剩下。
别的城市户籍人口限购两套房,而长沙对二套房又做出额外限制:户籍家庭购买第二套房,需在首套房不动产证满4年之后。
不惧市场变局,楼市调控持续加码,长沙坐实了“反炒房之城”的称号。
2019年年底,长沙房价均价仅为1万元左右,中心城区高价楼盘也仅有1.5-2万元。
这个房价,不仅远低于同处中部的其他省会城市,甚至还不及一些东部地区的三四线城市,堪称房价洼地。
要知道,目前,全国房价过万的城市高达65座,浙江更是所有地级市全部跻身万元房价俱乐部,而长沙仍在1万元左右徘徊。
单看房价可能还不够,再看房价收入比,更能看出长沙的房价与其他城市的差距,长沙的房价收入比在全国主要城市中基本处于垫底位置,房价收入比处于合理区间之内。
当然,房价高不合理,房价低也未必全部合理。有城市房价低,是因为经济失速、人口外流、市场热度匮乏的原因。
从经济上看,长沙是万亿GDP城市,经济位居全国第14位,而城镇居民可支配收入则高达5.07万元,在一二线城市中位居上游。
从产业上看,以三一重工和中联重科为代表的装备制造业,将长沙推向“中国工程器械之都”的高位,而新材料、电子信息、文化娱乐业、汽车制造业等产业也在不断提升。
楼市调控如此之严,经济增长还能如此亮眼,长沙成了摆脱房地产依赖的关键样本。
然而,长沙的强力反炒房,同样引发了一些质疑。这里有两种代表性的观点:
一种是,有人说,长沙的强力反炒房,固然将房价控制在合理水平,但也带来一系列负面效果。比如限价导致开发商偷工减料,混凝土问题、精装修问题层出不穷。
问题在于,即便没了限价,开发商偷工减料的行为还少吗?一些早已突破限价的城市,精装修维权难道不是屡见不鲜?
可见,问题的关键不在于是否限价,而在于监管是否到位。在利益面前,就是再高的利润率,都挡不住某些开发商手脚。
另一种是,长沙的反炒房之战,让本地居民错失了房价上涨带来的财富增值机会,与其他城市将会拉开巨大差距。
反炒房最利好的恰恰是本地刚需,让本地居民无需再为高房价烦扰,至于财富增值机会,受损的恐怕只是个别的炒房者。
至于说财富差距,短期来看,长沙房地产的“市值”固然低于一些二线省会,但有些城市的高房价本身就存在巨大泡沫,所谓的财富只是纸面财富,本身就难以持续,一旦出现回调,影响不是一般严重。
长期来看,所有城市的房地产市值都要回归到基本面。长沙也不例外,只要经济稳步增长、人口持续流入、房价收入比控制在合理水平,长沙的房价也会温和上行。
这种上行,不是短期政策刺激所致,也非政府下场托底所致,而是与经济相伴而生,无疑是健康而持久的。
谁都知道,房地产能带来短期的增长,却创造不了长期的财富。
大家同样知道,房价大涨只能让一小部分拥有多套房的群体受益,大多数人却只能望房兴叹。
所以,有城市能着眼于长期利益,摆脱短期土地财政和房地产依赖的限制,将房地产作为民生之事来对待,无疑值得给予掌声。
长沙做出这一系列动作,无疑需要勇气。而社会的掌声,无疑就是最好的鼓励。
随着国内房地产行业进入后开发时代,大规模开发不再是房企唯一的选择,无论大中小房企,当下都需要通过学习“投融管退”的资本运作,来解决了资金沉淀、周转和退出的难题。
另一边,除了广泛关注的招拍挂、勾地之外,千呼万唤的集体土地进入住宅市场终于从梦想变成现实,同时亦给房价下行预期打开巨大想象空间,土地供应的格局将大大改观。
针对以上话题,中国房地俱乐部决定在2020开年伊始,筹划一期讲授关于房地产市场、投融资、土地获取及开发风险方面的实战教学课——《市场回顾与展望+投融资创新升级+土地获得技巧+法务风险规避》实战研修班36期。

希望能够帮助更多地产人提升个人技能,激发新的思维模式,进行一场为时两天的头脑风暴。
我们本次邀请的两位讲师经常为知名房企做内训,并且有几十年的项目操盘经验,含金量不言而喻,这次亲自下场指导,机会非常难得!
不同于其他房地产行业论坛,本次论坛采取收费的形式,参会者都是有提升需求的行业精英,在这里,不说废话,不止拍拍照,只有满满的实战干货分享和高效的交流机会。
张 健
房地产金融实践和理论领军人、资深房地产投融资专家、国家发改委最早一批备案的股权基金管理人,近年参与管理基金数量超过35个、投资项目18个、基金的资金量超过100亿;曾任全球最大的房地产投资集团之一的联实集团(Lend Lease)、澳大利亚最大的投资银行麦格理银行(Macquarie Bank)和盛世神州基金,长期担任房地产和金融企业高级管理职位。在房地产市场、投资开发、融资、管理方面有20多年经验。
为碧桂园、万科地产、保利发展、华润置业、绿地集团、新城控股、绿城中国、华夏幸福、招商蛇口、世茂房地产、金地集团、中梁地产、雅居乐、蓝光发展、中国铁建、万达集团、中国银行、中国建设银行、中国农业银行、上投摩根、北京大学、清华大学、中国人民大学、同济大学、上海交通大学、美国哥伦比亚大学、美国杜兰大学、香港理工大学、英国皇家测量师学会等培训授课。
专著有《房地产资产管理、基金和证券化》、《房地产投资》、《房地产投资策略分析》、《房地产企业融资》、《房地产基金》、《房地产理财》、《房地产金融》和《房地产投资基金实务》八部。
马丽红
北京德和衡律师事务所高级合伙人,北京大学法律硕士,具有会计从业资格和基金从业资格证书。在房产、土地和建筑工程领域有超过15年的实战经验。被评为2018年“ALB客户首选律师”、“北京市朝阳区优秀律师”。曾任职于凯德置地、21世纪中国不动产集团等房地产企业,为多家国企、外企及民企提供过常年和专项法律服务,主要业务领域包括不动产投融资、去也并购、商业地产、健康养老、特色小镇、资产证券化及集体土地利用等。
上海证券交易所、北京万科、远洋地产、华融置业、清华大学、红杉资本、中石化、青岛钢铁、香港地铁、港中旅、中标集团、爱思普、优客工场、万豪酒店、默威格、山西兰花集团、渴望集团、中国电子租赁集团、香港瑞安集团、雷格斯、天行九州、华润医药、光大安石等。
(上下滑动查看)
一、房地产市场回顾及2020年展望
5. 四张表(成本和利润、现金流、工期、销售计划)
六、存量资产的经营和管理
2. 零售、办公、酒店、长租公寓等物业经营和管理策略
3. 存量不动产资产管理、价值提升、运营与盈利模式设计和打造
(上下滑动查看)
一、房地产开发的法律风险及规避措施
1. 对外担保问题
2. 公章及项目章等的管理
3. 商品房销售法律问题
4. 股东对公司及债权人的责任问题
5. 政府停工令对交房责任的影响等
二、集体土地开发利用实务及案例解析
1. 土地管理法修订解读 - 官方解读 (七大亮点)
2. 土地管理法修订解读 - 坊间解读 (四个误读)
3. 集体土地开发利用法律实务-18个关键问答
3.1 可以利用集体土地盖住宅产品销售吗?
3.2 可以使用永久基本农田吗?
3.3 哪些情形下可以依法征收集体土地?
3.4 农用地转用的审批程序?
3.5 宅基地如何利用?
3.6 集体经营性建设用地入市有哪些要求?
......
4. 集体土地案例解析
三、土地获取法律实务
1. 勾地协议法律问题
2. 招拍挂法律问题
3. 法拍土地法律问题等
四、建设工程施工合同的法律风险及规避措施
1. 串通投标罪
2. 建设工程施工合同迟延支付工程款的利息和违约金问题
3. 违法分包问题等
五、商业地产租赁疑难法律问题
1. 租赁合同的效力
2. 租赁合同的解除
3. 违约金等
包括各类案例分析和互动问答环节
房地产企业董事长、总经理、项目总、项目经理、运营总、产品设计/工程/法务/投拓等部门负责人、投资发展总监、战略、投资、市场研究、法律、资金管理人员,各类房地产服务公司领导和专业人士、房地产资产管理者,证券、公募基金及其子公司、信托公司、保险公司、私募基金公司、投资者、律师、审计师、估价师等。
课程将采用理论讲解+经验介绍+问题研讨+案例分析+模拟演练+实地案例教学的方式进行。
高效提升 实战研修
课程选取当前行业痛点问题,分十大板块,理论研究与行业创新紧密结合,结合选修课题和典型案例,行业专家汇聚塔尖智慧,以实战教辅的形式,解决企业面临的问题和瓶颈。
高效对接 发展机遇
加入中国房地产俱乐部研修社群、实现价值资源的对接和共享,打开高端人脉圈层。这里是合作交流、资源对接的最佳平台。
【开课时间】2020年1月3-4日(周五周六两天)
【开课地点】长沙金源阳光酒店(长沙雨花区芙蓉中路二段279号,地铁1号线侯家塘站3号出口)
【费用包含】学费、资料费、场地费、午餐
12月18日前报名缴费享6折优惠!
△送价值3万元线上房地产课程年卡,总时长不低于100小时,一年内无限回听!
△送上千页海量课件资料,方便复习!
△送张健老师最新专著一本《房地产资产管理、基金和证券化》一本!
(不含线上课程年卡的价格为3500元/人)
折后优惠价:4800元/人/2天
三人组团折上85折!已有很多知名房企老总带队报名参加。
↓扫码加助教微信咨询报名↓

毛女士,手机&微信:15121103071
报名时需提交本人名片
【费用支付】
支付方式1:微信支付
支付方式2:银行转账或汇款
(支持开发票)
【收款账户】
户名:上海瑞轼投资管理有限公司
账号:1001148609024915086
开户行:中国工商银行股份有限公司上海市国定路支行
教学主办:中国房地产俱乐部
联合主办:中国产融城发展联盟
房地产资产管理学院
承办:上海瑞轼投资管理有限公司
1月3-4日,周五周六,长沙见!

投稿、广告及商务合作,请联系
电话:15121103071
邮箱:secretary1@crecorg.com
- 最新热文 -
万科物业管理费测算指南
从千万级豪宅成交量,看中国城市的真实排名
为什么美国大城市里不修二环三环四环五环?
美国教授: 睡觉, 才是让你延长生命的革命性新秘方!
