京东的动向一直备受关注,自从一个多月前京东平台发布关于折扣超市的招聘岗位后,行业内的讨论便持续升温。
如今店铺终于亮相,笔者第一时间赶往现场——上午10点半到达超市门口,排队至11点才得以进入。开业现场人气爆棚,门口顾客一边查看传单,一边讨论待会儿要买什么。小编排队时,身后的队伍越来越长,甚至有顾客感叹:“怎么花钱还挤不进超市呢?”
“快乐猴开业时没这么多人,永辉超市开业也没这么多。”
“我们从抖音上看到开业消息,就赶过来了。”
小编随机采访了几位排队的顾客,发现他们都是附近居民。
该店位于门头沟区西山荟购物中心,主打“大店型、多SKU”模式,与仅约1.5公里外的美团“快乐猴”超市形成了“大店对小店”的近距竞争态势。
接下来,小编将带大家沉浸式体验京东折扣超市,近距离观察这场零售竞争。
店内人流爆满
门店空间面积很大,入门处的动线:酒水饮料→熟食烘焙→蔬果肉品→标品……
位于超市入口处,虽有不少顾客在此停留,但真正在此选购的人并不多。必经之路,大部分顾客只是匆匆路过,急着往超市内部走。
网上宣传的1699元的茅台确实很划算,但更引起普通顾客注意的,是那些日常商品。小编看到有顾客,拿起330ML*6的小瓶外星人饮料看了看价格:“15.9元?怎么瓶子越小反而越贵了。”
烘焙区
顾客非常多,商品价格也很能打,蛋挞9.9元/盒(6个装)、瑞士卷19.9元/盒(8个装)。
有不少导购在此热情推荐试吃产品,例如香肠、小笼包等。对于胃口小的顾客来说,试吃的分量几乎能当一餐。据导购介绍,“猪猪小馒头”等产品还是胖东来的同款商品。
相较于生食、海产区,顾客更多地集中在瓜果蔬菜区。
家居家纺
这个区域的陈设方式很有意思,直接以纸箱充当货架,商品整齐地码放在里面。在此选购的以中老年顾客居多,符合折扣超市那种实在、不讲究装潢的氛围。
低价商品引流效果显著
店内低价引流品的销售力度很大,比如9.9元/30枚的鸡蛋、0.99元/个的包子、6.9元/500ml的纯粮白酒、18.9元/斤的榴莲等。这些商品周围人气极高,其中排队领鸡蛋的队伍最为壮观,目测有四五十人。
价签设计新颖
本地化特色商品
熟食区融入了一些北京本地的特色小吃,比如咯吱盒。
自有品牌矩阵丰富
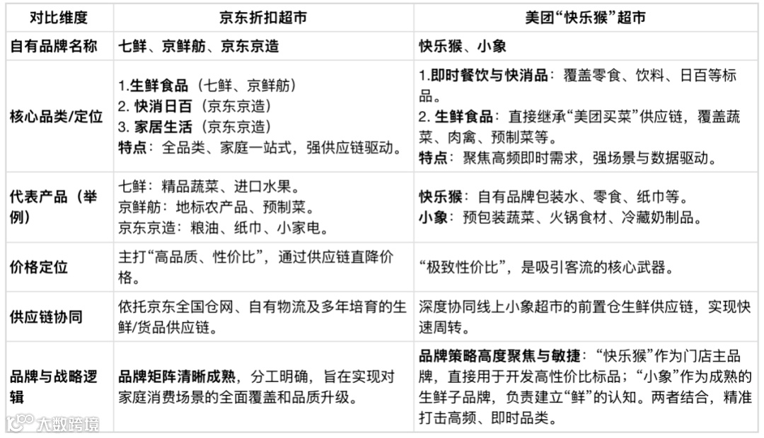
京东自有品牌分为:七鲜、京悦、京鲜舫、京东京造。几乎涵盖了各种品类。
小编在店内听到顾客交谈:“你看,这还有京东自己做的东西。”顾客对京东推出自有品牌并未表现出排斥或对质量的疑虑,更多是感到惊喜。
实地对比-京东超市和美团超市
既然来到了门头沟,看了京东折扣超市,自然也要去看看美团“快乐猴”。走出京东折扣超市,不远处便是美团“快乐猴”。
这种“贴脸开大”式的布局,被行业津津乐道。虽然它们同为互联网大厂布局线下的产物,但定位却有所不同。
京东折扣超市面积大,SKU更丰富,更像一个“压缩版仓储超市”;而快乐猴更聚焦高频一日三餐商品。服务于不同生活场景。
小编在各个品类里,挑选了一些畅销商品,对比了两家门店的售价。京东折扣超市的SKU数量虽多,但小编发现部分畅销品店内都没有,比如金龙鱼、蓝月亮、认养一头牛。
两家自有品牌,各有特色。
京东的自有品牌是“多品牌、全品类”的军团作战,每个品牌都有清晰的历史和定位。而美团“快乐猴”超市则采用了更轻巧、更聚焦的“主副品牌协同”策略,利用既有资产小象快速切入核心品类生鲜,同时用新品牌快乐猴覆盖周边高频标品,形成组合拳。
为何两家零售巨头不约而同地
选择在门头沟区毗邻而设?
这场近距离较量其实是互联网巨头对线下流量入口的争夺。
当线上获客成本越来越高,社区这种具备高频、刚需特性的消费场景,就成为必争之地。京东和美团都希望通过折扣超市这一业态,更高频地触达消费者,构建自己的线下壁垒。
为何是门头沟?
这两家店不约而同地选择在北京门头沟落地,且距离如此之近,并非偶然,这背后是互联网巨头对当前零售趋势的共同判断。
相较于北京竞争白热化的核心商圈,门头沟这类远郊区县的商业租金和运营成本更低,能够为探索阶段的业态提供宝贵的试错空间。
而且门头沟汇聚了来自房山、石景山、海淀的外溢客群,这些消费者对价格敏感,同时又保有相当的消费能力,与硬折扣业态的目标客户高度契合。此外,该区域新老城区交融,消费层次多元,是验证商业模型的天然试验场。
据悉,美团的另一线下超市品牌“小象”,将于本周五在北京市区开出首店。美团对线下业务的探索,可能已经建立起了初步的信心。
小编昨天上午探店时,快乐猴超市的人流相较于刚开业时已趋于平稳,但仍优于普通超市,店内几乎每个区域都能有七八位顾客。而京东折扣超市因刚开业,人流处于顶峰。
从长远看,短期的开业营销带来的客流并非真正实力。未来这两家超市谁能胜出,还是要比拼稳定的供应链与优质低价商品、高效的运营以控制损耗与成本等硬实力。
PS:2026年3月17日,成都——我们组织了《CFC第二届即时零售供给高峰论坛暨即时零售仓店商品对接会》。
关心即时零售渠道的朋友,一定不要错过!

