

从早年的小卖部、裙房街铺,到如今的特色商业街、邻里中心, 社区商业从不起眼的配角,慢慢演变为“二号”,甚至是独立的“外向型”商业明星。
网络电商风生水起,实体商业地盘被蚕食瓜分。此情此景下,作为城市商业最基础的细胞组织,社区商业的配套特征,反而具有不可替代性,更可作为一个独立产品线拥有很大发展空间。
就万科而言,能否继万科住宅、万科物业后,再创建一个内涵更丰富的服务品牌,更具象地展现万科居住品质?
社区商业,价值远不止营销推广与规划的层面,透过长期经营和服务,对开发企业而言,社区商业能够实现品牌、资产的复合收益。
在此思路下,笔者创建万科社区商业的功能与业态模型——
目录

社区商业目标














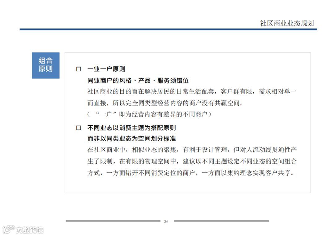
社区商业业态规划
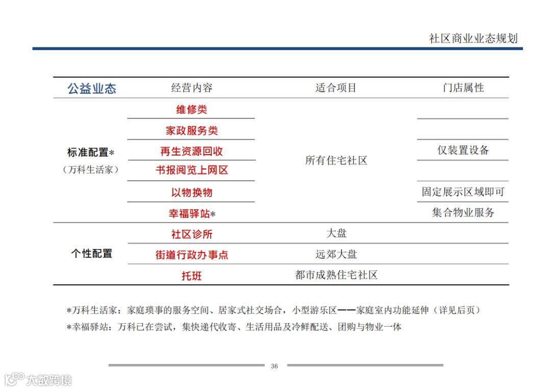
从家庭结构出发,从业主基本需求、重复消费要求出发,设定社区商业功能模块,以此规划七大类业态:餐饮、零售、文教,生活服务、休闲娱乐、康体养生,公益服务。
考虑到业主入住率,社区商业都要经历培育期、成长期、成熟期三个周期,短则2、3年,长则5、6 年,基于项目所在地域和业主特点,以及商户生存条件,各类业态在不同时期的配置比例会加以调整。






社区商业业态规划
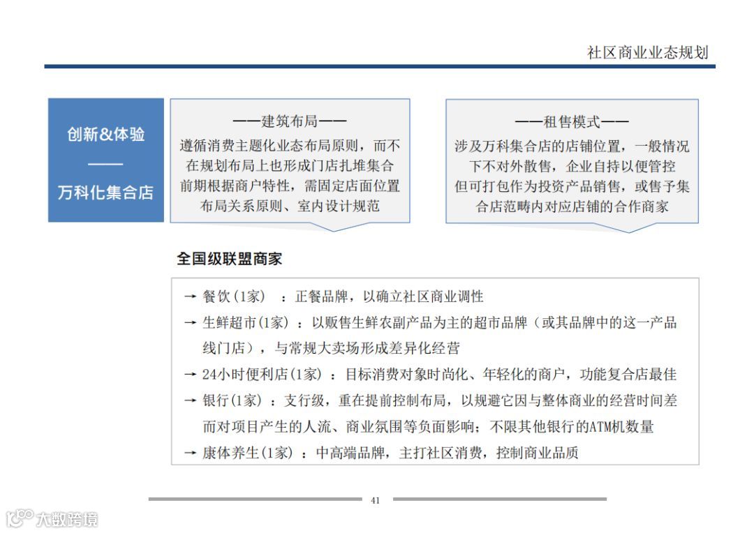
业态的标配与个性
依据万科开发社区的定位、规模、区位商业环境变化,七大类业态的中,有10%~30%个性项目灵活应用在各类住宅项目,更有针对性服务细分市场人群。
个性项目的差异主要体现在客单价、文化性、服务
模式,属同业态的升级或变化版。





















社区商业品牌商户
品牌选择
客单价指标——
社区商业属常态性日常消费,追求高性价比,因此,选择商户时,客单价是首要考量指标,但也绝非越低越好。
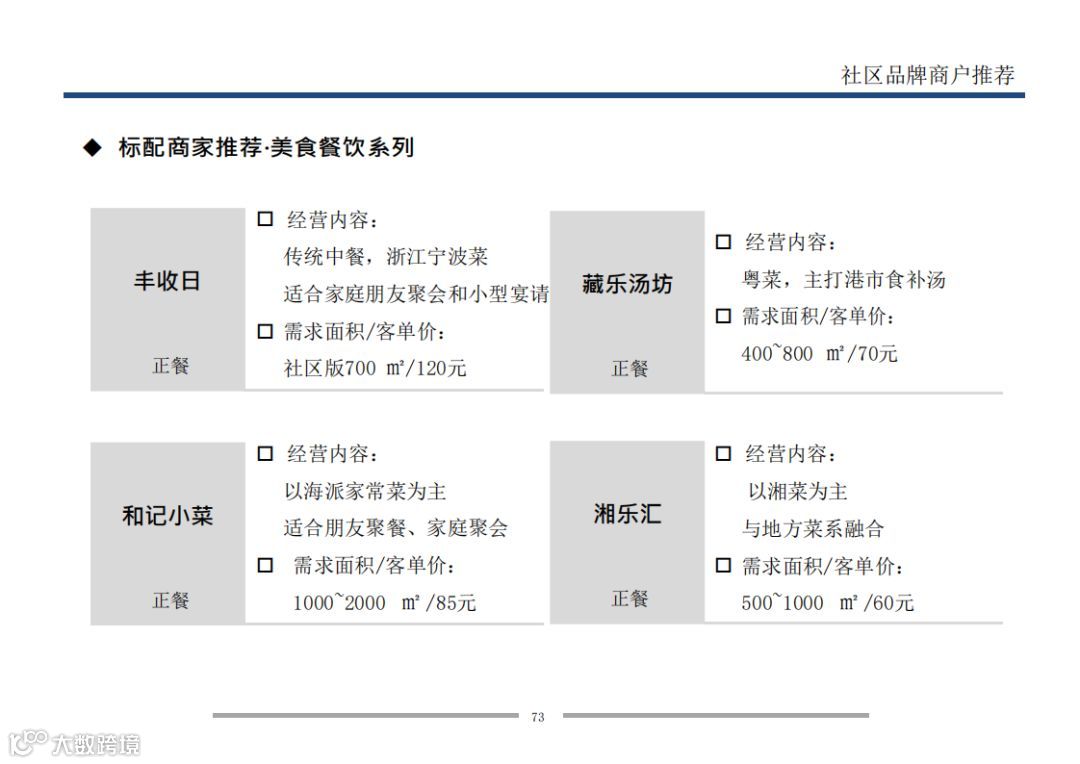
典型业态·标配社区·人均消费标准
正餐/休闲餐 |
中式面点小吃 |
面包烘培 |
食品零售 |
60-100元 |
20元以内 |
15元 |
35元 |
成人百货 |
儿童零售 |
家居生活用品 |
洗衣店 |
200元以上 |
300元以内 |
30-50元 |
20元 |
美发(剪) |
教育培训 |
康体类 |
娱乐类 |
35元 |
80元/课时 |
100元 |
50元 |
品牌号召力——
·社区商业的商户选择,连锁品牌直营店(全市性连锁或区域性连锁)、加盟经销店、个性自创店按比例结合,兼顾品牌号召力, 吸客力强,又有本土特色 最佳比例“3:3:3”
·选择应充分考量其服务标准、品质的一贯性,因地制宜,适合家庭型消费
连锁品牌纳入万科资源库整合,形成战略合作关系,统一招商
租金承受力——
商户选择不以租金承受力为第一指标,更关注商户的产品和服务及其营业额成长性,有持续盈利力、存活力,避免频繁关店撤柜,严重影响社区商业氛围和形象。
典型业态·社区商业·单店主力面积·租金承受力(上海城区)
正餐/600㎡以上 |
中式面点小吃/100-250㎡ |
面包烘培/50-150㎡ |
2-5元/月/㎡ |
1-3元/月/㎡ |
4-8元/月/㎡ |
成人百货/30-200㎡ |
母婴童零售/50-300㎡ |
生鲜超市/400-1000㎡ |
4-8元/月/㎡ |
2-5元/月/㎡ |
1-3元/月/㎡ |
教育培训/250-500㎡ |
康体类/200-500㎡ |
家政维修类/10-30㎡ |
1-3元/月/㎡ |
4-6元/月/㎡ |
1-3元/月/㎡ |






































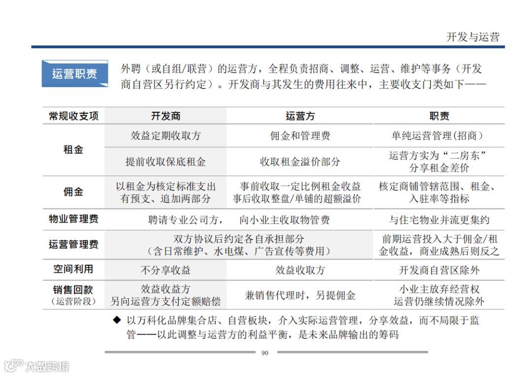
开发与运营
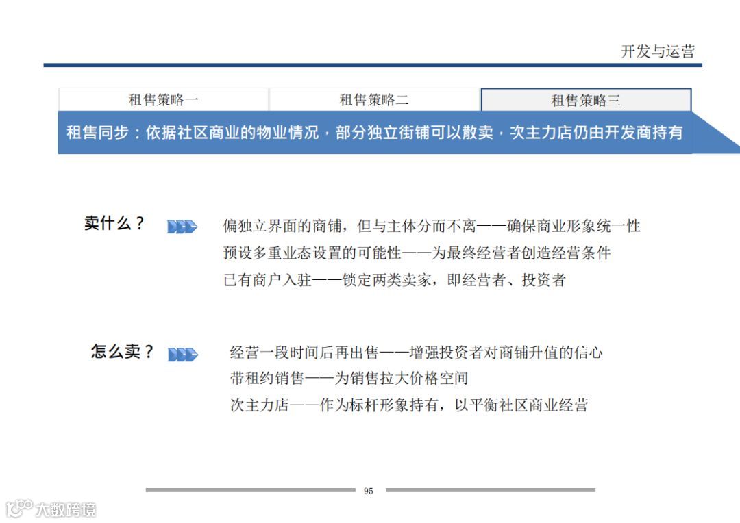
自持或散售,是个问题!
在社区商业的四方关系中,开发商关心资金回笼又担心烂尾,商户担心营业额,居民看有没有喜欢品牌,投资客看重租金回报。
若满足各方所思所求,唯一途径,统一运营。
统一经营管理,业态控制、招商,避免空铺死铺,
无论长期持有收取租金,或散售产权回笼资金,各方才能顺利退出。运营为王。







END

- 热文推荐 -


