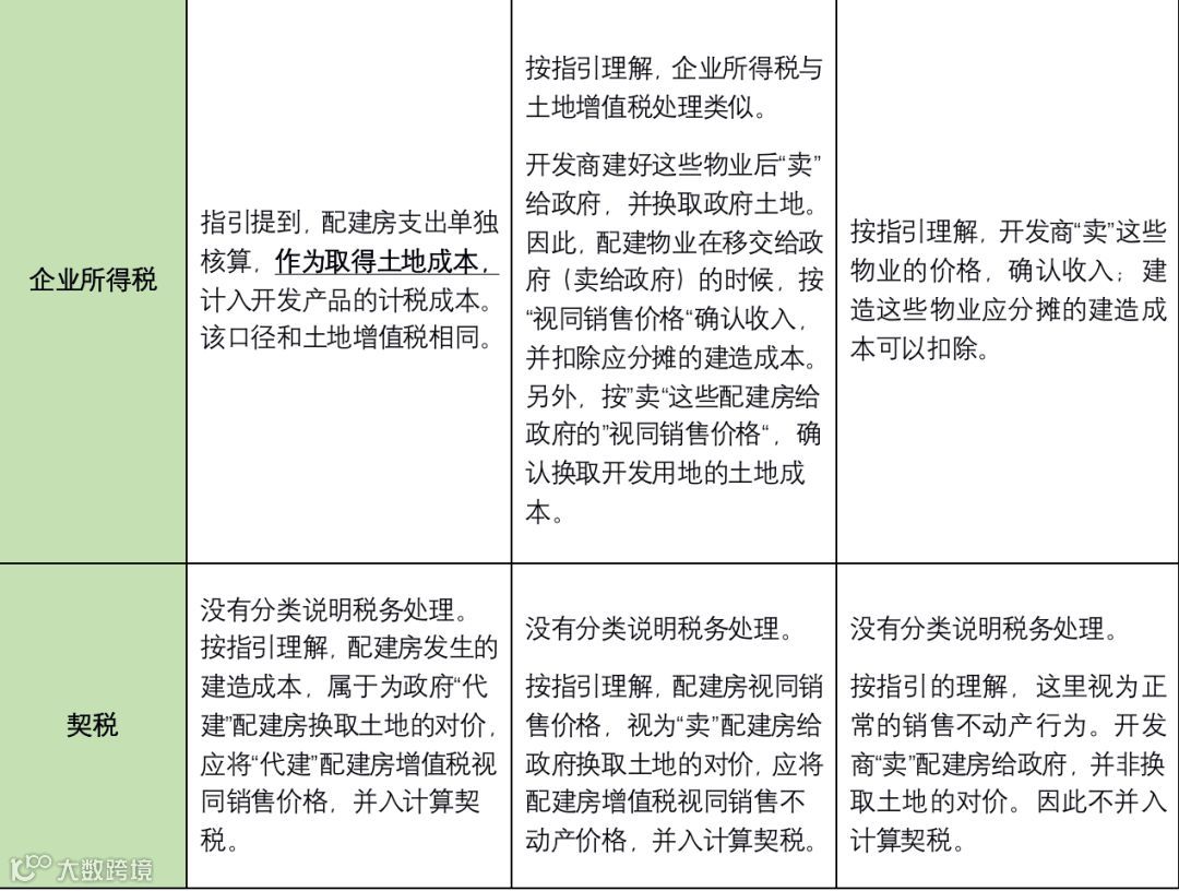
指引将“竞配建”分为三类,简单用图标归类如下:
上面的税务分类不难理解。
“是否首次登记在自己名下”,是判断开发商移交这些配建物业给政府,是否属于销售不动产(有偿移交)、视同销售不动产(无偿移交)的行为。如果首次登记在企业自己名下,再转移登记给政府,这些配建物业事实上就存在了权属过户行为,税务处理上显然应作销售(或视同销售)不动产处理;如果直接首次登记在政府名下,配建房权属过户行为不存在,税务处理不作销售不动产的行为,指引将其视为代建。
理解了上面的税务分类,我们就不难理解不同分类的税务处理。笔者根据指引,结合自己的理解,归纳整理如下:
注:
(1)限于篇幅,本文不摘录政策原文,读者如需查阅广东三旧指引原文,可登录广东税局官网查询。
(2)上表根据笔者理解归纳,仅供参考;

转自:正坤财税 作者 冯骏驰Pony

在既要 “稳地价稳房价稳预期“,又要”完善城镇住房保障体系“,还要”培育和发展租赁住房“的背景下,“限地价、竞配建”供给模式横空出世,实质就是将招拍挂的土地溢价从现金转成无偿移交配建保障房,实现了即“稳定了地价”又发展了“保障房”或可增加大额税收的目的,稳赚。
而对于开发商而言,减少了可售货值,丢了利润,增加了无限的税务风险,表面拿到地占用了市场,但是账能不能算过来,只能说还没到秋后算账时。
限地价竞配建是开发商竞拍到最高限价,直接调换到竞拍配建保障房面积,表面上成交的”地价”稳住了,如果开发商还抢,那就增加你配建保障房义务,一个愿打一个愿挨,貌似也公平。
但,或是故意或是挖坑或是无心,没有考虑开发商“在保障房配建和移交”过程中增加的税收成本,结果是考虑了这个成本的开发商,为了算过来帐必然提高可售部分的售价,以满足回报率。所以稳住了地价,没稳住房价,当然ZF可以限制售价…...。
这种模式税务困扰到底来自哪里
下面简单说一下“限地价、竞配建”供给模式到底给开发商带来了哪些税务困扰。
我们先说一下保障房的形式,各地ZF任性的很,保障房花样繁多,有回迁房、人才房、租赁房、公租房.......(每一种房子都是不一样的风情)
无偿配建保障房业务到底应如何进行税务处理呢,目前看有三种:
第一种处理:配建保障房建造成本按实务地价处理。
增值税:保障房配建成本直接确认土地成本(实务地价),进项税(有发票)抵扣;“无偿移交”环节无需视同销售确认销项税。
土地增值税按确认的土地成本1.3倍扣除。
如此处理前置管理很重要:核心就是在法律形式上保证是实务地价,土地出让合同如何约定、产权如何办理。当然你要遇到一个开明的nice的ZF和一群好队友。
这是最符合业务实质的处理,合理且公平,合法需要条件和魄力。
第二种处理:按评估价确认应税收入,同金额确认土地成本
这样的前提配建房明确约定是商品房,既要签署销售合同、又要开发票还要配合办理小产权,房子计容的缴纳土地出入金。
增值税:按保障房评估价格确认销售额,同金额确认土地成本递减销售额。增值税无影响。
土地增值税,同样按同类房屋评估价确认应税收入,同金额确认土地出入金成本税前扣除。好像也不太亏。
第三种处理:只确认应税收入……比窦娥还冤的处理
增值税:按保障房评估价格确认销售额,不允许抵减销售额(有票据么?没票据就不可以么?)。开发商冤死鬼…..
土地增值税….同上。
这种处理就是前期啥也搞不定,后期还会遇到一个不讲道理的税务局,但是从目前看,这种形式才是最多的......
来源:房地产财税咨询、税悟汇,如有侵权请联系删除
END

- 热文推荐 -


