房地产暴利时代已经远去,在多数人后知后觉之时,早有人把目光投向了中国房地产的另一条赛道——产业地产。曾一路飞速发展的房地产,除了住宅开发之外,现在也迫切地需要“另一条腿”来帮助自己走得更远。
但一场疫情亦是对产业地产的一次大考,面对实体经济“寒冬腊月”般的萧条,疫情之后的许多产业地产项目、园区的“空置率”上升,招商难度大幅增加,运营举步维艰,转型升级的压力陡然增大。
但同时,产业地产的细分领域开始出现新的机会与趋势,新基建、大健康、智能科技奔涌而来。房地产开发商们纷纷探索“地产开发+”运营模式,恒大、张江高科、合生开始造车、1000+房企跨界养猪、中海加入了充电桩的赛道……这些都让我们从不同的视角看见未来的产业地产图景。
2020年,从“中央一号文件”到“十四五”产业规划,从土地、金融、自贸区到产业集群规划,中央和地方多管齐下加快释放产业升级新动能,着力培育新增长点筹谋“未来之机”。
近期,中央频发新基建、产业集群等利好政策,未来两三年对产业地产来说是很大的机会。在政策加持下,产业地产真正迎来了发展的黄金时期。
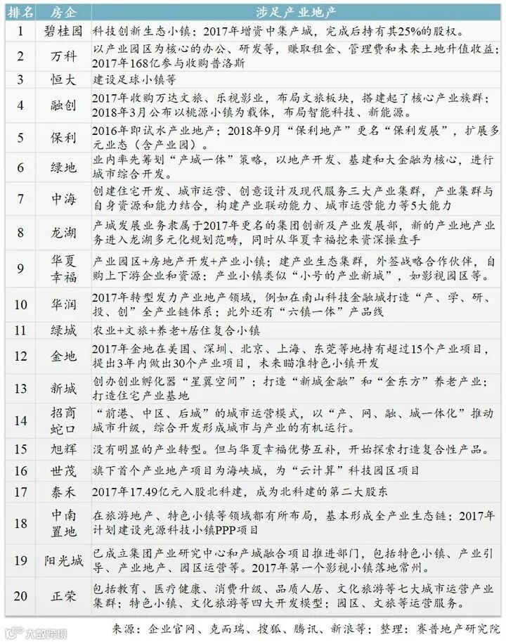
据不完全统计,TOP20房企中几乎全部已涉足产业地产,而在两年前碧桂园就提出5年内投入千亿资金开发科技小镇的计划。发展瓶颈和政策利好之下,使土地与房产具有更高升值潜力与投资价值的产业地产,正成为各大房企的“新宠”。
当然,产业园区在建设之初,无不怀抱凌云之志,但最终折戟沉沙的绝不在少数。
前车之鉴后事之师,困住园区的是什么?
1. 国家和地方政府产业金融政策及影响
2. 产业地产的主要融资方式(含银行贷款、信托、上市、公募REITs等资产证券化、私募基金、政府引导基金、PPP等)
3. 不同开发和投资阶段的融资方式
本节包含华夏幸福、华侨城、万达、融创、普洛斯等案例
实战课堂特色
课程将采用理论讲解+经验介绍+问题研讨+案例分析+模拟演练+实际案例教学的方式进行。

课程对象
1. 房地产开发公司(含零售、办公、酒店、旅游、养老、旅游、长租公寓、工业和物流地产等)董事长、总经理、副总经理、营销策划总监、财务总监、招商总监、运营总监等中高层管理人员;
2. 产业地产相关企业董事长、总经理、副总、财务总、资产运营管理总经理、副总;
3. 各类商业经营机构、商业地产资产管理服务机构、商业地产策划营销、规划设计机构及相关业界人士等;
4. 资产管理公司总经理、副总、总监;
5. 项目高级决策人、高管、项目开发负责人、项目操盘人、财务成本负责人、投融资负责人等产业地产链条相关业内人士等等。
为什么近十万精英参与和关注我们?
↑3分钟带你了解中国房地产俱乐部↑
内容收益
1.优化产业地产投资开发与资产管理
2.掌握产业地产的各种融资创新思路
1.制定最佳产业地产资金渠道和运营管理方式
2.深入理解产业地产资产管理的“投融管退”
3.看懂资方视角的产业地产投资决策逻辑
4.提升产业地产交易与项目操盘运营能力
5.产业地产合伙人/操盘手素质提升、个人IP经营与职业规划......

↓更多惊喜,扫码咨询班主任毛老师↓
手机/微信 15121103071
教学主办:中国房地产俱乐部
联合主办:不动产资产管理学院
承办:上海瑞轼投资管理有限公司
▽ 热文推荐
“三条红线”威力显现!房企IPO招股书失效、多家央企密集转让旗下房地产项目
中国百强县出炉:千亿GDP县东北无一上榜,义乌人均收入8万领跑全国
房价五年暴涨80.1%!这座省会城市连夜出台新政!会止涨吗?
百万地产人都在听!
-- END --
投稿、广告及商务合作,请联系15121103071



