
2021年券商年度策略密集出炉,截止目前海通证券、申万宏源证券、国金证券、中泰证券、东方证券、天风证券、东北证券等在内的十余家券商陆续发布了2021年投资策略研报。在新旧年更替之际,股市中地产板块也迎来新的调整。接下来,本文将以2021年券商推荐的房地产个股为切入点, 分析券商看好的房企的一般特征以及变化,以期为投资者提供参考依据。
P1
2021年券商看好三类房企
地产板块2020年以来走势疲软,超跌明显。2021年“房住不炒”基调不变,“三道红线”或许带来行业粗放性发展状况的出清开启,引导行业持续健康发展。基于以上行业背景2021年券商看好的房企,大致可以归为三类:第一类,具备融资优势、财务稳健的龙头房企;第二类:管理上经验丰富、能力突出的强运营房企;第三类: 拥有核心资产以及产业链上下游多元经营的房企。具体如下:
图表:2021年券商地产个股推荐
01
具备融资优势、财务稳健的龙头房企
金融审慎管理制度“三道红线”下,房地产企业供给侧改革加速推进,房企优胜劣汰步伐加快。“三道红线”虽然对行业融资端进行了一些限制,但这正是融资具备优势的房企面临的机遇,有助于行业资源进一步向财务稳健的头部房企集中,从而提升优质地产蓝筹股的估值。券商看好的优质龙头房企有万科A、保利地产等。
关于这点,极具代表性的观点如下:
在存货弹性、市占率弹性受压制背景下,行业格局稳固,盈利稳定性增加,财务指标稳健的头部公司和国企背景且具备融资优势的房企更加有利;
头部房企融资成本持续下行带来利润率改善空间;
房地产板块估值目前处于历史底部区域,修复空间较大。房地产行业头部公司较高股息率呈现较优投资性价比,将持续吸引资金关注,带动估值提升;
企业间销售及业绩分化进一步体现,强者恒强愈加凸显。一二线龙头地产股估值仍旧便宜,股息率具备吸引力,中长期投资价值凸出。
02
管理上经验丰富、能力突出的强运营房企
融资红利消退,管理红利将帮助企业穿越周期。房企传统的增长模式通过大量举债,满足积极拿地开工建设的需求。高增长红利吸引投资流入,提升市值;而资产规模扩大、市值提升又进一步增强了房企借债扩张的动力,形成债务杠杆驱动的增长循环。2021年,“三道红线”监管政策为房企借债能力设置了上限,债务杠杆驱动带来的增长红利不可持续。行业中具备运营能力是企业具备基业长青的基因和获取更高估值的可能。在此背景下券商看好的房企有龙头型和优质成长型两类,如金地、融创、金科、世茂等。
关于这点,极具代表性的观点如下:
2021 年强运营体系房企将有望获得显著超额收益:决定估值的应是ROE的结构、强运营>强投资;
预售限制与融资调控精准化,房企或难再通过提周转、加杠杆弯道超车,行业格局逐步固化,将更为利好成本及效率管控、产品议价能力突出的优质房企;
在行业周期性波动中,持续维持发展定力,负债管控得当,并且运营理想的企业将能进一步扩大市场规模,整体经营状况将明显好于大部分同行。
03
拥有核心资产以及产业链上下游多元经营的房企
房企告别过去“爆发式”增长转而追求永续经营,拥有核心资产以及产业链上下游多元经营的房企将迎来价值重估。比如说房企存量资产中处于核心城市、核心地段、核心板块的资产能够赢得更高的回报,且具备较好的抗风险能力,往往估值较高。
根据英国管理大师查尔斯·汉迪的第二曲线理论,如果组织和企业能在第一曲线到达巅峰之前,找到带领企业二次腾飞的“第二曲线”,并且第二曲线必须在第一曲线达到顶点前开始增长,弥补第二曲线投入初期的资源(金钱、时间和精力)消耗,那么企业永续增长的愿景就能实现。
图:跨越“S型曲线”的二次增长
以住宅开发业务为核心,依托“开发销售+资产管理”综合能力,如商业、租赁、代建、房产交易平台等或可为房企带来新增长曲线。龙头公司除了在原有的房地产开发、物业管理等领域发展,多元化平台化的主要方向包括商业、物流、会展、装修、建筑、教育、医疗、养老等产业。布局多元化业务的房企,可以通过多样化的产品、服务为主业赋能,并且能够突破单一房地产开发行业的估值天花板,享受未来多元化资产价值重估的先机,从而享受业绩+估值双提升。券商看好此类房企有复星旅游文化等。
关于这点,极具代表性的观点如下:
布局多元化优质业务的房企,可以通过多样化的产品、服务为主业赋能,并且能够突破单一房地产开发行业的估值天花板,享受未来多元化资产价值重估的先机,享受业绩+估值双提升;
存量时代最大的特征是分化和资源要素溢价,少数资产胜利、大多数资产沦为平庸。
P2
企业之变:轻博弈,重运营
将2021年券商推荐个股与2020年推荐个股进行对比,很明显发现两者既有相同之处, 也存在很大变化。相同之处主要体现在两个方面,第一,2021年和2020年推荐的房企个股持续看好业绩确定强、资源卓越的龙头房企;第二,持续看好销售提速、弹性较大的优质成长型房企。变化重点体现在强运营、重经营的房企受到大部分券商的推崇 。
图表:2020年推荐的个股部分观点
地产发展路上的四大杠杆:土地杠杆、资本杠杆、融资杠杆、经营杠杆,四者已去其三,只剩经营杠杆。其一,2004年“831”大限,土地协议出让制度退出,土地杠杆收的差不多了;其二,资本杠杆红利已尽,A股IPO于2006年关闭,剩余企业转道香港。且TOP30强房企基本完成了上市,红利基本吃完;其三,从监管机构对行业贷款总余额的控制,加上对海外融资的备案审批,此次三道红线更是基本断绝了地产靠融资快速扩张的路径。如此只剩下经营杠杆,以能力为基础,实现更快的经营周转速度和更高的经营效率。
当下长周期时代,加强企业经营杠杆,以能力致胜。经营效率提升的根本在于精细化的管理、控制成本费用、提升回款效率和利润率,这些都是能力致胜的最终途径。
P3
行业之变:跑马圈地时代结束,物管&经纪服务行业方兴未艾
市场加快向存量市场阶段过渡,物业管理以及经纪服务子行业受益于市场结构的变化。自 2018 年以来,房企分拆物业赴港股上市成为热潮。截止 2020 年1月25日,共计42家物业公司上市。随着上市企业增多,物管行业赛道逐渐拥挤,同质性增强、稀缺性降低,新股的赚钱效应减弱,部分新股甚至出现了破发的现象。
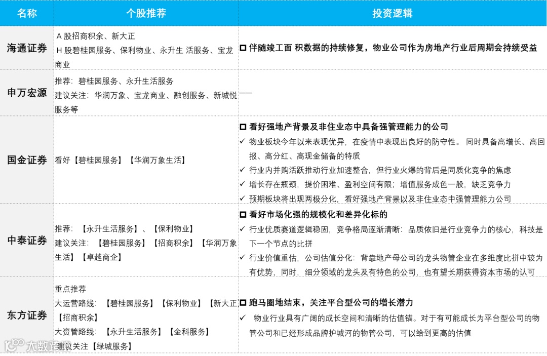
券商基于此背景推荐的物管个股,大致可以归为二类:第一类:背靠资金实力突出、具备品牌优势的优质龙头房企。第二类:非住业态中具备强管理能力的房企。具体如下:
01
背靠资金实力突出、具备品牌优势的优质龙头房企
疫情后行业估值分化,背靠地产母公司的龙头物管企业在多维度比拼中较为有优势。未来规模扩张仍将持续受益于母公司开发体量,以及不断提升的外拓能力。这些龙头物管立足于存量盘规模优势,丰富增值服务,提升单客户收入实现高质量增长。如头部物管公司在到达一定在管规模后,规模扩张能够带来的边际增长有限,因而开始主动寻求发力于增值服务。
此类券商看好的优质企业有:碧桂园服务、保利物业、新大正、招商积余、永升生活服务等 。
02
非住业态中具备强管理能力的房企
大部分上市物管公司早期多为房地产母公司旗下的物业管理分公司,主要为母公司住宅项目提供基础物业服务,15年物管公司开始寻求独立经营,除了聚焦以往具备优势的住宅业态,由于非住宅业态具备更高的物业费水平、更高的收缴率、物业费提价相对容易等属性,各家物管公司在第三方市场拓展中也更加注重对非住宅业态的拓展,多通过收并购、招投标、国资或政企合作等方式,谋求全业态或细分板块布局。
此类券商看好的优质企业有:碧桂园服务、华润万象生活。
关于这点,极具代表性的观点如下:
到 2030 年,物管行业管理面积将达到约 369 亿平米,基础物管物业市场规模达 1.7 万亿,行业总规模(基础服务+增值服务)约 2.5 万亿。
物业管理具有用户黏性,项目存续时期长,不受宏观经济波动影响,类似于“坐地收租”模式,可产生持续稳定的现金流。强劲的资金储备支持企业开展收并购业务,不断扩大规模,形成协同效应、吸收规模红利;
物业、经纪细分赛道空间广阔,集中度提升下仍有可为,具备规模及平台优势、资源整合能力的行业龙头表现值得期待;
资源整合能力强的行业龙头表现值得期待,营收利润持续高增,业绩释放仍旧可期。已披露数据的21家物管公司仍有望保持较高业绩增长。
图表:2021年物业管理个股推荐
除此之外,地产产业链的特点是行业规模大、细分领域多、产业链条长,具有诞生平台型公司的土壤。除物业管理外,在产业链下游的服务行业中都出现的平台型经纪服务公司景气度稳步上行。此类券商看好的优质企业有:【贝壳】【我爱我家】。
关于这点,极具代表性的观点如下:
国内新房经纪渗透率仅 26%(美国新房约 59%),随着一二手联动价值日益凸显,新房渗透率有望继续提升;
随着经纪业务在房屋交易中渗透率、 佣金率的提升以及住房市场 GTV 的稳步上升,预计 4 年后佣金规模超 5000 亿,年复合增速超 15%,成长性确定,景气度持续向上。
图表:2021年房地产经纪行业个股推荐

来源:巧芯、亿翰智库,如有侵权请联系删除
▽ 热文推荐
百万地产人都在听!
-- END --
投稿、广告及商务合作,请联系15121103071



