8 月 22 日上午,备受期待的第六期《宏波大讲堂》在公司如期举行。本期大讲堂聚焦工程建设中至关重要的地基处理领域,特别邀请到行业资深专家叶睿,为大家带来了一场精彩纷呈的《地基处理若干问题交流》课程,吸引了众多员工积极参与。
地基处理作为隐蔽工程的核心环节,其质量优劣直接关乎整体工程的成败。在实际工程实践中,需综合考量地质勘察结果、结构需求以及环境因素等多方面因素,科学合理地选择处理方案,为工程建设筑牢 “坚实根基”。此次培训旨在让学员对地基处理目标形成基本认知,深入了解常见的地基处理方式及其适用范围,熟练掌握地基处理方法的选用原则与流程,尤其要全面掌握上海常用地基处理方式的设计内容,从而有效提升员工的相关业务能力,更好地满足工程建设的实际需要。
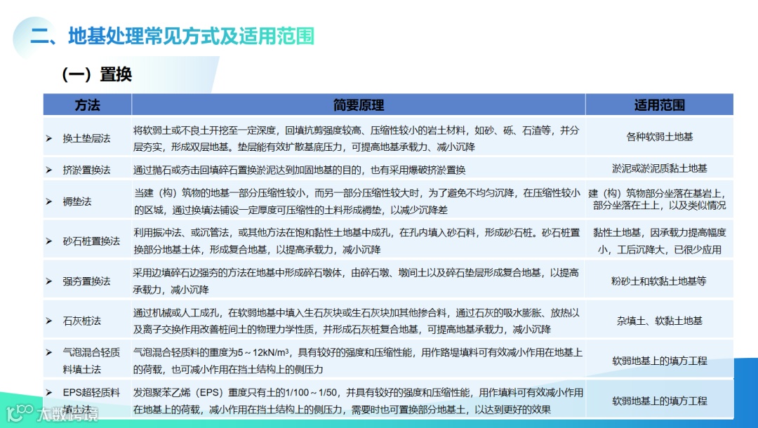
课程伊始,叶睿老师从基本概要入手,为学员们搭建起地基处理知识体系的框架。在接下来的讲解中,详细阐述了地基处理常见方式及适用范围,通过丰富的实际案例和深入浅出的讲解,让复杂的专业知识变得通俗易懂。随后,叶老师深入剖析了地基处理方法选用原则和流程,引导学员们如何在实际工作中做出正确且科学的决策。在第四章《地基处理若干问题交流》环节,叶老师与学员们积极互动,针对工程实践中遇到的疑难问题展开深入探讨,现场学习氛围热烈。
叶睿老师毕业于南昌大学,自 2005 年参加工作以来,长期深耕水利工程设计咨询领域。现就职于上海宏波工程咨询管理有限公司,担任宏波设计院总工助理。他不仅是高级工程师,还拥有注册土木工程师(水利水电工程)资质,同时兼任上海市水务规划院评审专家、上海市公共资源交易中心评标专家等重要职务。丰富的从业经验和深厚的专业造诣,使叶老师在本次培训中能够精准地把握重点、突破难点,为学员们带来了极具价值的专业知识分享。
通过本期《宏波大讲堂》的学习,学员们纷纷表示收获颇丰,对地基处理有了更为系统和深入的理解,自身业务能力也得到了显著提升。未来,《宏波大讲堂》将继续推出更多优质培训课程,助力员工不断提升专业素养,为公司的持续发展注入强大动力,同时进一步塑造公司良好的品牌形象。
作者:孟江 编辑:小葵
全过程咨询 生态环境
宏波•以质量铸就完美
perfection from top quality

