公众号内回复“测算”,领取房地产测算干货模板
导语
未来轻资产商管运营将深度专业化,运营能力和品牌效应将是核心竞争力所在。
◎ 文 / 房玲、贡显扬、汪慧
近年来,以降杠杆为政策主基调、针对房地产业的调控持续,市场下行调整。房企地产开发主业受挫、流动性承压严重,在降杠杆、降负债的压力下,房企纷纷调整发展重心,聚焦主业、收缩布局。对于房企商管业态而言,在当前的政策和市场背景下,行业发展从增量逐步转向存量市场,商管业务仍然大有可为。
同时,随着商管行业发展日渐成熟、商业存量持续增加,轻资产化转型已成为行业共识。多数企业逐步由自持运营的重资产模式向输出管理运营服务的轻资产模式转型。将轻资产运营作为重资产业务的补充,并逐渐扩大轻资产业务的规模。目前,房企商管轻资产运营正从传统开发模式中逐渐分离出来,形成独立赛道,并在资本市场上凸显价值。2019年末以来,多家商业地产轻资产运营主体,相继在港股上市。
中长期来看,一二线城市商业地产步入存量时代,三四线城市消费扩容提质,都给轻资产模式下的商管业态带来潜在增长空间。对于企业来说,低成本、高收益的轻资产商管业态增长空间可观。目前,品牌管理输出模式在外拓中发挥着越来越重要的作用,未来商管运营将深度专业化,运营能力和品牌效应将是核心竞争力所在。
商管轻资产运营成为重要发展趋势
1、房企多元业务收缩,商管业务仍然大有可为
中国房地产行业经过多年的高速发展,企业地产开发板块的业务模式已相对成熟。不少房企在完成城市布局和规模扩张的同时,也围绕地产开发上下游产业链进行多元化布局。
具体来看,房企多元业务的拓展包括但不限于物管(住宅、商业)、商办(购物中心、写字楼)、酒店、长租公寓、产业地产、物流地产、养老、文旅地产,以及农业、教育、医疗、机器人、金融、新能源汽车等业态。一方面,房企基于自身的项目开发资源和资金规模优势,有益于多元业务的发展。另一方面,战略层面出发,房企也寄期望于通过多元业务板块的布局拓展,可以为企业的长期可持续发展寻求新的利益增长点。
但近年来行业格局发生剧变,以降杠杆为政策主基调、针对房地产业的调控持续,市场下行调整。房企地产开发主业受挫、流动性承压严重,在降杠杆、降负债的压力下,房企纷纷对自身的业务布局做出调整,聚焦主业、收缩布局,开源节流回笼资金。陆续有房企剥离长租、养老、文旅等业务板块,新能源汽车等重资产的多元业务板块也偃旗息鼓。
不过在目前的政策和市场背景下,行业发展从增量逐步转向存量市场,商管业务仍然大有可为。对于不少规模房企而言,商管业务在多元化业态布局中相对成熟,仍是一个重要的业务板块。相对地产开发而言,商管业务具有较高的盈利水平,且能带来持续的收入和一定的品牌影响力。

2、拓展轻资产运营成为商管业态发展的重要趋势
从商管业态的运营和盈利模式来看,重资产模式下,运营物管团队由资产持有方组建,营业收入属于资产性收入。轻资产模式下,商管公司主要通过委托管理、品牌及管理输出、咨询顾问、整租等模式为业主方提供服务,从而获取商业运营、物业管理服务收入。
目前,随着商管行业发展日渐成熟、商业存量持续增加,多数企业逐步由自持运营的重资产模式向输出管理运营服务的轻资产模式转型。将轻资产运营作为重资产业务的补充,从单纯的商业地产开发转向开发和管理“轻重并举”,并逐渐扩大轻资产业务的规模。进入以管理能力和增值服务收益为核心的商管、资管时代。
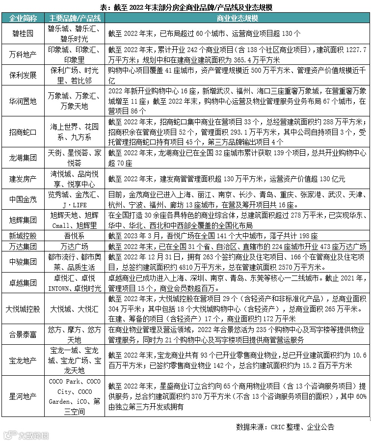
具体来看,近年来万达集团、万科印力、华润置地、龙湖集团、大悦城控股、宝龙地产等纷纷提速轻资产项目的布局。2018年碧桂园文商旅整合成立,2022年成功签约35个优质轻资产项目,市场化项目比重持续加大。2020年万达商管宣布,从2021年开始不再发展“重资产”,全面实施“轻资产”战略。2021年,龙湖也宣布全面启动轻资产模式,龙湖智创生活开始与独立第三方拥有的购物中心探索轻资产商业运营模式。
商业地产运营轻资产化的趋势,一方面是因为在商业地产重资产的开发模式下,高能级城市或是核心区域的项目,在开发和运营过程中需要大量的资金沉淀。但在目前行业下行、企业融资端吃紧、流动性承压的行业背景下,重资产模式推进阻力明显加大、而轻资产模式的成本和风险较低。另一方面,近年来商业地产竞争愈发激烈、对运营管理能力提出了更高的要求,轻资产模式下商管团队运营经验成熟、产品线相对丰富完善、运营规范性及标准化也具备优势。
总体而言,轻资产化已经成为商业地产运营的重要趋势,作为扩大商管业务规模、增强商业品牌影响力和谋求发展的有效路径,当前涉足商管业态的房企都将轻资产管理输出作为重要的商业发展战略。
轻资产商管业务增长空间可观
1、轻资产运营分拆上市,为业务发展注入活力
随着各大开发商纷纷调整发展重心,轻资产转型已成为行业共识,主要包括代建、商管在内,房企正在推动更多轻资产板块走向资本市场。目前,房企商管轻资产运营正从传统开发模式中逐渐分离出来,形成独立赛道,并在资本市场上凸显价值。有越来越多的企业主动选择轻资产战略,选择将商业板块轻资产运营业务独立分拆上市。
2019年末以来,多家商业地产轻资产运营主体,相继在港股上市。2019年12月,宝龙商业在港交所挂牌上市。2020年末,卓越商企服务、合景悠活、华润万象生活也分别完成分拆上市。2021年1月,星盛商业作为纯商业运营服务第一股登陆港股市场。2021年7月,中骏集团旗下中骏商管也完成上市。此外,万达商管、龙湖智创生活也曾多次递交招股书,谋其赴港上市。
商管轻资产运营分拆上市之后,不仅能拓宽融资渠道、减轻资金压力,还为企业拓展业务规模、低风险扩张提供了更加合适的发展路径。同时,也有助于企业加速提升自身商业运营服务的核心竞争力,构建相对完整的产品体系以及成熟的运营模式,为商业特别是存量商业的盘活带来更大的价值和活力。
此外,对比分拆后的商管公司与母公司数据,前者市盈率远超后者、总市值处于较高水平,可见资本市场对轻资产商管业务和重资产持有的态度差异。从已上市商管公司的业务结构来看,部分企业以“物管+商管”的综合服务业务模式为上市主体,可见“物管+商管”商管型物企备受资本青睐。

2、签约规模战略外拓,轻资产运营收入逆势增长
近年来,政策调控、市场下行叠加疫情影响,企业利润空间进一步受到挤压,2022年规模房企整体营收和利润规模负增长。这样的行业背景下,除了地产开发主业销售项目结转规模和利润减少,房企商业地产也遭受严重冲击。从重资产业态的表现来看,包括购物中心、写字楼、酒店在内,整体空置率处在较高水平,租金收入增长也面临困境。2022年,超六成典型上市房企的投资物业租金及酒店运营收入减少,华润置地、碧桂园、合景泰富、越秀地产等均有不同程度的降低,越秀地产同比降幅近50%。
相比之下,这些房企2022年轻资产上市板块的商业运营分部收入,较2021年均实现了增长。具体来看,轻资产运营收入逆势增长的原因主要是目前房企轻资产运营业务正处于战略扩张期,2022年企业在管项目规模拓展增加。另一方面,这部分轻资产运营收入属于商业运营及管理服务收入,相比重资产的资产性收入较为稳定。如碧桂园服务2022年签约南通海门碧乐汇、惠州博罗碧乐汇、南通崇州碧乐汇、扬州仪征碧乐汇等35个轻资产项目,增量项目外拓取得突破、市场化项目比重持续加大,商业运营服务收入同比增长96.4%至12.85亿元。华润万象生活2022年也新签约商业轻资产外拓项目13个,商业运营服务收入同比增长18.2%至42.14亿元。

3、轻资产商业运营服务的毛利率保持在较高水平
1、依托母公司资源为基础,加强第三方外拓成共识
房企一般都是依托自持商业地产项目和运营经验,分拆商管业务板块,业务布局与拓展路径主要有三种:
一是,承接地产母公司及关联公司的商业项目运营服务;二是,向独立第三方商业地产项目输出运营管理服务;三是,投资收购,通过与投资机构合作或小股操盘,负责运营管理服务工作。
(1)依托母公司业务资源禀赋,抢占赛道布局优势
分拆子公司于大多是以地产母公司及关联公司的商业项目作为业务资源基础,因此会呈现出不同程度的母公司资源依赖的特征。同时,母公司的资源禀赋也是其立足市场、抢占行业赛道地位的关键,如万达商管、华润万象生活均是凭借万达集团和华润置地的资源、品牌优势率先占据行业头部地位。
以华润万象生活为例,由于母公司华润置地商业地产规模庞大,其商管项目及业绩来自华润置地的占比显著,也为其构筑起强大的品牌和规模竞争力。未上市前,2017-2019年,商业运营及物业管理服务收入来自华润集团及华润置地的占比分别达到94.2%、86.7%、86.6%。2020年上市以来,母公司华润置地的贡献率呈下降趋势,但依旧保持在高位。
2022年,华润万象生活在管购物中心项目86个(包括两个分租项目),并为27个写字楼提供商业运营服务以及145个写字楼提供物业管理服务,总收入42.1亿元,位于行业前列,其中来自华润置地的占比达到85.9%。

(2)加强第三方外拓成共识,品牌市场化角逐提速
2、委托管理以母公司项目为主,品牌输出加速外拓
商管业态主要通过委托管理、品牌管理输出、整租服务三种轻资产模式提供相关服务,不同模式下,面向客户、服务内容、收入成本以及风险性各有不同,模式的选择根据项目评估和业主需求而定。目前,从房企分拆上市公司的商管服务模式来看,主要以委托管理模式和品牌管理输出模式为主,整租模式占比较小。

(1)委托管理服务模式
委托管理服务模式,即接受业主委托全权管理商用物业,服务内容包括开业前管理服务(包括市场研究及定位、建筑咨询、商户招揽、开幕服务)、运营管理服务以及增值服务,客户包括业主、租户、以及增值服务相关客户,但需承担管理商用物业的运营成本。
委托管理模式下,项目自主权比较高,有利于打造标杆项目,但同时也具有较高品牌壁垒,目前该模式多为承接母公司及关联公司项目所采用,比如万达商管、华润万象生活、宝龙商业均以委托管理模式为主,在管项目主要都是来自母公司委托。
以宝龙商业例,截至2022年末已签约142个零售商业物业,总合约建筑面积约为1519.5万平方米,来自宝龙地产委托管理项目共有102个。并且93个已开业零售商业物业中,来自宝龙地产委托管理项目67个,建筑面积达880.6万平方米,占总已开业建筑面积83.4%。

(2)品牌管理输出模式
品牌管理输出模式,客户仅面向业主,提供开业前管理服务(包括市场研究及定位、建筑咨询、商户招揽、开幕服务)以及运营管理服务,成本投入压力较小,毛利率一般会较高。该模式多为第三方项目所采用,在“外拓求新”、扩大规模中发挥着越来越重要的作用。
以星盛商业为例,2004年星河控股成立星盛商业,作为一家商用物业运营服务供应商,最初主要服务于母公司星河控股及关联人,2014年起通过品牌管理输出模式开始向第三方业主提供服务,目前已形成一定规模。截至2022年末,商业运营服务总合约建筑面积370.0万平方米(不含13个咨询服务项目),委托管理服务、品牌管理输出服务以及整租服务模式占比分别为26%、63%、11%。其中,其中有26个已开业零售商业物业,总建筑面积约为190.85万平方米。
(3)整租服务模式
整租服务模式即自业主租赁商用物业,并向租户分租商用物业内的商用空间,通过收取租金、运营管理服务费、停车费以及其他增值服务费,可将项目收入最大化。但同时也面临较高的成本压力,除了日常运营成本还需定期向业主支付定金,风险较高,一般适用于具有高增长潜力的项目。该模式采用整体较少,目前像华润万象生活、宝龙商业、星盛商业三家的整租业务占比都不大。
3、深耕长三角大湾区两大区域,部分选择市场下沉
未来运营能力是核心
1、公募REITS扩容,对盘活商业地产具有重要意义
2、存量市场发展空间可观,核心竞争力在运营能力
近年来,由于宏观经济不景气、房地产市场下行加剧叠加疫情冲击,对商场、写字楼的开业、出租率、租金水平产生较大的负面影响,轻资产商管业务发展遭遇挑战,部分面临盈利下行的局面。2023年以来,经济、消费的修复状况还并不乐观,商管业务仍有所承压。
但中长期来看,一二线城市商业地产步入“存量时代”,三四线城市消费扩容提质,都给轻资产模式的商管业态带来潜在增长空间。同时对于房企来说,“轻型化”转型成为趋势,基于商业地产的广泛布局,低成本、高收益的轻资产商管业态增长空间可观。
而随着该业态的价值挖掘不断深入,将驱动越来越多房企战略布局该赛道,竞争也将愈发激烈。商管业态存在一定的专业壁垒,赖以生存的运营管理能力以及品牌效应都难以快速形成,这也是企业进入和布局面临的最大挑战和考验。从发展趋势来看,未来商管运营将深度专业化。一方面,轻资产商管领域的竞争将集中在运营服务“质”的比拼上,这同时也是打响品牌、实现规模布局的内在驱动力。另一方面,随着公募REITs的放开与落地,也对房企的运营能力也提出了更高要求。轻资产商管运营服务企业需不断加强自身的运营实力,才能换取资本市场的长期青睐。
同时,技术赋能将成为拓客、创新服务的主要突破口。目前,商管服务同质化、管理低效等问题突出,增值服务也有待进一步拓展。技术赋能不仅能够提升运营管理效率,同时可以提供多元化、个性化商业场景和消费体验,有效解决服务体验同质化问题,提升自身核心竞争力。目前,部分企业已经取得一定成果,2022年华润万象生活自主搭建产研一体数字化团队,全面推进数字化建设,商管业务全面提升招商及商业管理系统,赋能商户经营,并全面升级一点万象APP,优化会员体验。此外,宝龙商业也在持续提升智慧商业,管理系统升级至AI阶段,科技化核心竞争力不断强化。
▽ 热文推荐
未来十年将迎“大洗牌”!万科、保利、龙湖等8家房企被列为“行业领袖”!
70天套现80亿!远洋拟再抛成都太古里50%股权!险资股东接盘
国资正式进入!“河南一哥”建业地产上岸!转让29% 股权予河南铁建投
中房俱乐部的企业内部培训服务已开展多年,每年合作培训对象涵盖大部分百强房企、央企等众多大中小房企、知名金融机构等,如贵司有内训需求,详询吴老师15121103071同微信
投稿、广告及商务合作,请联系15121103071

