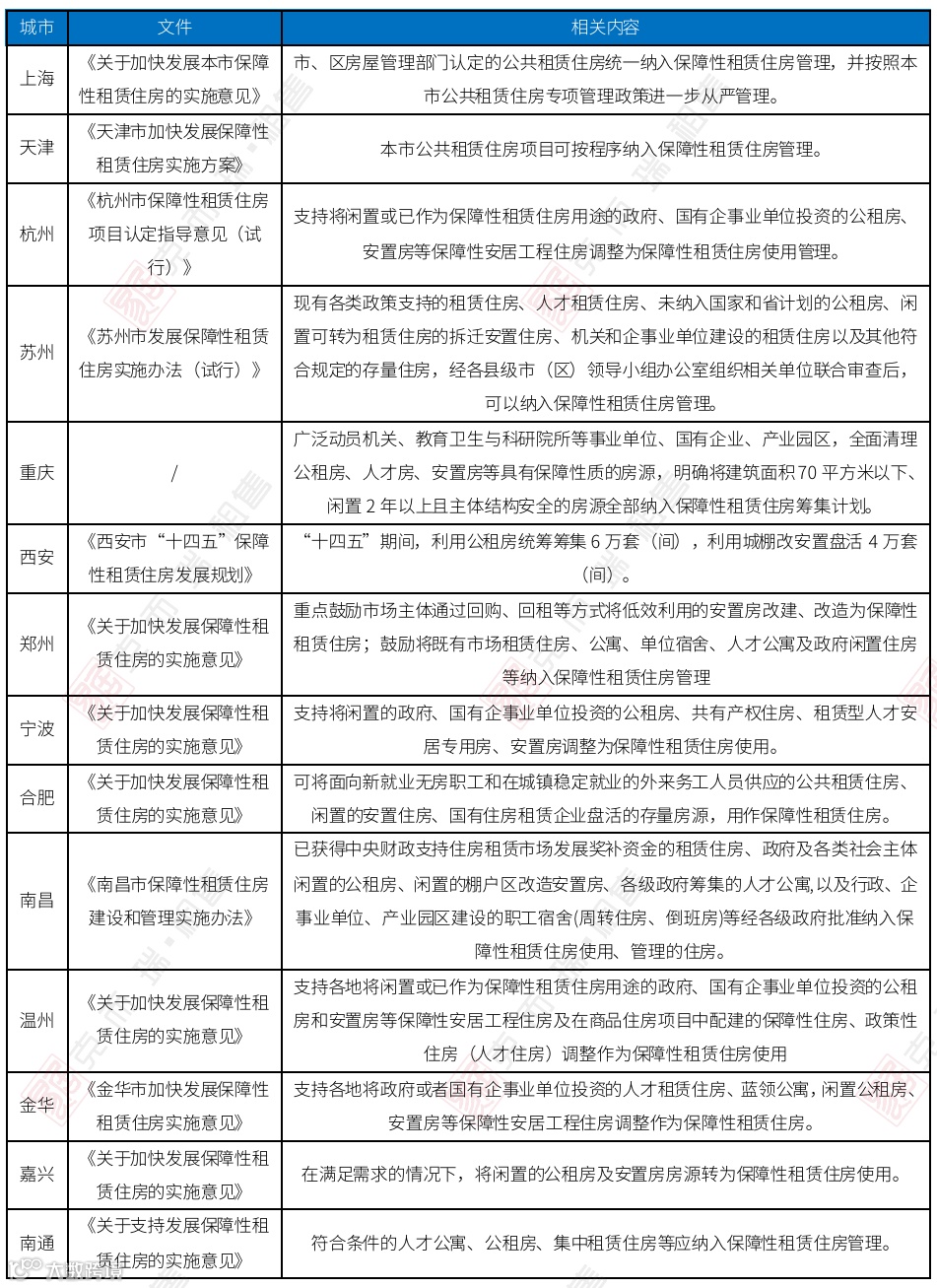
#1
存量转保租房成为重要方式
#2
传统保障房转化
01
公租房转化
02
人才房转化
03
闲置安置房转化
#3
市场化项目转化
#4
存量房屋改建或改造
#5
存量土地改建
#6
小结
▽ 热文推荐
未来十年将迎“大洗牌”!万科、保利、龙湖等8家房企被列为“行业领袖”!
70天套现80亿!远洋拟再抛成都太古里50%股权!险资股东接盘
国资正式进入!“河南一哥”建业地产上岸!转让29% 股权予河南铁建投
中房俱乐部的企业内部培训服务已开展多年,每年合作培训对象涵盖大部分百强房企、央企等众多大中小房企、知名金融机构等,如贵司有内训需求,详询吴老师15121103071同微信
投稿、广告及商务合作,请联系15121103071

