

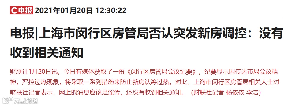
此后不久,上海房管局又再次对此事进行了回应,称上海并未出台楼市调控新政策,仅是对原有政策的强化,要求加强原有政策的执行,要求加强销售管理,杜绝楼市销售环节中的不规范现象。
市场猜测,事实上此次这份文件,并非是官方正式文件,只是上海相关部门目前正在研究的政策,由于本次消息的提前泄露,不排除该政策会延期公布的可能。
上海楼市新一轮调控,可能已经在来的路上了。
到底是什么“文件”?
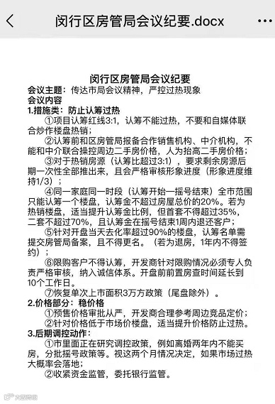
目前流传出来的文件显示,根据市局会议精神,严控过热现象,将采取一系列措施来防止新房认筹过热。主要限制措施有:
一、认筹比例不超过3:1。针对认筹比超过3:1的热销房源,要求剩余房源后期一次性全部推出来,且会严格审核形象进度(形象进度维持1/3);
二、项目认筹期间和房管局报备合作分销的机构,不能和中介联合操纵周边二手房价格;
三、在认筹期间,同一家庭,同一时间段全上海只能认筹一个楼盘,认筹金不得超过房屋总价20%。若为热销楼盘,适当提升认筹金比例,首套不超过35%,二套不超过70%,且摇完号一周内必须退回给客户。
四、针对开盘当天去化率超过90%的楼盘,认筹名单还需要提交房管局备案,且不得更名。(若为退房,1年内不得签约);
五、恢复单次上市面积3万方的政策(尾盘除外)。
除了对新盘认筹全过程进行调控,纪要文件在稳定价格方面也提出要求,将对新房预售价格审批从严,开发商需合理参考周边定价。针对价格低于市场价的楼盘,适当提升价格防止过热。
据报道,目前上海市局正在研究相关后续的调控政策,例如:离婚两年内不能买房,分批摇号政策大概率落地等等。将视这两个月的情况而定,如果市场过热,大概率会落地。而在资金端,也将继续收紧资金监管,并委托银行监管。
上海楼市过热,调控会来吗?
新房摇号不易,已是目前绝大多数上海购房者的共识。就连一些高价盘也吸引了大量购房者关注并带来“认多筹”现象,即一些购房者为了增加摇号概率,通过假离婚、让老人参与摇号、让朋友帮忙摇号等各种方式,增加“人肉马甲”来争取更多认筹号,等摇中之后再进行过户更名。
另外,据媒体统计,2021年上海全市会有至少135个新盘入市,至少新增供应近4万套。新房供给实际上在持续增加,而与此同时新房炒作不断,进一步印证上海新房调控的必要性。
对于上海楼市的这波热潮,易居研究院智库中心研究总监严跃进表示,实际上户籍政策放松、置换需求增加、一些购房者不再移民等,都会带来购房需求上升。这种需求上升,自然也带动了房屋交易的活跃和价格的上涨。
民生证券研究院分析认为,从中短期而言,2021年,上海市房价将逐步降温,而土地供给的提升为中短期住房供给提供了良好的支撑;而户籍政策的放款则为中长期需求提供了依据。
多种因素共同作用下,如果新房供给不出现大量上升,2021年,上海房价在短期内依旧具有上涨动力,进入缓慢上升期。
不过这则“传闻”或许不是空穴来风。当一个地方因房价过高而频上热搜时,往往离调控也就不远了……
▽ 热文推荐
“三条红线”威力显现!房企IPO招股书失效、多家央企密集转让旗下房地产项目
中国百强县出炉:千亿GDP县东北无一上榜,义乌人均收入8万领跑全国
房价五年暴涨80.1%!这座省会城市连夜出台新政!会止涨吗?
百万地产人都在听!
-- END --
投稿、广告及商务合作,请联系15121103071



