高新技术企业新认定25万元!
新迁入20万元!
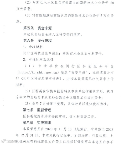
重新认定5万元!
扶持力度堪称全市各区最大!

一起来围观下政策全文吧!




对于高新技术企业的引入、培育、扶持,
闵行诚意满满!
除了以上资金扶持政策外,
还备有“大礼包”,
一起来了解一下。
从初创到上市,闵行在科技企业成长之路上的每一个重要节点都给予政策帮扶,具体如下:

政策扶持思维导图
除了以上科技、上市专项政策,闵行还有生物医药、人工智能、先进制造业、文化创意、金融产业、现代服务业等六大产业专项政策,对产业链上下游企业在产业关键环节、科研攻关、突破创新、成果成效等方面均有资金扶持。
对于企业人才,闵行专设“春申人才计划”,配有6项重点人才计划、7个人才载体平台、5项人才服务机制、4项组织保障措施,为企业保驾护航,吸引、留住优秀人才。闵行区还配有总规模62亿元的政府投资基金,其中,区创新创业投资引导基金35亿元;区天使投资引导基金5亿元;区产业投资引导基金22亿元。科技成果转移转化基金也在筹建之中。基金为闵行企业备足“粮仓”,助推企业加速发展。
近年来,闵行区着力营造最优营商环境,推出一系列惠企措施,形成各级领导干部常态化走访服务、企业问题高效流转解决机制;不断下沉科创、人社、市场监管等职能部门力量,跨前一步,零距离一站式服务企业;打好科技创新、产业发展、金融支持、人才安居四大类政策组合拳,助推企业发展壮大;构建一网通办、科创服务平台、政策导航等线上平台,为企业提供“智能化”服务。
闵行区科委在做好科技企业扶持的同时,将着力深化高新技术企业发展全流程服务,专业咨询、专网受理、专项扶持、专人服务,联合街镇、园区,为每家高新技术企业定制成长档案,全流程跟踪服务,做好金牌“店小二”,贴心“娘家人”。
综上,此次出台的高新技术企业专项政策仅仅是沧海一粟,扶持金额犹如星星之火,闵行已为优质企业备齐政策,备足资金,铺平跑道,欢迎更多优质企业落户,更多优秀人才安家。
为了方便高新技术企业了解各级专项扶持政策,
特简列国家、市、区级专项政策如下:
税收优惠:高新技术企业减按15%的优惠税费缴纳企业所得税。
亏损结转年限延长:具备高新技术企业资格,其具备资格年度之前5个年度发生的尚未弥补完的亏损,准予结转以后年度弥补,最长结转年限由5年延长至10年。
资金扶持:闵行区给予2020年1月1日起新认定高企25万元、新迁入20万元、重新认定5万元的资金扶持。
政策倾斜:各类资质(认定)、科技项目等优先推荐、支持高新技术企业。
闵行区科委科技服务科(外专服务科)(莘西路376号107室)
64986121、64986061
申报高新技术企业也是打响企业品牌,提升科技创新能力,走向可持续发展的必经之路。今年的高新技术企业申报已经截止,请欲申报的企业关注闵行区科委微信公众号“科创闵行”,随时了解高企申报动态。闵行区科委将及时发布高企申报及专项扶持政策受理指南。
欢迎国内外创客闪亮登场

