— 什么是数据分析师? —
一个数据分析大牛是从严格意义上来讲,要懂数学和统计学知识、实体法还有一点黑客技术。
目前很多想从事数据分析的,可能只会Excel,会做透视表,会VBA;进阶一点会写SQL,还懂点业务;再专业一些,有统计学基础,懂回归、时间序列、假设检验等等。这些对于专业的数据分析师,还都差了点火候。
如果你有心想发展成为一个数据分析师,或者说某业务的资深数据分析专家,从技术层面来讲,你需要了解成为一个数据分析师的路径,6个步骤:
◎第一步:统计、数据、机器学习
关于数学知识,大学课堂会学过一部分,如果是数学科学类的专业会学得更精深。如果这一部分你需要弥补一下充充电,可汗学院、麻省理工都有相关的开放课程。
关于统计学知识,推荐去udacity,openintro上系统的学习,统计还是需要一定思维的锻炼的。
机器学习,可以百度一下斯坦福的课程,有公开课。
◎第二步:编代码
如果希望拥有专业水准的话,从编程基础到端到端的开发,一些技术的语言,比如R、Python、和一些商业软件的SAS、SPSS等,以及深入的交互式学习,这些你至少精通几门,其他懂一些最好。
◎第三步:懂数据库
数据分析大多应用实际。企业数据常常被保存在MySQL、Oracle、Postgres、MonogoDB、Cassandra等数据库中,所以这些数据库你要了解甚至懂。
◎第四步:数据管理、数据可视化、数据报告
数据管理包括数据的清洗格加工ETL,目的是让分析前的数据更加准确和清晰,比如DataWrangler
数据可视化数据数据分析的前端展示,目的是让数据呈现更清楚明了,更形象,比如tableau,spotfire
数据报告是通过不同工具将数据展示出来,可以和数据可视化归类一起,但实际应用中大多数都是通过PPT的承载方式来呈现。
目前市面上很多公司都使用商业智能的工具,比如FineBI。
BI工具是数据连接,数据处理和可视化为一体的工具,比起上方的纯工具,能更好的适应业务。
◎第五步:大数据
大数据是未来的必然趋势,而大数据技术的类型也是多种多样,hadoop,mapreduce,spark等等,多学会一种,层次也就不一样。
◎第六步:积攒经验,学习同行
以上都是理论和工具,但是实践才是出真知,不管是刚接触数据分析的职场人,还是专业学习数据挖掘分析的你,都希望在学习以上内容的同时,多参加一些比赛,学习同领域的专业大神,训练自己在这方面的感觉。
当然,在实际应用过程中,大多数人不一数据分析为主业,数据分析只是分析业务的一个工具,那第四步的内容已经能够满足日常对业务的分析了,当然Excel和PPT的熟练掌握也是必须。
◎更详细的工具介绍:
▌•EXCEL、数据展示、数据库:
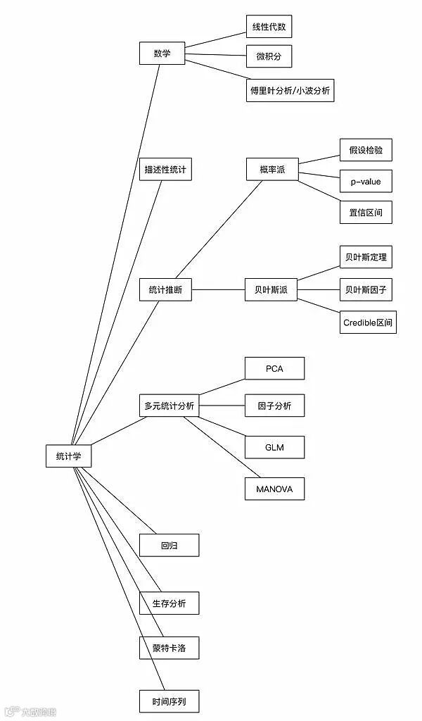
▌•统计学:
▌•机器学习:
▌•数据可视化:
▌•大数据:
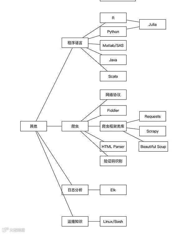
▌•其他:
注:本文作者:数据分析不是个事儿,版权著作权属原创者所有。

