截至4月1日,29只基础设施REITs发布了2023年年报,合计实现收入102.29亿元,净利润13.56亿元。市场扩围增质,基础设施REITs体量持续增长。
01 中金普洛斯REIT:2023年收入4.29亿元,净利润约2387.79万元
3月29日,中金普洛斯仓储物流封闭式基础设施证券投资基金(“中金普洛斯REIT”)公告披露,2023年实现收入约4.29亿元,同比增长19.61%;期内净利润约2387.79万元,同比减少约20.11%;经营活动产生的现金流量净额约2.64亿元,同比增长11.47%。期末基金总资产约82.22亿元,基金净资产70.94亿元。
02 华夏越秀高速REIT:2023营收2.42亿元,合计分派现金达1.92亿元
2023年华夏越秀高速REIT基金层面营业收入达到24,245.58万元,同比增长17.58%;息税及折旧摊销前净利润(EBITDA)为18,716.64万元,同比增长20.75%;可供分配金额达到16,409.50万元,同比提升19.41%。
2023年华夏越秀高速REIT共完成四次分红,合计分派现金达1.92亿元。如考虑四季度产生的可供分配金额,基金成立以来累计的现金分派将达3.09亿元。以发行规模计算,累计分派率可达14.51%。
03 华润有巢REIT:2023收入7841万元,平均出租率达93%
华夏基金华润有巢REIT年报显示,2023年,华夏基金华润有巢REIT运营稳健,全年基金层面收入为7,841.07万元(完成2023年预测值的110%),年度累计可供分配金额为6,076.14万元(完成2023年预测值的125.30%),实现5.03%的分派率(按募集规模计算)。
截至2023年末,基础设施项目公司租金收缴率为98.62%。有巢泗泾项目公寓出租率为92.88%;有巢东部经开区项目公寓出租率为93.25%。
04 中金安徽交控REIT:上市以来累计分配超14亿元
2023年,中金安徽交控REIT2023年全年实现通行费收入(含税)98653.34万元,日均通行费收入(含税)270.28万元。沿江高速日均断面自然车流量(含免费车流量)为23290辆,同比增长0.90%。
2023年,中金安徽交控REIT全年实现可供分配金额7.8亿元,按照参考净值9.8873元/份计算的现金流分派率为7.89%。该基金本次分红金额1.85亿元,每基金份额分配0.185元。综合来看,中金安徽交控REIT在2024年一季度已分配2次,分配金额共计3.75亿元。上市一年多以来,该基金已发布5次分红公告,分配金额累计超14亿元。
05 华夏北京保障房REIT:2023年收入7300.52万元,可供分配金额5505.3万元
3月28日,华夏北京保障房REIT公告披露,2023年实现收入7300.52万元,净利润 3107.40万元,经营活动产生的现金流量净额5417.68万元。期末基金总资产13.91亿元,净资产12.53亿元,期末基金总资产与净资产的比例为111.01 %。可供分配金额5505.30万元,单位可供分配金额 0.1101元。
报告期内,项目公司整体运营平稳,累计实现收入7207.21万元,出租率96.94%,报告期内租金收缴率为99.02%。
06 华安张江产业园REIT:2023年收入1.24亿元,亏损2853.81万元
3月29日,华安张江产业园REIT公告披露,2023年实现收入约1.24亿元,净利润-2853.81万元,经营活动产生的现金流量净额约6077.08万元,期末基金总资产约29.84亿元,基金净资产28.60亿元。
报告期内,基金持有张江光大园和张润大厦两个基础设施项目,截至2023年12月末,整体签约率为82.77%,出租率为72.00%,期内实现收入合计约为1.02亿元。
07 中金湖北科投光谷REIT:2023年收入6320万元,可分配金额4286万元
3月29日,中金湖北科投光谷REIT报告披露,2023年实现收入约6319.71万元,净利润964.14万元,经营活动产生的现金流量净额约4963.93万元,期末基金总资产约16.33亿元,基金净资产15.85亿元,本期可分配金额为4285.55万元,单位可供分配金额为0.0714元。
报告期内,基金持有“光谷软件园”和“互联网+项目”两个基础设施项目,建筑面积合计174,366.40平方米,可租赁面积167,600.06平方米,期末时点实际出租面积142,642.19平方米,出租率为85.11%。
08 临港创新产业园REIT:2023年收入4919.4万元,可分配金额3940.98万元
3月29日,国泰君安临港创新产业园REIT公告披露,2023年实现收入约4919.37万元,净利润2479.78万元,经营活动产生的现金流量净额约3350.14万元,期末基金总资产约9.64亿元,基金净资产8.48亿元,本期可分配金额为3940.98万元,单位可供分配金额为0.1970元。
09 华夏和达高科REIT:2023年收入1.12亿,可供分配金额6032.8万
财报显示,华夏和达高科REIT本期收入112,327,279.84元,净利润13,449,669.66元,经营活动产生的现金流量净额88,229,572.44元,期末基金总资产1,691,366,558.27元,期末基金净资产1,390,251,221.08元,可供分配金额60,328,447.37元,单位可供分配金额0.1207元。
报告期内,华夏和达高科REIT实现可供分配金额为60,328,447.37元,相较招募说明书披露的可供分配金额同期目标数59,259,811.64元,偏离度为1.80%。差异的主要原因为本报告期内项目期初预留现金及基金募集阶段产生的孳息。
10 中金山东高速REIT2023年可供分配金额35617.73万元超预期
3月29日,中金山东高速REIT发布了2023年年度报告。年报显示,2023年中金山东高速REIT完成可供分配金额约35617.73万元,与招募说明书预测全年可供分配金额(约32187.39万元)相比完成率达110.66%,按照公允价值参考净值计算的现金流分派率为12.10%。
中金山东高速REIT于2023年10月16日成立,于2023年12月进行了第一次分红,实际分配金额约23175.20万元,成立约2个月即向投资人进行了收益分配。
年报显示,报告期内基础设施项目公司实现含税通行费收入6903.10万元,报告期内日均含税通行费收入90.83万元,比2022年第4季度日均含税通行费收入增长22.57%。
11 博时蛇口产业园REIT:2023收入1.81亿元,首次可供分配金额超亿
年报数据显示,博时招商蛇口产业园REIT去年收入为1.81亿元,同比增长59.84%。2023年净利润为7139.97万元,同比增幅高达84.02%。
数据显示,博时招商蛇口产业园REIT2023年度可供分配金额为1.18亿元,同比增长36.47%,这是其自2021年成立以来第一次可供分配金额超亿元。
博时招商蛇口产业园REIT包含三个基础设施项目,分别是万海大厦、万融大厦和招光物业租赁有限公司。其中招光物业对应的是去年定向扩募时新购入的光明加速器二期项目。
12 国家电投REIT:2023年累计实现可供分配金额6.66亿元
2023年基金基础设施项目全场设备可利用率为99.46%,高于风力发电机组设备合同保证指标4.46个百分点。
2023年基金底层基础设施滨海北H1和滨海北H2两个海上风力发电项目的发电量口径利用小时数分别为2,294小时和2,580小时,均超过全国并网风电设备利用小时2,225小时。2023年,基础设施项目实现发电量为126,142.66万千瓦时,同比增加1.65%。上网电量和结算电量均为123,070.64万千瓦时,同比增加1.5%。
2023年度,国家电投REIT累计实现可供分配金额65,687.12万元,加上满足条件可用于开展保理业务的国补应收账款金额18,249.52万元,全年可供分配金额合计为83,936.64万元,完成率高达110.87%。
众所周知,REITs可以提供标准化的资产退出通道,为发行人提供了资金支持。虽然当前市场公募REITs受多重因素影响,部分产品底层资产业绩不及预期,投资者情绪低迷。然而,也形成了“首发+扩募”双轮驱动的发展格局,首批消费基础设施REITs的上市,扩充了资产类型,新增FOF等也丰富了投资者投资类型。
相较国际市场,中国REITs规模在不断增加,也已经沉淀了大量优质资产,未来发展空间可期。
鉴于此,我们推出了“名师领航计划”网络实训——【不动产资产管理全周期运作系列课】

4月24日晚7:30分开讲!支持回看!
一.我国REITs最新政策及市场进展(政策、市场、发行条件)
1.中央、国务院、证监会和发改委等关于基础设施领域不动产投资信托基金REITs的八个重要文件重点解读
2. REITs主要发行、运作条件和方式(含六大条件和四大原则问题)
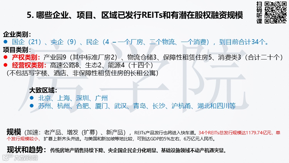
3.哪些企业、项目、区域已发行REITs
二.我国REITs的产品剖析(融资和经济指标案例分析)
1.已上市的33个REITs(含产业园区、物流仓储、保障性租赁住房、标准厂房、消费REITs、生态环保、高速公路)总体表现
2.未来可能上市的REITs产品
3. 已上市的消费REITs(含百货商场、购物中心…等)特点及案例分析
4.已上市的产业园区、标准厂房、物流仓储REITs特点及案例分析
5.已上市的保障性租赁住房REITs特点及案例分析
6.已上市的生态环保(特许经营)REITs特点及案例分析
7.已上市的高速公路(特许经营) REITs特点及案例分析
8. REITs(底层)资产估值和REITs基金估值及价格
9.几个关键的REITs经济指标
五.企业怎样参与REITs?(投资、融资、建设、运营(管理)、退出)
1.“投资、融资、建设、运营(管理)、退出”各个方面在REITs中的作用和内容及案例分析和启示
2. 企业怎样直接和间接参与REITs
3. REITs的投资体验
含大量案例分析及互动答疑环节,附赠学员配套PDF课件资料。





本次视频课程时长不低于120分钟,原价249元/人,两人拼团价199元/人。
开课前有助教提醒,避免错过
支持回看,不限次数
部分来自: 睿思网,如有侵权请联系删除
▽ 热文推荐
国内第一部房地产资产管理专著的前言和导读
中房俱乐部的企业内部培训服务已开展多年,每年合作培训对象涵盖大部分百强房企、央企等众多大中小房企、知名金融机构等,如贵司有内训需求,详询毛老师15121103071同微信