曾被称为“珠海地产三剑客”之一的世荣兆业,因向昔日掌舵人跨国索赔28亿元,引发外界关注。
7月24日,世荣兆业披露重大诉讼进展公告称,公司就原股东、原董事长梁家荣侵犯公司权利的行为向美国加利福尼亚州圣马特奥县高等法院提起诉讼,诉请依法追回梁家荣违背忠实、勤勉义务,背信损害公司利益取得的不当得利,并要求其对公司的损失予以赔偿,并连带起诉涉嫌协助梁家荣转移欺诈财产的密切关系人。
受理法院在2025年6月举行的听证会上批准了一项预裁定,内容为:梁家荣应向公司支付2.585亿美元作为赔偿金额,另加判决前利息及判决后利息。该预裁定尚不具有执行力,待受理法院后续签发正式的法庭令并转化为法院判决方可生效。
2.585亿美元是什么概念?按截至发稿的汇率计算,约合人民币18.53亿元。
图片来源:世荣兆业公告
这则获批的预裁定,让一宗持续近四年的海外诉讼浮出水面,也将这家珠海房企推到了资本市场的聚光灯下。
这场诉讼大战,始于2021年。
公司创始人梁家荣早年在珠海斗门区获取大量低成本土地储备,一度让世荣兆业成为珠海土地储备大户,被称为珠海“最大地主”。梁家荣父亲梁社增曾是珠海首富,2009年他以27亿元个人资产登上胡润百富榜。
2016年7月,世荣兆业发布公告称,公司总裁、董事长梁家荣因涉嫌洗钱罪被公安机关执行指定居所监视居住。2019年12月,梁家荣因个人原因辞去上市公司董事长一职,家族企业移交至职业经理人手中。
2021年8月,广东世荣兆业向美国加利福尼亚州圣马特奥县高等法院起诉梁家荣,指控其“违背忠实、勤勉义务,背信损害公司利益取得不当得利”,诉讼标的为6.5亿元。
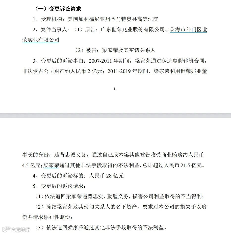
2022年12月24日,世荣兆业披露重大诉讼进展公告称,变更诉讼标的为人民币28亿元。变更后的诉讼事由显示,2007-2011年期间,梁家荣通过伪造虚假建筑合同,非法侵占公司财产约人民币2亿元;2011-2019年期间,梁家荣利用世荣兆业董事长的身份,违背忠诚义务,通过自己或本案其他被告收受商业贿赂约人民币4.5亿元;梁家荣通过其他非法手段取得的不法利益,总计超过人民币21.5亿元。
变更后的诉讼请求还包括:冻结梁家荣及其密切关系人的名下资产,要求对公司的损失予以赔偿并请求惩罚性赔偿。
分析人士指出,这种大额度的法律诉讼在A股上市公司与原高管的纠纷中实属罕见。
图片来源:世荣兆业2022年12月24日公告
在7月24日晚的公告中,世荣兆业称,本次诉讼进展涉及的法庭令,为海外诉讼一审判决作出前的阶段性命令,尚需待受理法院后续将该法庭令以及解决海外诉讼其他诉讼请求的命令一并纳入最终判决,相关当事人方可提起上诉或申请执行。相关方是否在一审判决作出后提起上诉存在不确定性;最终判决能否实际执行,取决于相关司法辖区是否承认与执行、以及有无可供执行的财产,亦存在不确定性。因此,本次重大诉讼进展事项对公司本年度及以后年度损益的影响暂无法预估。
据财联社报道,“这种不确定性首先来自诉讼程序本身。相关方是否在一审判决后提起上诉尚不可知。即使获得终审胜诉,判决能否执行还要看相关司法辖区是否承认与执行、以及有无可供执行的财产。”一位房地产行业分析师指出。
值得关注的是,在这场长达4年的诉讼期间,世荣兆业股东结构出现重大变动,实控人更换为珠海市国资委。
天眼查App显示,目前世荣兆业的控股股东为珠海大横琴安居投资有限公司,该公司为珠海市国资下属企业。2024年,珠海大横琴安居投资有限公司通过司法拍卖及要约收购,合计获得世荣兆业60.28%股权。
资料显示,世荣兆业创立于1998年,2008年2月借壳威尔科技在深交所上市,是珠海第二家房地产上市公司,曾和华发、格力地产一起并称为“珠海地产三剑客”。截至2024年6月末,该公司的土地储备达63万平方米,计容建筑面积141万平方米。旗下拥有世荣实业、年顺建筑等多家子公司,经营范围涵盖房地产开发、工程建筑、园林绿化、物业管理等。
世荣兆业披露的财报显示,今年一季度,公司实现营业收入1.90亿元,同比减少25.29%;归属于母公司所有者的净利润608.60万元,同比减少48.79%。
2024年全年,该公司营业收入为9.81亿元,同比下降36.63%;归属于上市公司股东的净利润为3741.48万元,同比大幅下降81.54%。现金流方面,截至2024年年末,公司经营活动现金流净额为-4.34亿元,同比下滑47.4%。截至2024年末,世荣兆业总资产72.72亿元,归属于上市公司股东的净资产47.84亿元。
“对世荣兆业而言,28亿元赔偿款至关重要。”上述分析师认为,若赔偿款能顺利到位,不仅能扭转公司现金流困局,还可能彻底改变公司基本面,加快其转型速度。
二级市场上,截至7月25日收盘,世荣兆业跌0.69%报5.73元,总市值46亿元。按上市公司当前市值计算,28亿元的赔偿款相当于市值约60%。
信息来源:每日经济新闻综合自市场信息、中新经纬、财联社、界面新闻等等,如有侵权请联系删除
国内第一部房地产资产管理专著的前言和导读
京沪第二高铁敲定!途径别有韵味的风景
624亿债权!重庆史上最大房企破产重整草案出炉,三家投资人亮相
中房俱乐部的企业内部培训服务已开展多年,每年合作培训对象涵盖大部分百强房企、央企等众多大中小房企、知名金融机构等,如贵司有内训需求,详询毛老师15121103071同微信
中房俱乐部的企业内部培训服务已开展多年,每年合作培训对象涵盖大部分百强房企、央企等众多大中小房企、知名金融机构等,如贵司有内训需求,详询毛老师15121103071同微信

