澎湃新闻近日获悉,华润置地将对管理架构进行重大调整,核心方向为弱化大区平台职能,强化总部与城市公司的直管模式。
具体来看,大区层面涉及住宅开发业务的投资、营销、设计、成本、工程、财务等核心职能将全部取消,其相关权限要么收归总部,要么下沉至城市公司。大区仅保留商业综合体开发、供应链、人力、党建、审计法务等职能——由于商业业务占比高且需要体系化运营,区域仍需承担其开发建设职能。
此外,目前华润置地已有20位城市总直接向总部汇报,大区角色转变为“运营督导”,由此将形成“强总部+强一线+弱大区”的管理模式。
业内人士分析表示,做住宅开发讲究效率高、反应快,所以得由总部来严格管理;而商业运营更看重整合当地资源,还得长期积累经验,所以要让区域这边保留一定的职权,这样才能拿出不一样的策略。
值得注意,今年上半年以来,多家地产公司的人事与组织架构频繁调整。
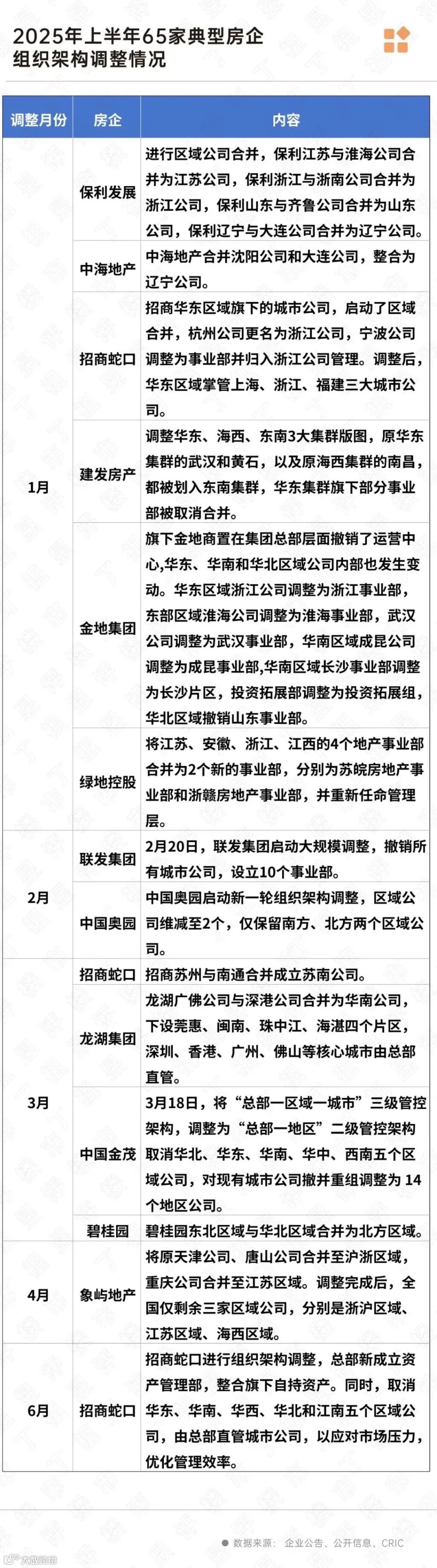
其中,招商蛇口和中国金茂都从三级管理体系转变为两级架构,联发集团也全面撤销所有城市公司重新设立10家事业部。
6月25日,招商蛇口公告称,在开发业务层面,公司减少管理层级,取消华东区域、华南区域、华西区域、华北区域和江南区域五个区域公司,由公司总部直接管理下属城市公司。
事实上,招商蛇口在2024年已将原有的七大区域公司进行收缩。招商蛇口原本有七大区域公司,分别为华北区域、华东区域、江南区域、华中区域、西南区域、华南区域和深圳区域,调整后,招商蛇口形成了华东区域、华南区域、华北区域、江南区域以及华西区域的五大区域。
而中国金茂的调整比招商蛇口更早一点。
今年3月,中国金茂也直接取消大区层级,将“总部—区域—城市”三级管控架构调整为“总部—地区”二级管控架构,取消华北、华东、华南、华中、西南五个区域公司,并对现有近20个城市公司进行裁撤重组,变为14个城市公司与6个事业部/片区。
再早些时候,今年1月份保利发展对区域公司进行了合并。保利江苏与淮海公司合并为江苏公司,保利浙江与浙南公司合并为浙江公司,保利山东与齐鲁公司合并为山东公司,保利辽宁与大连公司合并为辽宁公司。
据克而瑞研究中心发布的报告显示,克而瑞监测的65家重点房企情况来看,2025年上半年包括保利发展、中海地产、招商蛇口等在内的头部房企纷纷着手进行重大组织架构调整。
为应对市场下行压力,头部房企正通过“换血”与资源重组,寻求降本增效与战略转型的新路径。
报告认为,从各大房企上半年组织架构调整来看,如果前期调整属于区域架构简单的合并整合,那么本轮调整可谓是“大刀阔斧”。
有房企人士对澎湃新闻表示,以前行情好的时候,项目多,区域分散,用三级架构能更好的管理各地项目,但现在大环境不一样了,事实上已经不需要多架构来管理,三级架构反而会导致效率低,决策慢,人员职能重复,企业也需要降本增效,优化资源配置。
从业务发展层面来看,销售和利润压力、投资聚焦,都成为房企组织变革的深层动因。通过集团总部扁平化对接一线,有效缩短管理半径与决策链条,有助于企业在市场分化加剧的新周期中,精准把握城市发展机遇,持续巩固竞争优势。
一个明显的趋势是,集团直接对城市公司负责、向一线项目要业绩,已成为当下各大房企组织架构调整的重要方向。
信息来源:澎湃新闻、地产资管界、CRIC等,如有侵权请联系删除
国内第一部房地产资产管理专著的前言和导读
京沪第二高铁敲定!途径别有韵味的风景
624亿债权!重庆史上最大房企破产重整草案出炉,三家投资人亮相
中房俱乐部的企业内部培训服务已开展多年,每年合作培训对象涵盖大部分百强房企、央企等众多大中小房企、知名金融机构等,如贵司有内训需求,详询毛老师15121103071同微信
中房俱乐部的企业内部培训服务已开展多年,每年合作培训对象涵盖大部分百强房企、央企等众多大中小房企、知名金融机构等,如贵司有内训需求,详询毛老师15121103071同微信

