
国家税务总局10月14日刚刚发布,就《非居民金融账户涉税信息尽职调查管理办法》(以下简称《管理办法》),向社会公开征求意见,意见截止到10月28日。备受瞩目的境外账户披露以及金融账户信息交换的具体办法浮出水面。
消息报道,国家税务总局1月1日开查境外账户,600万划线高低值,稽核补罚《办法》出台。
合理规划身份,配置财富,已经成为高净值人群必须正视的问题,刻不容缓!


下面对国家税务总局的说明进行详细分析:
《管理办法》是各国(地区)之间加强跨境税源管理的一种手段,所约束和打击的对象是利用境外账户逃避税的个人和企业。对于故意隐瞒收入、逃避纳税义务的纳税人,我国税务部门可根据其他国家(地区)提供的金融账户涉税信息,核实纳税人境外真实所得,对未按规定申报纳税的所得补征税款并进行处罚。
按照时间表,我国境内金融机构将从2017年1月1日起按照“标准”履行尽职调查程序,识别在本机构开立的非居民个人和企业账户,收集并报送账户相关信息,由国家税务总局定期与其他国家(地区)税务主管当局相互交换信息。我国首次对外交换非居民金融账户涉税信息的时间是2018年9月。
与之相对应的是加入信息交换系统的国家和地区也将于2018年9月将涉及中国税收居民的海外金融信息向中国报送,也就是说,中国税收居民在海外账户的信息也将同样被账户所在国通报给中国国家税务总局;
因此,大陆居民在境外银行的账户信息是否涉及交换报送给中国税务机关?
答案:是!!!
要知道,《管理办法》针对的就是非税务居民的故意逃税,把在非居民国家开立金融账户的信息向应税居民国进行交换就是这个目的。

按照征求意见稿的介绍,以下会被报送到国税总局:
(一)个人账户持有人的姓名、现居地址、税收居民国(地区)、居民国(地区)纳税人识别号、出生地、出生日期;机构账户持有人的名称、地址、税收居民国(地区)、居民国(地区)纳税人识别号;机构账户持有人是有非居民控制人的消极非金融机构的,还应当报送非居民控制人的姓名、现居地址、税收居民国(地区)、居民国(地区)纳税人识别号、出生地、出生日期;
(二)账号或者类似信息;
(三)公历年度年末单个非居民账户的余额或者净值(包括具有现金价值的保险合同或者年金合同的现金价值或者退保价值)。账户在本年度内注销的,无需报送此项信息,但应当注明账户已注销。
(四)存款账户,报送公历年度内收到或者计入该账户的利息总额。
(五)托管账户,报送公历年度内收到或者计入该账户的利息总额、股息总额以及其他由于被托管资产而收到或者计入该账户的收入总额。报送信息的金融机构为代理人、中间人或者名义持有人的,报送因销售或者赎回金融资产而收到或者计入该托管账户的收入总额。
(六)其他账户,报送公历年度内收到或者计入该账户的收入总额,包括赎回款项的总额。
(七)国家税务总局要求报送的其他信息。

根据“标准”开展金融账户涉税信息自动交换,首先由一国(地区)金融机构通过尽职调查程序识别另一国(地区)税收居民个人和企业在该机构开立的账户,按年向金融机构所在国(地区)主管部门报送上述账户的名称、纳税人识别号、地址、账号、余额、利息、股息以及出售金融资产的收入等信息,再由该国(地区)税务主管当局与账户持有人的居民国税务主管当局开展信息交换,最终实现各国(地区)对跨境税源的有效监管。
具体过程如下图所示:

《管理办法》的尽职调查时间表(识别非居民账户,并收集账户相关信息)如下:
► 2017年1月1日开始,对新开立的个人和机构账户开展尽职调查;
► 2017年12月31日前,完成对存量个人高净值账户(截至2016年12月31日金融账户加总余额超过600万元)的尽职调查;
► 2018年12月31日前,完成对存量个人低净值账户和全部存量机构账户的尽职调查。
有关后续信息报送的具体时间和要求,国家税务总局将会同金融主管部门另行制定非居民金融账户涉税信息报送办法。
按照《管理办法》的要求,我国境内金融机构将从2017年1月1日起对新开账户开展尽职调查。
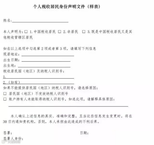
对于在金融机构开立新账户的个人和企业来说,在开户时仅需额外填写一份声明文件,声明其税收居民身份。对个人而言,需要声明是否为中国税收居民或者非居民。

由于在我国金融机构开户的绝大部分个人和企业均为中国税收居民,在填写声明文件时仅需勾选中国税收居民即可,因此整体来说开户程序变化不大,客户体验不会有较大变化。
如何判断自身是中国税收居民还是其他国家居民
各国(地区)国内法有关税收居民身份的判定标准不太一致,多数情况下,在一国(地区)停留超过一定时间即可能构成该国(地区)的税收居民。为方便个人和企业了解各国(地区)有关税收居民身份的规定,国家税务总局网站将公布相关资料供金融机构和社会公众参考。
8对于在2017年1月1日以前开立的金融账户,个人和企业是否需要提供额外资料?
按照《管理办法》的要求,金融机构应对2017年1月1日以前开立的存量账户进行信息检索,识别是否为非居民账户。一般来说,个人和企业无需向金融机构提供额外资料。但在个别情况下,为了识别账户持有人的税收居民身份,金融机构可能会要求个人和企业提供声明文件。

9我是中国税收居民,我的账户信息是否会被交换给其他国家(地区)?实施“标准”是否对我有不利影响?
根据《管理办法》,中国税收居民应配合金融机构完成税收居民身份确认(仅需在声明文件上勾选中国税收居民即可)。确认为中国税收居民的,金融机构不会收集和报送相关账户信息,更不会将账户信息交换给其他国家(地区)。
实施“标准”并非增加新的税种,而是各国(地区)之间加强跨境税源管理的一种手段,所约束和打击的对象是利用境外账户逃避税的个人和企业。对于依法诚信纳税的个人和企业,“标准”并不会增加其税收负担。
但是,对于故意隐瞒收入、逃避纳税义务的纳税人,我国税务部门可根据其他国家(地区)提供的金融账户涉税信息,核实纳税人境外真实所得,对未按规定申报纳税的所得补征税款并进行处罚。
10我是海外华侨华人,实施“标准”对我是否有影响?
对于外籍华人、外国永久居留权取得者,或者在境外停留超过一定时间的华侨,如果根据所在国(地区)法律已经构成当地税收居民,即属于《管理办法》所定义的非居民个人,中国金融机构将按照《管理办法》的规定识别您在中国境内开立的账户,收集并报送账户信息,由国家税务总局交换给所在国(地区)税务主管当局。
如果您仍是中国税收居民,国家税务总局将通过与所在国(地区)税务主管当局开展信息交换取得您的境外账户信息
目前,我国已经与104个国家和地区签署了双边税收协定(安排),我国居民在境外缴纳的税款可以根据相关协定享受境外税收抵免。
实施“标准”不会造成双重征税,也不会增加个人和企业本应履行的纳税义务,如果已经依法申报所得并缴纳税款,则无须担心因账户信息被报送而产生额外税负。

小编说:
目前,海外金融账户信息披露会对国人产生何种影响,如何进行海外资产的合理配置,什么是符合相关协定享受境外税收抵免的正确解读,如何将境外账户进行合法申报处置,这些正是很多投资者重点关注的问题。是时候做海外资产配置的时候了,此时不做,更待何时?!
拥有一本海外护照或身份,成为高净值人群首要选择。
现在迅速办理,还来得及!




