搜索
首页
大数快讯
大数活动
服务超市
文章专题
出海平台
流量密码
出海蓝图
产业赛道
物流仓储
跨境支付
选品策略
实操手册
报告
跨企查
百科
导航
知识体系
工具箱
更多
找货源
跨境招聘
DeepSeek
首页
>
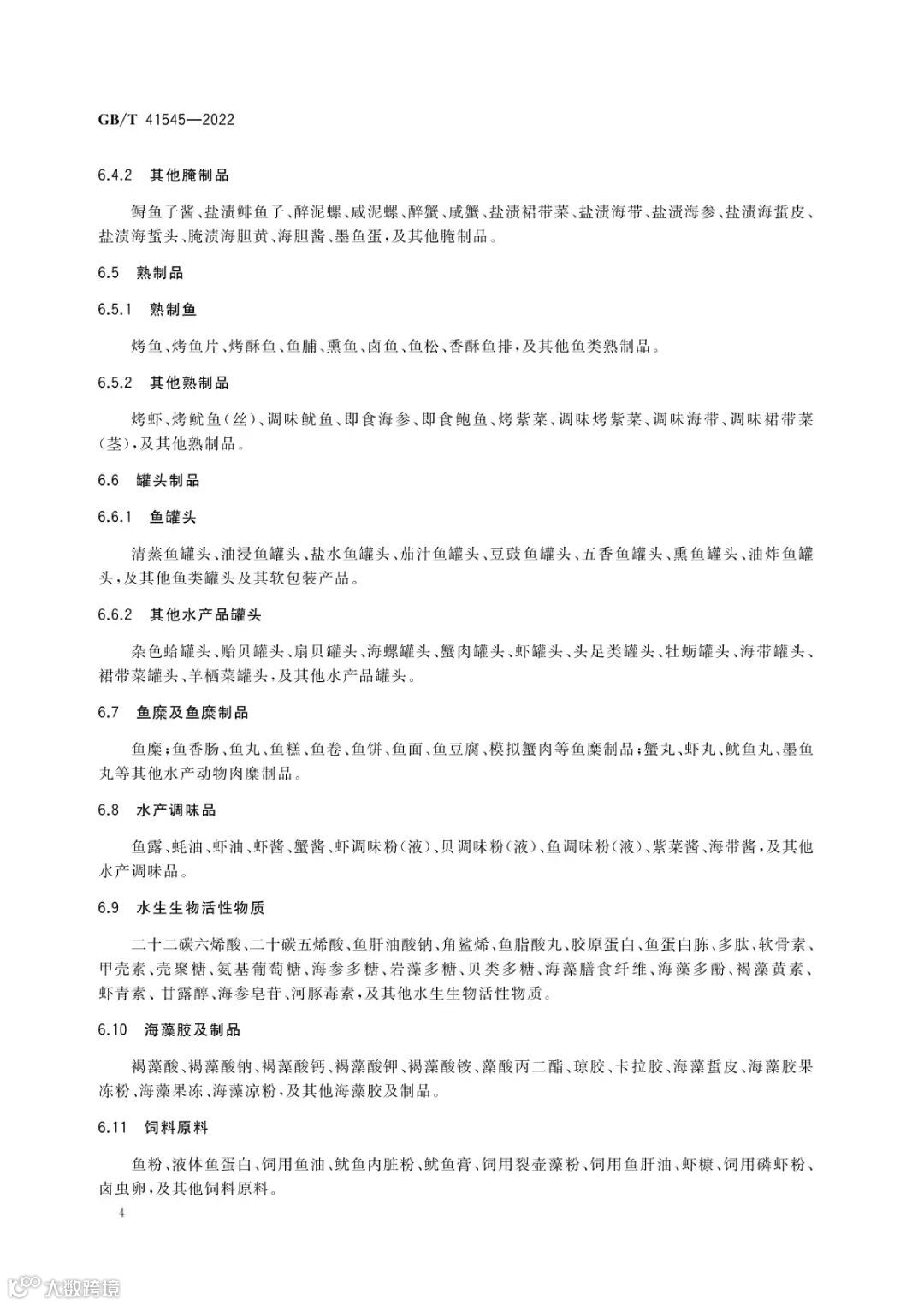
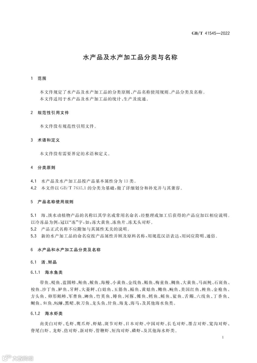
【蜗牛】被归类为【其他淡水动物】详见【中华人民共和国国家标准——水产品及水产加工品分类与名称6.1.14 】
>
0
0
【蜗牛】被归类为【其他淡水动物】详见【中华人民共和国国家标准——水产品及水产加工品分类与名称6.1.14 】
蜗牛产业研究院
2024-10-02
0
【蜗牛】被归类为【其他淡水动物】
详见【中华人民共和国国家标准——水产品及水产加工品分类与名称6.1.14 】
乡村振兴
南京
蜗牛委员会
新余
蜗牛产业技术研究院
产业振兴
和谐共建
发展农业
【声明】内容源于网络
0
0
蜗牛产业研究院
新余市蜗牛产业技术研究院是由红太阳集团与金敬启教授团队联合打造的国家级产学研平台。汇聚102名院士专家,聚焦蜗牛种质改良、生物医药等高附加值领域研发等;构建养殖——加工——医药全产业链,致力成为全球蜗牛产业创新引擎。
内容
931
粉丝
0
关注
在线咨询
蜗牛产业研究院
新余市蜗牛产业技术研究院是由红太阳集团与金敬启教授团队联合打造的国家级产学研平台。汇聚102名院士专家,聚焦蜗牛种质改良、生物医药等高附加值领域研发等;构建养殖——加工——医药全产业链,致力成为全球蜗牛产业创新引擎。
总阅读
26
粉丝
0
内容
931
在线咨询
关注