
01
Exclusive hot style
热度星选高佣爆品推荐
HOT
豫言荞麦面皮低脂麻酱面皮
EXPLOSIVE GOODS
商品信息
02
Exclusive hot style
爆款短视频辅助带货
从商品的类别和产品定位,符合以下达人类型选择带货:
轻食减脂达人——从商品的定位分析是轻食减脂类达人的首选产品,该商品与同类荞麦面在该类型达人下出单数据均不错,该类型达人接受度高,同类品热推达人达到2000+;
美食达人——从同类品带出数据较好的分布,美食类达人占据一部分的销量,美食类达人可以展现该产品的颜值做法,更加吸引粉丝去购买的欲望;
剧情类生活达人——剧情号类生活达人,多以做饭吃饭类型的达人,可以简单剧情号带该产品。
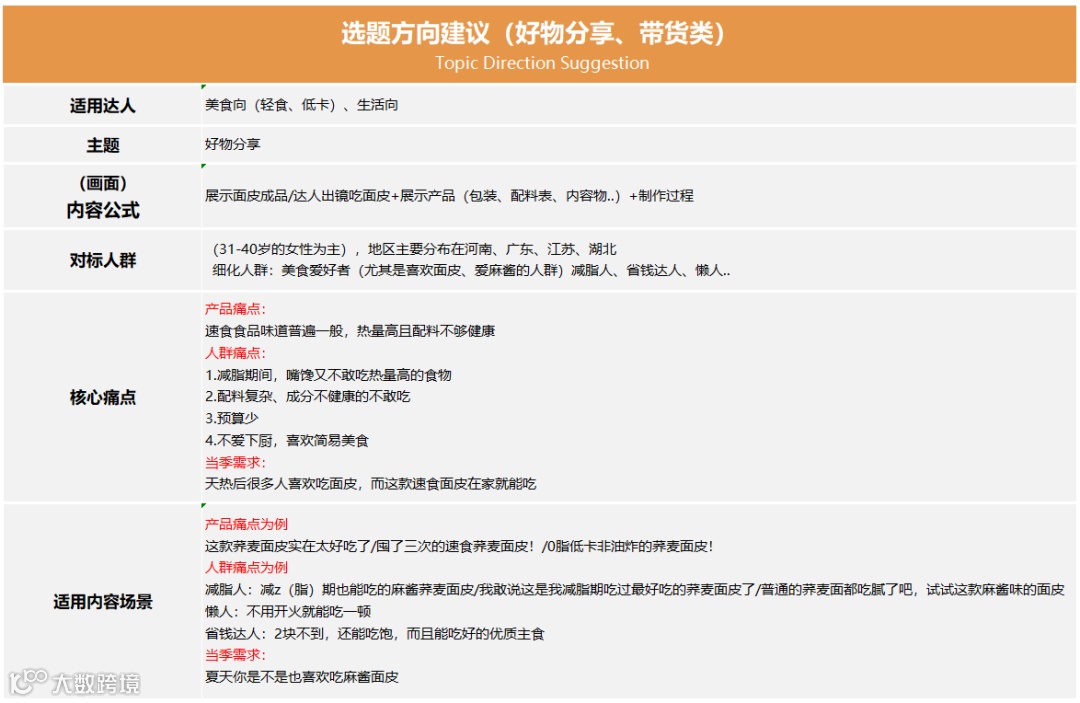
结合产品特点,热度星选对“豫言荞麦面皮”脚本的选题方向建议:



点击“阅读原文”,获取爆款脚本内容!

