家附近有大型商超综合体,上路距离只要15分钟的路程,医疗、小孩上学都离家不远……
没错,这就是如今的年轻人在小红书上热议的理想生活状态,但是现实情况往往是,人住在东边儿,上班却在西边,生活便利的城区离产业园区较远是当下大多数城市的现状,难道幸福生活十五分钟的城市圈真的不存在吗……
或许产城融合可以给出幸福的“标准答案”。
那么身处“环江西经济圈”中心的江西又该如何在产城融合上走出自己的道路呢?
带着这些疑问,小编找到了DeepSeek……
1
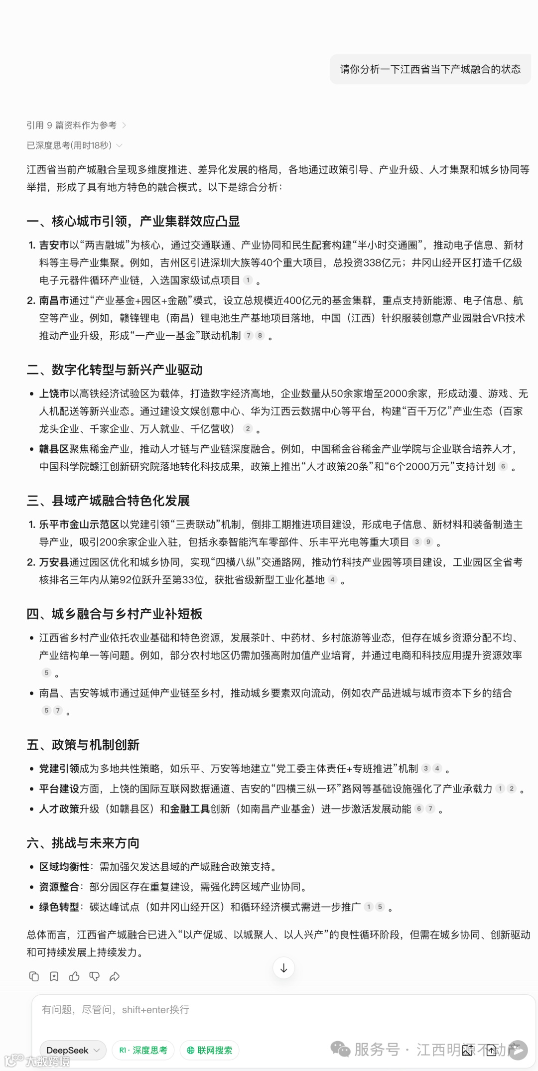
首先,我们需要先知道关于产城融合,
江西如今的状况如何,以下是DeepSeek给出的回答:
2
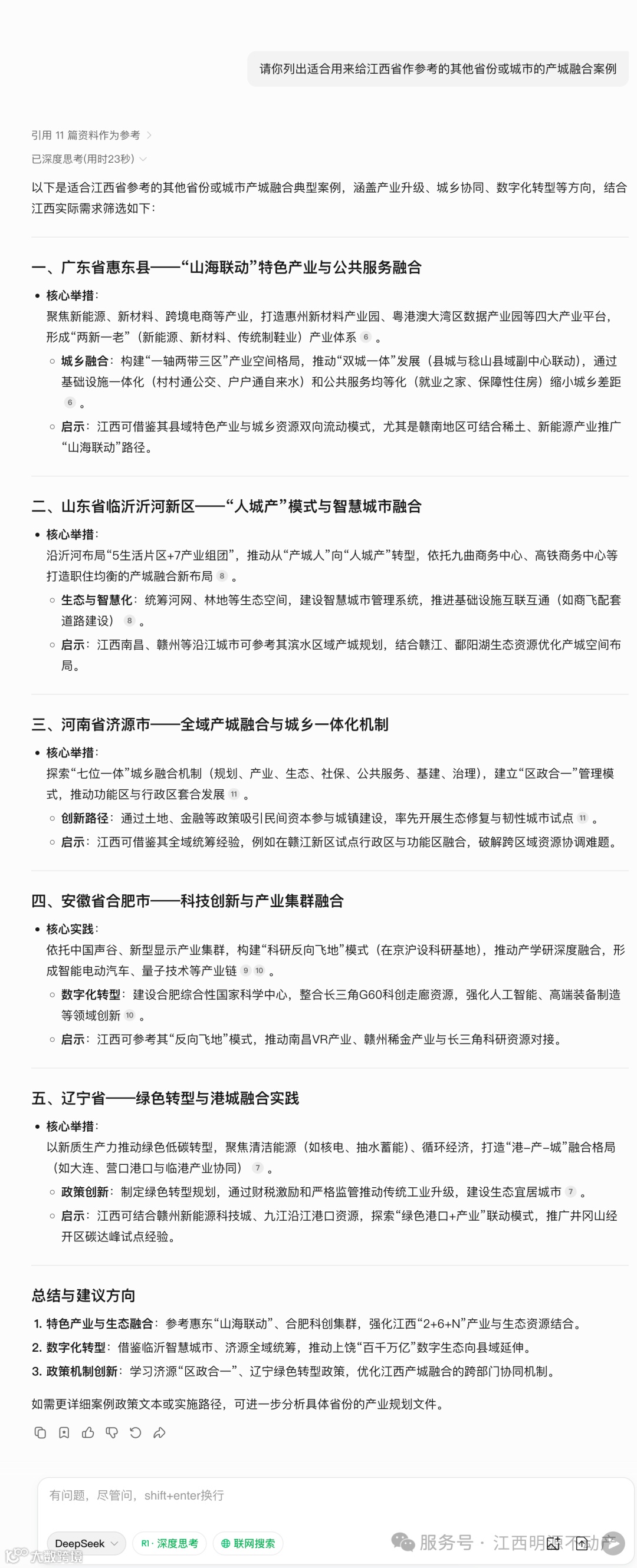
明白了现状,就可以开始寻找前进的道路,
关于可以借鉴的城市,以下为DeepSeek的列举:
3
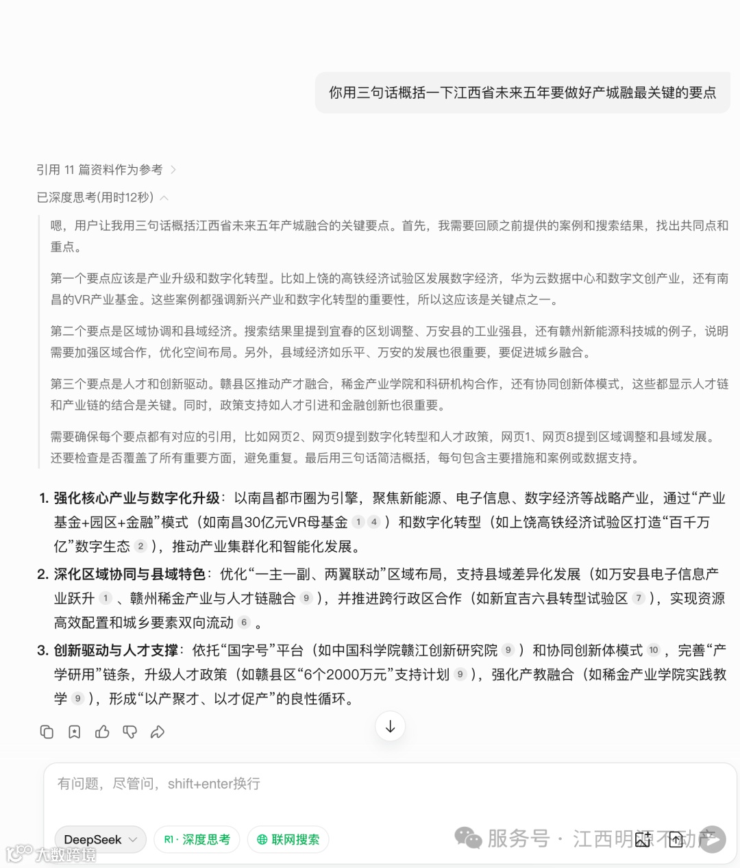
最后,
让DeepSeek用三句话概括一下未来五年的努力方向:
明源云·江西
JXMYY
明源云江西公司一直致力于为国央企提供专业的咨询服务,助力客户在数字化转型和产业升级中取得成功。
作为行业领先的不动产生态链数字化解决方案服务商,明源云将继续秉承“深耕数字科技,助力产业升级”的理念,致力于为更多企业提供优质的咨询服务,助力其实现高质量发展。我们将不断创新,提升服务质量,满足客户日益增长的数字化需求,推动行业的持续进步和发展。
我们期待与您的合作,共同推动企业的数字化转型和产业升级。
↑服务号丨江西明源不动产↑
↑视频号丨江西明源不动产↑
↑抖音号丨江西明源不动产↑

