搜索
首页
大数快讯
大数活动
服务超市
文章专题
出海平台
流量密码
出海蓝图
产业赛道
物流仓储
跨境支付
选品策略
实操手册
报告
跨企查
百科
导航
知识体系
工具箱
更多
找货源
跨境招聘
DeepSeek
首页
>
工厂的成本控制与价值分析
>
0
0
工厂的成本控制与价值分析
爱森德战略供应链管理规划
2017-04-29
0
导读:成本控制历来是工厂运营中的痛点。所谓开源节流,也就是需要企业把有限的现金流用在可以产生增量现金牛的项目上,基于此出发点,本文为企业如何提升资金的使用效率、控制成本提供了实施路径与方法。
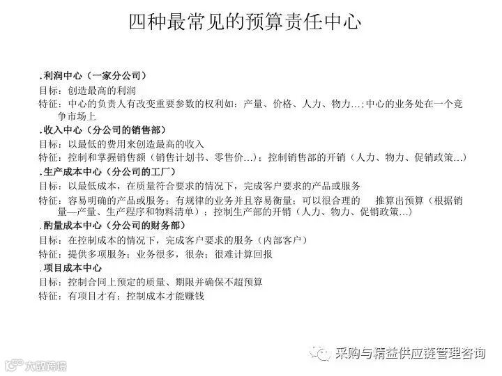
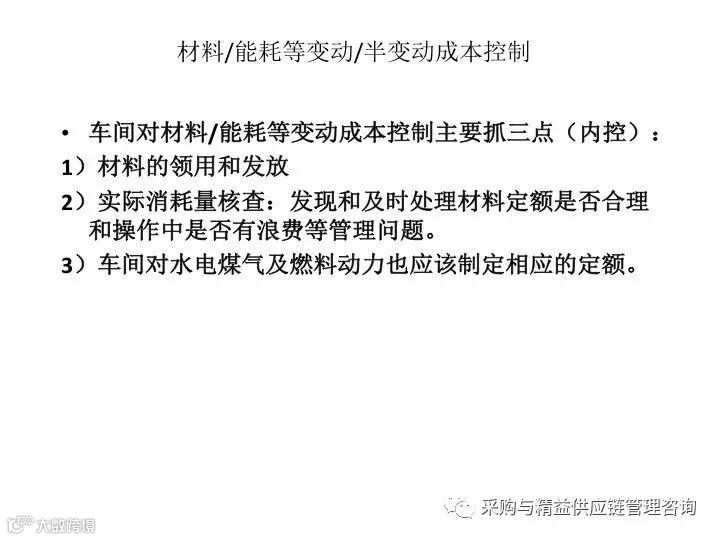
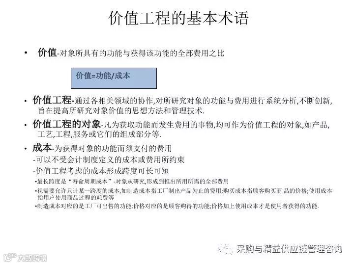
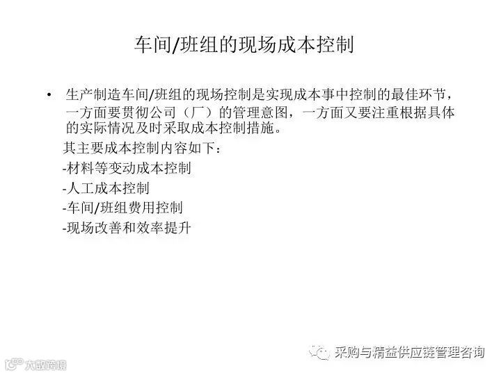
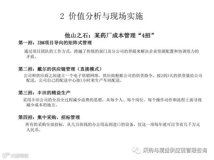
成本控制历来是工厂运营中的痛点。所谓开源节流,也就是需要企业把有限的现金流用在可以产生增量现金牛的项目上,基于此目的,本文从成本控制的
角度
给出企业提高资金使用效率的根本途径与方法。
【声明】内容源于网络
0
0
爱森德战略供应链管理规划
采购与供应链管理、企业信息化、精益生产培训与咨询
内容
123
粉丝
0
关注
在线咨询
爱森德战略供应链管理规划
采购与供应链管理、企业信息化、精益生产培训与咨询
总阅读
0
粉丝
0
内容
123
在线咨询
关注