企业生产性资源的获取涉及企业资金的合理使用及企业的运营效率的高低,其原因如下:
生产资源获取涉及企业运营资金调配与使用,合理则减少运营资本的占用;
正确、高品质与准时的资源获取,为提升企业的生产计划的达成率,保证客户订单的准时交付,提升客户满意度;
企业资源种类如下:
正确的资源获取需要建立正确的采购策略及其业务流程,以保证资源获取的合规、合理及高效。因此,企业必须采用正确的采购管理理念、流程与方法、提升采购管理可视性与合理性,以确保采购管理与企业经营战略匹配与支撑,降低经营风险,提升运营资本的使用效率。目前,国际先进的企业均采用由世界著名管理咨询公司,科尔尼提出的战略采购管理的理念,其定义:“降低外购原材料、产品和服务的总体成本,同时保证满足最终用户对于质量、服务和技术要求的严密而系统的程序”,包括:
需求管理:减少品种数,实现零件标准化;
减少成本:比较供应商成本构成,跟踪成本变动趋势,寻找成本更低的供应商;
利用购买力:实行集中采购,减少供应商数目;
产品与服务规格合理化:定义标准规格,简化特殊要求,按可制造和可服务性来设计;
合作程序改进:实施一体化供需信息共享机制,开发战略供应商;
外包:强化核心业务,外包非核心业务,如检测,物流及生产部分工序。
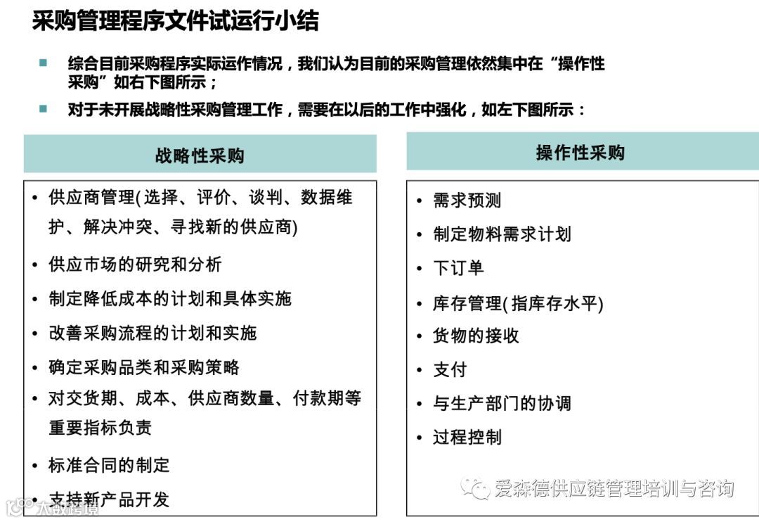
然而,我们在实际的咨询常发现,企业的采购管理存在以下问题:
具体的采购行为与供应商寻源与开发统归一个部门管理,从而造成不能及时淘汰绩效差的供应商,优质的供应商无法入围;
采购行为与供应商绩效评价与审核虽归属不同的部门,但没有发挥真正的供应商审核的职能,对供应商的绩效评价形同虚设;
对于采购管理过分强调低价,而非考虑所有权总成本;
过分强调通过招投标或比价采购杜绝腐败与不合规,但是忽略了通过对采购业务流程的合理设计与采购过程的管控,杜绝腐败的发生。
因此,我们提出的优化方案如下:











