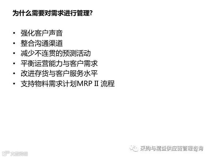
英国学者克里斯托夫说过“企业之间的竞争本质上是供应链之间的竞争。因而,打造具有竞争优势的供应链, 实现供应链管理战术拓展与战略转型是中国企业的当务之急。那么什么是供应链?根据IBM的定义 “借助信息技术和电子商务,将供应链上业务伙伴的业务流程相互集成,从而有效地管理从原材料采购、产品制造、分销,到交付给最终用户的全过程。在提高客户满意度的同时,降低成本、提高企业效率”
因而,供应链战略的选择与落地是企业获取竞争优势重要途径与根本方法。那么供应链战略都包含哪些内容?
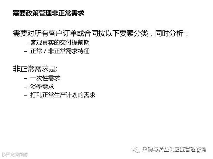
--从客户开始
供应链战略的选择必须从探究客户目前与未来需求开始。从二十年前直到2015年,国内企业的供应链战略选择是从供给端开始,根本没有考虑市场中客户的实际需求,因此客户需求变成了事后的想法,浪费了大量的时间与社会资源。
--评估企业相对于行业内最佳绩效的竞争对手的能力
需要进行SWOT(优势、劣势、机会与威胁)分析。做企业供应链的SWOT分析最好的方法是做供应链评估,基于业内最佳供应链运营绩效的优势与劣势,相对于供应链运营卓越的竞争对手,企业面临的机会与威胁。
--评估供应链游戏规则的改变者
制定供应链战略毫无疑问需要考虑企业的内外部环境,及面向未来的企业应拥抱什么重要的趋势?
--分析你的竞争对手
必须要分析你的竞争对手的供应链,并选择不能做什么背后包含的战略本质。沃尔玛能够犯错误并能够迅速纠正,但是一些企业不行。好的战略选择都是哪些对他们的竞争对手与客户需求具有良好洞察力的企业。
--技术调查
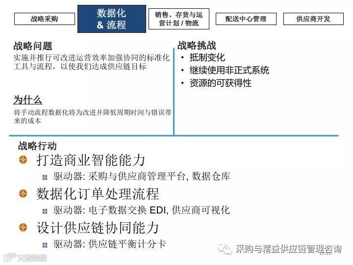
供应链战略的落地与成功实现离不开新工具、即技术的支持。如信息技术、无线射频识别RFID、企业资源计划ERP、制造执行系统MES与高级生产计划排程系统APS等。因此,技术是打造新业务流程的驱动因素,同时也是供应链战略发展的组成部分。
--供应链风险应对
供应链的成功实施与可持续性需要风险评估流程,以识别、优化、管理及降低供应链风险,如地震、洪水与海啸、产品质量、预测不准,等等。
--确认企业需要的新供应链能力并开发项目计划
需要制定实现供应链战略的项目计划,根据前面所述需要的信息,确定企业所需新供应链的能力,并对这些能力排出优先等级,以确保企业在第一时间内做正确的事情。
--评估组织、人才与绩效指标
新战略的实施意味着需要建立新供应链组织,因而需要建立一套新的绩效评价指标体系。你如何评价你的员工,你的员工就会有与之什么样的行为模式与之对应。
--开发优化供应链项目计划与建立跨部门的项目团队
没有跨部门的团队成员支持,任何供应链战略实施都是令人沮丧的训练,因此根本无法成功。因此,需要开发需要开发供应链优化项目,如库存降低、改进准时交付率、降低采购成本等。通过建立关键决策者及利益相关者的参与保证供应链战略的落地与成功实现。
--以下内容对企业供应链战略选择与落地给出具体方法与建议


















