虽然国际大环境并不友好,但在一系列的政策加持下,今年前三季度我国GDP依然保持了5.2%的增长势头。当然,要继续巩固拓经济回升向好势头,除宏观政策要持续发力、适时加力,各主体也要积极作为。
国央企是国民经济的压舱石,自然要发挥重要作用。而做大做强做优国有资本、国有企业,关键之一是要严守财务边界、业务边界、企业边界,强化专业思维、做好监督管理、追责免责的监督体系……
所以,在国企改革进入深水区的今天,“穿透式监管”一词频繁出现在国资监管的政策文件与行业讨论中。这场监管模式的变革,既是回应国企规模扩张与业务多元化的现实需求,更是推动国资治理能力现代化的关键一步。
本文将从背景、内涵与未来蓝图三个维度,拆解穿透式监管的底层逻辑与实践路径。欢迎探讨。
穿透监管的背景:
为什么必须啃下“层级穿透”这块硬骨头?
一、国资监管三阶段:从“管企业”到“管资本”的进化之路
回顾历史,国资监管体系的演变,始终与经济体制改革同频共振。
起步探索期(1978-2002):改革开放初期,国企改革以“放权让利”为核心,监管依托行政主管部门,行政色彩浓厚,“九龙治水”问题突出,监管重心在微观层面,政企不分矛盾显著。
体系建立期(2003-2012):2003年国资委成立是里程碑事件,标志着“集中统一监管”格局形成。国资委代表政府行使出资人职责,提出“管资产与管人、管事相结合”,推动国企建立现代企业制度,但监管仍以“管资产”为核心,宏观与微观结合尚不充分。头部国企都在用的云资管平台,助力唤醒沉睡资产
深化改革期(2013年至今):十八届三中全会提出“以管资本为主加强国有资产监管”,监管模式转向通过国有资本投资、运营公司(两类公司)平台,以资本为纽带市场化运作。此阶段监管聚焦布局优化、效率提升与风险防控,“放活”与“管好”的平衡成为关键。
二、传统监管的“层级衰减”困境:看得见的管不着,管得着的看不见
随着国企规模扩张、业务多元化(跨境投资、供应链金融等新业态涌现),传统监管模式的局限性集中爆发。
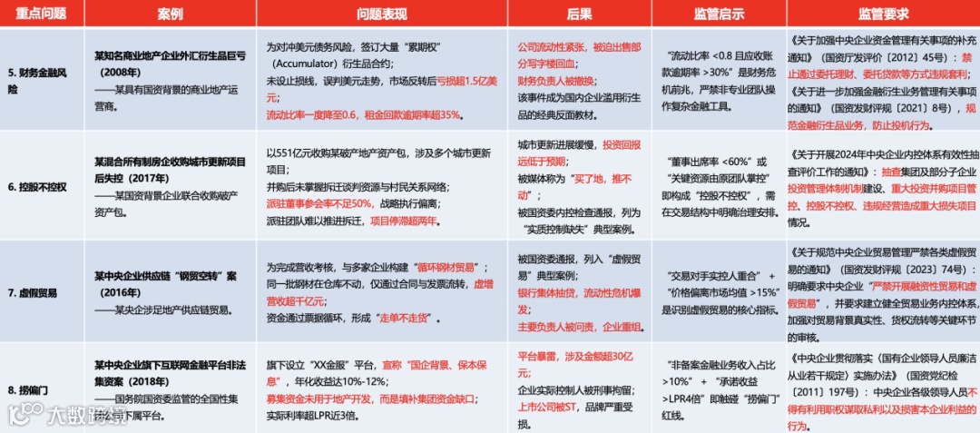
过往巡视组发现的国资问题主要集中在11类,涉及过度负债、无关多元、多层架构、薪酬乱象、财务金融风险、控股不控权、虚假贸易、捞偏门、靠企吃企、资产闲置浪费、违规境外业务。每一类问题都给国有资本带来较大的损失。
上面这些已发现的问题,说明传统的国资监管已经无法满足新形势下的要求:信息不对称导致监管滞后、资本配置效率与风险防控能力不足。
国资委、平台公司对三级及以下企业、境外机构的风险感知滞后,甚至违规操作易被“层层上报”机制过滤或掩盖等风险。随着国有企业规模扩张、业务多元化(跨行业跨领域经营常态化)及市场经济环境复杂化(国际竞争加剧、金融工具创新),这些局限性日益凸显,具体表现为以下监管突出问题:
这些问题的核心矛盾在于:监管手段与企业发展的“代际差”——层级穿透不足导致微观风险失控,方式滞后难以应对市场创新,技术短板制约精准决策。穿透式监管,正是破解这一困局的必然选择。
穿透式监管内涵:
什么是穿透式监管?
一、概念提出:从“国资监管”到“穿透式监管”
2024年9月,国资委首次明确提出“探索推进穿透式监管”,标志着国资监管进入“全级次、全链条、全过程、全要素”的新阶段。穿透式监管,本质是通过技术与制度的结合,实现对国企各级主体、各项业务、各个环节的“看得清、管得住”。助力国央企打造可知、可见、可控的资产管理体系,点击了解
二、核心内涵:四全原则+三监两管
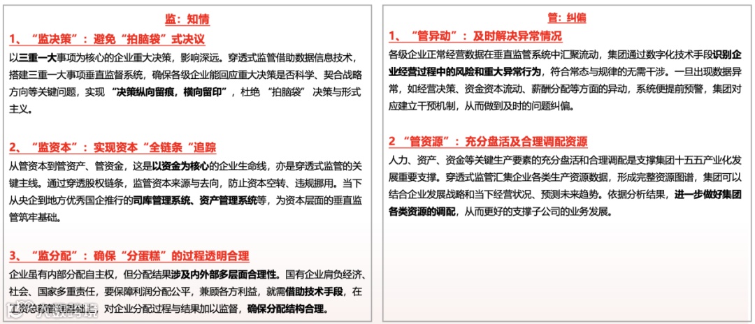
1)四全原则:根据《关于做好2025年中央企业内部控制体系建设与监督工作有关事项的通知》,穿透式监管要求覆盖“全级次(从集团总部到四级及以下单位)、全链条(资本-资产-资金-业务全流程)、全过程(事前-事中-事后全周期)、全要素(人、财、物、权全维度)”。
2)三监两管:在国企穿透式监管里,国有股东凭借多种方式,对各级企业状况实现清晰、全面掌握,以维护自身知情权。需明确的是,对国企多层组织体系的经营管理信息,穿透式监管并非面面俱到,而是聚焦关系企业存亡的关键要事。具体而言,需要做好“三监两管”。
三、技术底座-数智平台:数据平台 + 数字化穿透 + 智能化分析
穿透式监管的落地,离不开数字化工具。《2025年中央企业内控体系建设与监督工作有关事项通知》明确要求,构建统一数据平台,打破信息孤岛:
1)数据平台:打破信息孤岛,整合国资国企的数据。
2)数字化穿透:从业务指标直抵具体单据(如合同、资金流水),实现“一穿到底”。
3)智能化分析:通过AI进行报告总结及洞察,让所有的数据都能够变成知识。
同时提供AI问数助手,为每一位国资国企决策层配备一名数据分析助手,能够随时随地获取企业数据,识别业务风险(如关联交易异常、债务超阈值),并给出交办进行决策的PDCA闭环。
穿透式监管的蓝图:
从“数治”到“智治”的国资新生态
一、平台架构:政企联动的“国资数据一张网”
穿透式监管的物理载体是“国资监管在线”与“国企业务在线”双平台联动。前者由国资委主导,汇聚监管数据;后者由企业端接入,实现业务与数据的全链路贯通。通过统一标准、加密传输,最终形成“横向到边、纵向到底”的国资数据链路,支撑“一盘棋”监管。点击了解,头部国企都在用的云资管平台
二、九大监管重点:全场景风险防控
基于“四全”与“三监两管”,穿透式监管将重点覆盖以下场景:
①运营穿透:实时监控关键绩效指标,追溯业绩动因(如收入增长是否源于主业拓展);
②投资穿透:追踪投资项目全周期(立项-执行-退出),防范盲目扩张与低效投资;
③债务穿透:分析企业债务结构(短债长投、担保链风险),预警流动性危机;
④产权穿透:全面掌握企业国有产权关系、产权变化,对产权进行动态监测和大数据的智能分析;
⑤资产穿透:盘清低效无效资产,监控抵押、出租等处置风险;
⑥资金穿透:对大额资金流动实时预警,保障“钱袋子”安全;
⑦人事穿透:监管干部任免、薪酬发放全流程,杜绝“带病提拔”“薪酬倒挂”;
⑧合同穿透:追踪合同签订-履约-终止全生命周期,识别履约风险;
⑨采购及供应链穿透:覆盖供应商准入风控、识别围标串标与价格异常。
这些场景通过系统自动抓取数据、识别风险(十一项风险问题),实现“风险发现-预警-干预”闭环。并自动“三重一大”决策系统打通,当有重要干部任免、重大项目投资决策、大额资金使用时,自动触发三重大决策系统。
结语:
穿透式监管
让国资监管“长牙带电”
从“国资监管”到“穿透式监管”,这场变革不仅是技术的升级,更是监管理念的重构——从“事后救火”转向“事前预防”,从“被动响应”转向“主动治理”。
当数字化的“显微镜”与“透视镜”嵌入国资监管的每个环节,我们不仅能看清每一笔资金的流向、每一个决策的轨迹,更能为国企高质量发展系上“安全带”、注入“强心剂”。穿透式监管的征程已开启,未来的国资监管,必将更精准、更高效、更有温度。
点击了解详情



