利润计划和需求计划是所有规模企业必不可少的两个流程。虽然它们密切相关,但它们有不同的目标和重点。利润计划是设定企业财务目标并制定实现这些目标的策略的过程。它涉及分析历史数据,预测未来销售和费用,以及创建预算,概述企业如何分配其资源以实现其利润目标。
需求计划另一方面,是预测未来客户对公司产品或服务的需求的过程。它涉及分析历史销售数据、市场趋势和其他因素,以估计公司需要销售多少产品或服务才能满足客户需求。利润计划和需求计划之间的关键区别:
表1 利润计划与需求计划的区别

利润计划和需求计划不是孤立的过程。它们协同工作以帮助企业实现其总体目标;需求计划为利润计划提供输入。需求预测是利润计划过程的关键输入。它帮助企业了解他们可以从销售中获得多少收入,这反过来又帮助他们设定现实的利润目标;利润计划为需求计划提供背景。它帮助企业了解他们可以负担多少库存、营销和其他可能影响需求的费用。通过共同使用利润计划和需求计划,企业可以做出更明智的决策,如何分配其资源并实现其财务目标。
需要注意的是:“利润计划和需求计划都是迭代过程。随着新信息的可用,它们应该定期重新审视和更新”。利润计划和需求计划都应基于可靠的数据和分析。企业应使用各种数据源和分析技术来获得最准确的预测。利润计划和需求计划都应有效地传达给所有利益相关者。这将有助于确保每个人都与公司的目标保持一致,并共同努力实现这些目标。
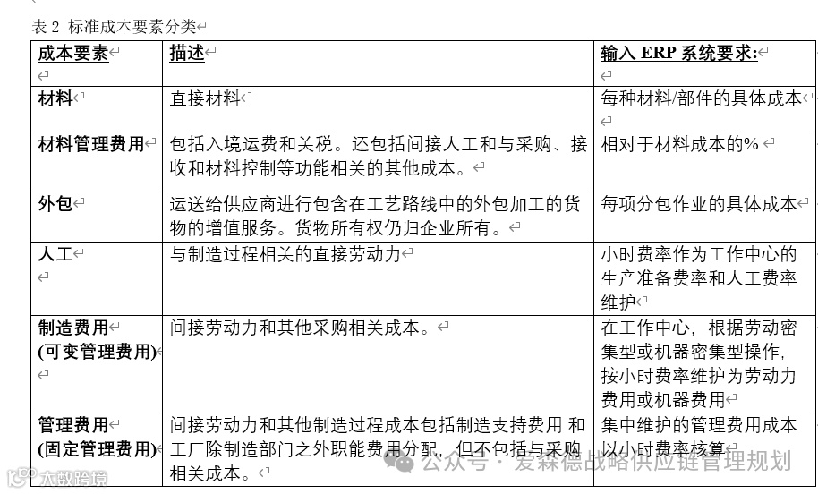
因此,企业为使其利润最大化,必须制定在特定目标市场中具竞争力的销售价格与标准成本。标准成本是企业在正常情况下生产或提供某一单位产品或服务所预期的成本。它是根据过去的经验、现有的生产技术条件和管理水平,经过综合分析确定的。制造型企业的标准成本包括以下六个要素:
利润计划侧重于企业的财务目标,主要是利润最大化。它概述了公司将采取的策略和行动来产生收入、控制成本并实现其目标利润率。利润计划的关键组成部分通常包括:
收入预测:对公司在特定时期内预期的销售或收入的预测,通常按产品、服务或市场细分进行细分。
成本预测:对公司费用的估计,包括直接成本(材料、劳动力)和间接成本(租金、水电费、管理费用)。
利润目标:公司在规划期内希望实现的利润水平。
实现利润目标的策略:公司将采取的具体行动和举措来增加收入、降低成本或两者,以达到其利润目标。
企业为达成利润计划,实现其利润目标,可以采取一下多种策略和举措来增加收入和降低成本:
增加收入
扩大市场范围:进入新市场,瞄准新的客户群,并探索国际扩张机会,以拓宽客户群并增加销售潜力。
增强产品或服务: 持续改进现有产品或服务,并推出一系列满足不断变化的客户需求和偏好的新产品或服务,以提高其吸引力和推动销售。
实施有效的定价策略: 分析市场状况、竞争对手定价和客户需求,以设定最大化收入同时保持竞争力的最佳价格。
加强营销和销售工作:投资于有针对性的营销活动,增强在线影响力,优化销售流程,并提供卓越的客户服务,以吸引新客户并留住现有客户。
利用技术和创新:利用技术简化运营、改善客户体验、开发创新产品或服务以及获得竞争优势。
降低成本
优化采购实践: 与供应商谈判更好的交易条件,整合供应商,实施战略采购以降低材料成本并提高供应链效率。
实施运营效率措施: 简化流程,消除浪费,减少冗余,并采用精益制造原则以最小化运营成本并提高生产力。
管理能源消耗: 实施节能实践,利用可再生能源,并定期进行能源审计以降低能源成本和环境影响。
控制劳动力成本:分析人员配备水平,优化劳动力分配,并实施绩效管理计划以确保有效利用劳动力并控制劳动力成本。
降低管理费用: 审查和重新谈判服务合同,优化办公空间利用率,并对管理费用实施节约成本的措施。
利用技术降低成本: 利用技术自动化任务,减少文书工作,简化沟通并优化资源分配,从而降低总体成本。
针对不同目标市场,对同一类型产品,制定不同的销售价格,要求企业充分论证市场的供求状况,竞争对手同类产品的定价及成本结构,客户的潜在需求,确定切实可行,且可保证企业收入及目标利润最大化的目标标准成本与销售价格。

图1显示的该集团某一产品的成本削减计划。红线显示该产品在不同目标市场及客户的目标销售价格,如美国、法国电力集团,中国市场,其它出口市场。蓝线显示产品的目标标准成本为0.75美元。为达成不同市场的目标利润,该集团计划实施的各种成本削减举措。这些举措包括:
审查人工、管理与制造费用:此举措旨在通过简化流程和消除浪费来降低管理成本。此举措的目标节省为每单位从0.32下降到0.17。
审查从法国采购原材料/部件成本:此举措旨在与法国供应商协商更好的价格,但发现从法国采购部分原材料/部件造成该产品的材料成本比当前成本高0.01美元,即1.93美元。
审查从中国采购树脂的价格:此举措旨在与中国供应商协商更好的价格。此举将使该产品的原材料成本从1.93下降到1.61美元
回顾 Zamac螺母采购价格:此计划旨在与 Zamac螺母供应商协商更优惠的价格。该产品采购价格从1.61下降到0.86美元。
在中国本地化原材料/部件的目标采购成本为0.83美元,最终实现目标采购成本节约0.6美元。
通过降低制造/管理费用,及人工成本,最终确定的目标标准成本为0.75美元
根据上述信息,该集团在降低该类型产品成本方面取得了重大进展。但是,仍有一些改进空间。该集团可以通过以下方式进一步降低成本:
与供应商协商更优惠的价格:该公司应继续与供应商协商以获得尽可能优惠的价格。
精简制造流程:该公司应寻找精简制造流程的方法,以减少浪费并提高效率。
降低间接费用:该公司应寻找降低间接费用的方法,例如租金、水电费和管理费用。
该集团正朝着实现 CBS/CT 系列产品成本降低目标的正确方向前进。但是,仍有一些工作要做。通过继续实施成本节约计划,该集团可以进一步提高盈利能力。
企业利润计划的制定是基于目标市场中的现有与潜在客户的需求预测,结合企业自身所拥有的内外部资源及能力,而做出的对未来可获得销售收入及可实现利润目标的预测,重点是实现企业的财务绩效,如;息税前收益EBIT,销售回报率ROS等;需求计划是基于历史销售数据,市场需求趋势,区域经济发展指标,通过统计预测分析,营销活动产生的需求增量而计算的需求增量而形成的和各方达成一致的无限制需求计划。需求计划流程的重要输入是源于市场营销部门提供的预测分析报告:

通过分析在过去六个月中在交货提前期内的产品实际需求数量与每月预测差异;6个月内收到订单数量中迟交订单与准时交付交付的对比,从中识别出需求预测的准确率,企业满足客户需求的能力差距,有多少客户所需的哪些产品超出交付提前期的要求交付的数量,及以当前销售价格客户的实际需求与预测金额。

