关注精彩内容,请先点 击这里哦~
今日,国家药监局官网发布了6家医疗器械生产企业的飞检通报。通报显示6家医疗器械公司近期遭遇了总局的飞行检查,包括苏州日月星塑胶有限公司、四川恒明科技开发有限公司、贵阳龙泉医疗器械有限公司、方润医疗器械科技(上海)有限公司、厦门安普利生物工程有限公司、宁波天润生物药业有限公司。其中4家被发现存在多项一般缺陷,被要求限期整改;另外2家已确认停产。
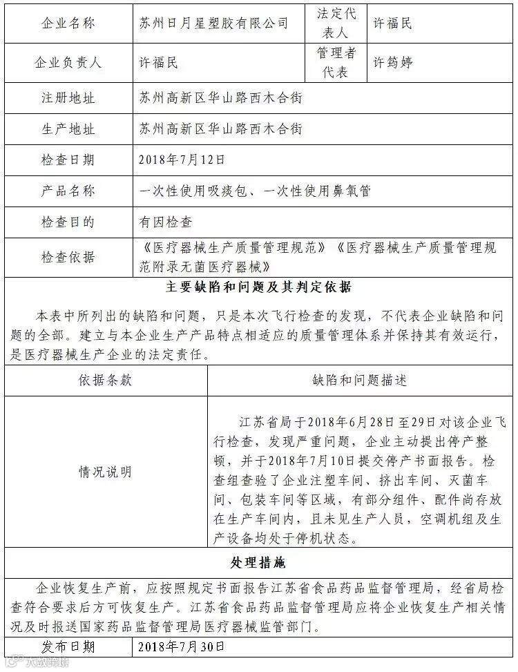
对苏州日月星塑胶有限公司飞行检查通报

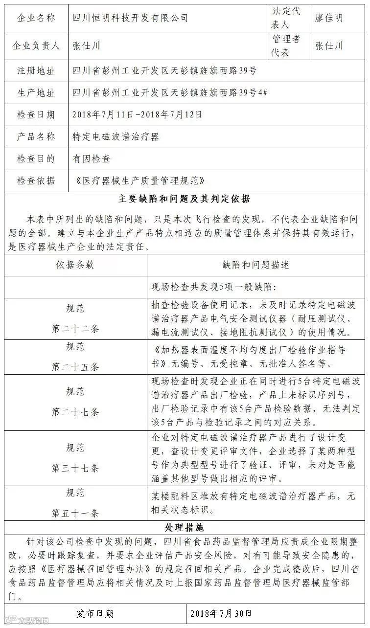
对四川恒明科技开发有限公司飞行检查通报

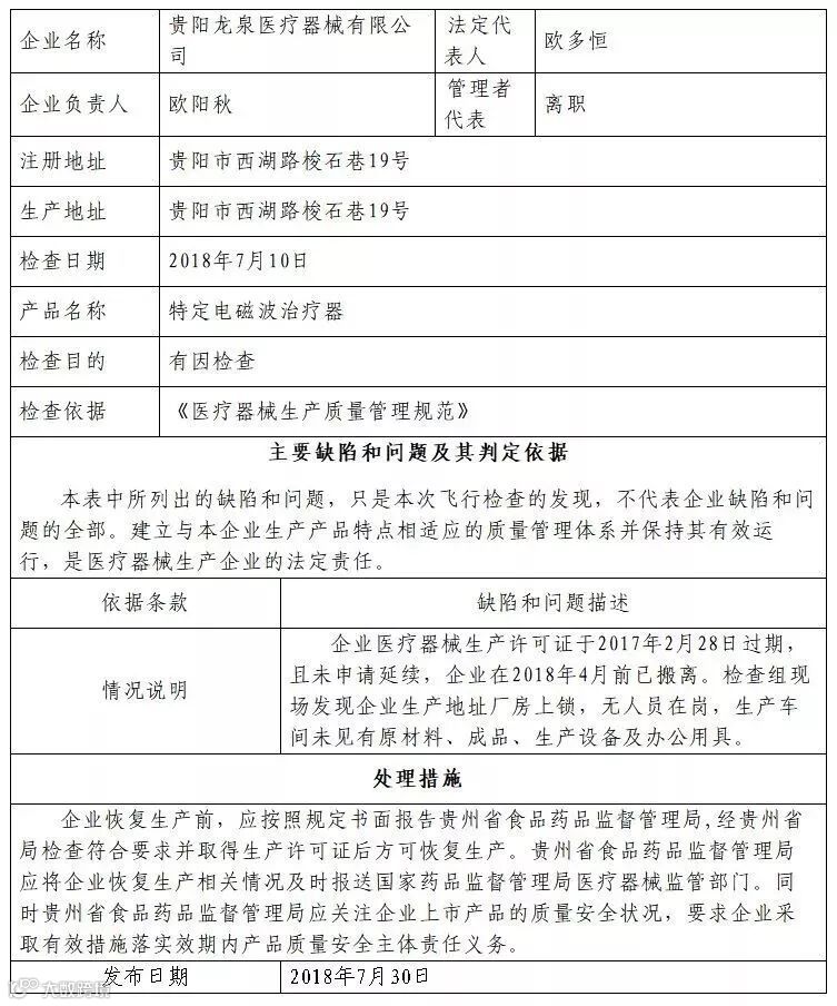
对贵阳龙泉医疗器械有限公司飞行检查通报

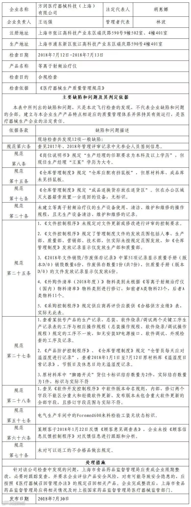
对方润医疗器械科技(上海)有限公司飞行检查通报

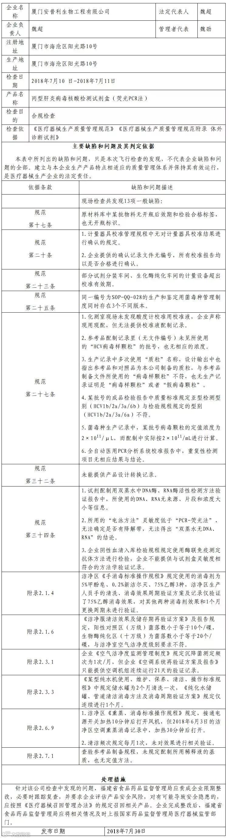
对厦门安普利生物工程有限公司飞行检查通报

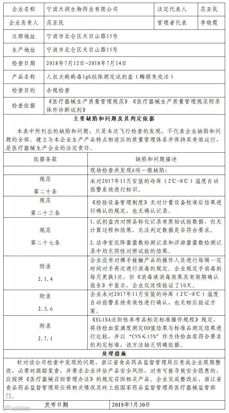
对宁波天润生物药业有限公司飞行检查通报



版权声明:
部分文章和信息来源于互联网,如转载稿涉及版权等问题,请拨打下方电话与我们联系,我们将及时采取适当措施。
关
注
我
们
长按图片识别二维码关注

