7月21日讯 7月17日,青海省药品和医用耗材集中采购网发布《关于公布青海省公立医疗机构留置针带量采购中选结果的通知》,根据名单,本次中选企业包括BD、贝朗、威高、新华医疗等国内外知名械企。


根据《青海省公立医疗机构留置针带量采购公告》,本次采购一次性使用留置针,首年约定采购量按全省各级公立医疗机构上报2020年总采购量的70%确定。
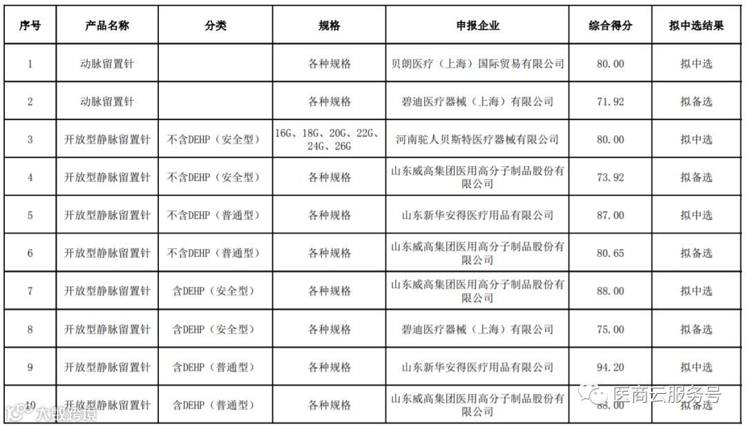
据赛柏蓝器械梳理,青海省留置针2020年总采购量约130.1万支,其70%约为91.7万支。

从采购结果开始执行之日起,采购周期原则上不少于2年,医疗机构每年与配送企业签订带量采购购销合同。采购周期内若提前完成当年约定采购量,超出部分中选企业仍按中选价进行供应,直至采购周期届满。
同时值得注意的是,本次带量采购并非单纯以价格为中选标准,上述采购公告显示,申报企业的报价不得高于现行全国最低采购价,同时申报企业在3家及以上的,根据企业产品质量、信誉、服务和价格等指标进行综合评分后,得分最高为中选,得分第二的为备选(得分出现并列的,企业规模靠前者中选。
青海省还发布相关通知,对带量采购综合评分标准进行解读,如申报企业需提供获得美国、英国、法国、德国、日本等国家认证的证书清晰复印件,提供的申报企业得10分,未提供的不得分。
以2018年以来国家级及省级医疗器械质量公告等为依据(指国家及省级药监部门明确生产环节抽检产品不合格情况),生产企业抽检记录有一次检验不合格,不得分。
企业在全国均无经营异常名录和严重失信企业相关记录,得5分等。
3大类耗材,开始全省带量采购
在青海公布带量采购结果的第二天,7月18日,湖北省医药价格和招标采购管理服务网发布《省医保局关于报送医疗机构医用耗材集中带量采购品种相关采购数据的通知》。
要求全省各级公立医疗机构等按要求填报,鼓励医保定点社会办医疗机构自愿填报,具体涉及冠脉扩张球囊、精密输液器、医用胶片三大类耗材。

据了解,6月18日,湖北省医药价格和招标采购管理服务网发布《湖北省医疗机构医用耗材集中带量采购工作方案》。
要求按照带量采购、量价挂钩、促进市场竞争等原则,分类分批选择临床用量较大、采购金额较高、临床实用较成熟、多家企业生产的医用耗材进行带量采购。
合理区分功能属性竞价组,采用竞价、议价、谈判等多种采购模式厘清价格体系,确定入围企业及产品,并积极探索建立量化“市场份额”的区域联盟采购结果动态匹配机制,采购周期原则为1年。
对于回款,上述工作方案明确要求,医疗机构作为货款结算的第一责任人,从交货验收合格到支付企业货款时间不得超过30天。
版权声明:
部分文章和信息来源于互联网,如转载稿涉及版权等问题,请拨打下方电话与我们联系,我们将及时采取适当措施。
网址:www.ysynet.com
电话:027-65023478
你“在看”我吗?

