点击
上方蓝色
文字关注我们吧
通知链接如下:
https://www.zdyfy.com/zbcg/zbgg/content_25773
01
该联盟由郑州大学第一附属医院、河南省人民医院牵头成立,由全省三级公立医疗机构(含军队医疗机构)自愿组成,按照临床需求为导向的原则,经专家论证,本次医院联盟采购选取神经介入类、外周介入类医用耗材。
此次河南省三级医院联盟,组团开展两大类高值耗材带量采购,由郑大一附院牵头,其采购体量绝对不小。此次参与集采的三级医院,一共135家(含军队医疗机构)。
值得注意的是,本次河南省三级医院采购联盟,135家医院组带量采购的两大类高值耗材,正是河南省十八省耗材联盟将要落地执行的耗材品类。
3天前(2023年3月10日),由河南牵头的十八省联盟采购办公室发布通知,要求已经在平台进行申报通用介入类和神经外科类医用耗材相关企业进行信息确认。十八省联盟由河南省牵头,计划在河南、山西、辽宁、吉林、黑龙江、安徽、江西、湖南、广东、广西、海南、贵州、云南、西藏、青海、宁夏、新疆、新疆兵团等18省进行神经外科、神经介入类、外周介入类、通用介入类等四大类医用耗材集采。
各企业申报完成后,对申报信息进行公示。经公示无异议或投诉核实无异议的,视为申报成功,可参与后续省际联盟采购工作。未申报成功的,将不能参与后续省际联盟采购工作。这意味从年前酝酿至今的介入类、神外耗材即将进入集采的正式轨道。
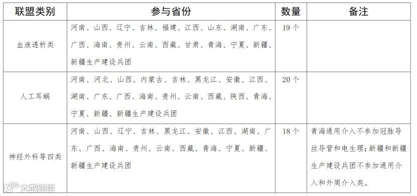
根据2022年12月河南省医保局发布的《关于成立血液透析类等三个医用耗材省际联盟的公告》,河南、河北、山西、内蒙古、辽宁、吉林、黑龙江、安徽、福建、江西、山东、湖南、广东、广西、海南、贵州、云南、西藏、陕西、甘肃、青海、宁夏、新疆和新疆生产建设兵团等二十四省(自治区、兵团)24个省分别组成三个省际联盟。

拟对血液透析类、神经外科类、神经介入类、外周介入类、通用介入类和人工耳蜗等六类医用耗材开展集中带量采购。二十四省(自治区、兵团)委派代表组成联合采购办公室,由河南省医疗保障局承担联盟采购日常工作。

2023年3月1日,国家医保局办公室在《关于做好2023年医药集中采购和价格管理工作的通知》中,将河南牵头开展的神经外科等耗材省际联盟采购,列为今年的集采重点之一,影响力不可小觑。
02
03
数据显示,目前我国神经介入器械市场,美敦力、史塞克、microvention和强生等外资企业占据主导地位,整体国产化率约为10%,其中核心产品通路类、弹簧圈、取栓支架国产化率分别为30%、13.2%、5.4%。
外周血管疾病包括外周动脉疾病和静脉疾病,介入治疗是主流治疗方式,但主要介入产品由进口厂商主导,美敦力、史塞克、雅培、波士顿科学等占据95%的份额。
可以说,无论是神经介入类,还是外周介入类高值耗材,其国产化率都仅为10%左右。


版权声明:
部分文章和信息来源于互联网,如转载稿涉及版权等问题,请拨打下方电话与我们联系,我们将及时采取适当措施。
网址:www.ysynet.com
电话:027-65526121
你“在看”我吗?

