01
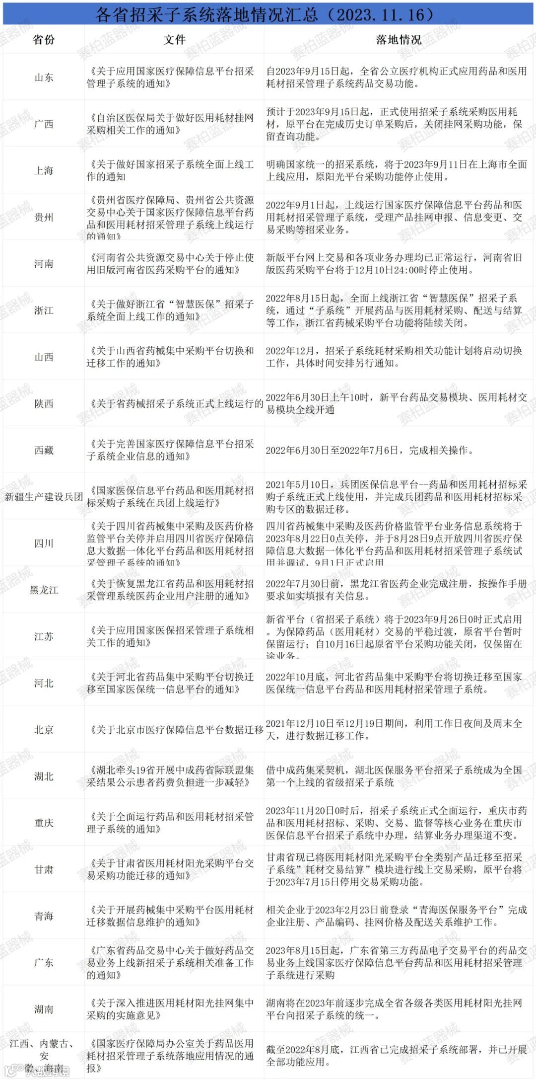
重庆全面运行招采子系统

赛柏蓝器械制图(不完全统计)
02
耗材招采迎全面变革
伴随着招采子系统落地应用,耗材在挂网、采购、结算等环节均迎来新的变化。
早在2020年,国家医保局在《国家医疗保障局对十三届全国人大三次会议第7777号建议的答复》中就明确表示:
国家医保局信息平台药品与医用耗材招采管理子系统建成后,将积极推进部门数据共享,加强各省药品和医用耗材价格联动和监测,通过建立统一的挂网和撤网规则,结合企业信用评价结果,保障医疗器械价格合理、安全有效、供应充分、使用科学。
近期,国家医保局党组成员、副局长施子海带队赴山东调研集采产品落地执行、药品和高值医用耗材网采、医保信息平台招采子系统落地等工作时指出:持续提升药品和高值医用耗材网采率,压实医疗机构网采的主体责任;强化全国统一的医保信息平台招采子系统核心应用,充分发挥平台在药品价格治理中的基础性作用。
统一医保信息平台招采子系统后,耗材招采环节中的各项关键数据都将受到实时监测,耗材价格也就变得透明。
以湖南为例,湖南省医保局发布《关于深入推进医用耗材阳光挂网集中采购的实施意见》中提到,湖南省公立医疗机构(含军队医疗机构)所需并面向患者单独收费的医用耗材(含体外诊断试剂)均应通过招采管理系统采购、公开交易。
招采管理系统定期采集全国各省份医用耗材挂网价格信息,对挂网产品的挂网价格进行比对分析,对其挂网价格进行提示和调控;对公立医疗机构采购品种、数量、价格进行比对分析,对其采购价格进行提示、预警和调控。鼓励非公立医疗机构参加医用耗材阳光采购。
现阶段,低价联动近乎成了耗材集采的标配,招采子系统的应用有助于数据进一步打通,各地之间的耗材价格差将有望拉平。
除了价格治理,招采子系统的落地也有助于药械回款提速。现阶段,各省对于招采子系统的应用开始深入结算环节,多地正在依托该系统推进医保直接结算模式。
今年8月,湖南医保局、财政厅、卫健委联合发布《关于实施医保基金直接结算集中带量采购中选产品医药货款的通知》,明确提出:全省各级医保定点公立医疗机构通过全国统一的医保信息平台“药品和医用耗材招采管理系统”采购的国家、省际联盟、省级集中带量采购药品和医用耗材中选产品货款,均应纳入医保基金直接结算范围。
此外,伴随着获取的数据愈发完善,相关部门对于市场情况的把握将更加准确,未来在集采规则等方面的考量也将更为合理。同时,随着招采子系统落地,医院采购用量、药企配送达标情况均能得到及时监控,集采结果执行将更加高效。
版权声明:
部分文章和信息来源于互联网,如转载稿涉及版权等问题,请拨打下方电话与我们联系,我们将及时采取适当措施。
网址:www.ysynet.com
电话:027-65023478

