
在此背景下,由中关村区块链产业联盟指导,中国信息通信研究院(以下简称“中国信通院”)牵头编写了《区块链数据模型技术与应用研究报告》,并于2023年11月29日在第六届中国信息通信大会数字基建专题报告会上正式发布。研究报告聚焦“区块链数据模型”方向,通过理清“区块链数据模型”概念,分析“区块链数据模型”核心挑战和发展路径,将有助于推动区块链基础设施与数据模型融合化部署,优化区块链基础设施性能,推动区块链基础设施规模化落地。

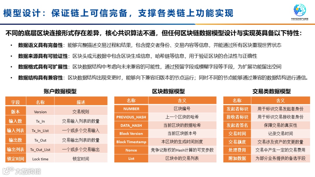
研究报告主要分为五个部分。第一部分为整体概述,描述了通区块链数据模型的概念与定义,从系统运行,信息交互,可靠传输几个维度,阐述了区块链数据模型是实现区块链稳定运行的基础。第二部分重点分析了区块链数据模型发展面临的重点问题,包括数据存储、事务处理性能、查询处理优化等方面关键挑战。第三部分为区块链数据模型关键技术及设计模式,梳理出了区块链的三大类主流数据模型,包括账户模型,区块模型以及交易类模型。分析了各个数据模型的具体作用以及具体模型参考形式。第四部分为区块链数据模型技术在我国的典型实践探索,包括以“星火·链网”星火通为代表的账户模型、以布比区块链为代表的底层区块模型以及以ISparkVM为代表的交易类数据模型等应用案例。最后,第五部分对区块链数据模型技术与应用进行了总结和展望。
·END·
版权申明:本文来源中关村区块链产业联盟,版权归原创者所有。除非无法确认,我们都会标明作者及出处,如有侵权烦请告知,我们会立即删除并表示歉意。谢谢!

安卓版下载

