2021年,半数的大型工业企业将使用数字孪生,从而使这些企业的效率提高10%。到2024年,超过25%的全新数字孪生将作为新loT原生业务应用的绑定功能被采用。
在全球经贸环境充满不确定性、中国企业积极寻求转型有效路径的背景下,报告聚焦近年业界关注度很高的数字孪生,对这一前沿技术的商业价值进行解读,并结合国内领先的工业互联网平台企业树根互联在数字孪生方面的实践成果,指出不同企业应用数字孪生的差异化路径,为更多中国企业切实应用这一前沿技术提供了一份详实的“指南”。
数字孪生是物理实体的数字化镜像,通过将物体/系统/流程的信息,利用数字技术映射在数字化系统中,对产品、制造过程乃至整个工厂进行实时数据的动态仿真,让企业实时了解资产的状态,响应变化,改善业务运营和增加价值。

数字孪生首次由美国空军研究实验室在2011年提出,2015年左右引入中国。随着新基建推进,数字孪生作为工业互联网平台的重要技术,也备受关注。国家发改委印发《关于推进“上云用数赋智”行动培育新经济发展实施方案》,多次提及数字孪生技术,引导各方积极提出数字孪生相关解决方案,引发关注。
数字孪生技术的应用,位于工业互联网平台架构的平台层(PaaS),在工业互联网的应用场景十分多元,可在智能研发、智能生产、智能管理、智能服务以及产业链协同场景,实现趋势感知并协助企业决策。
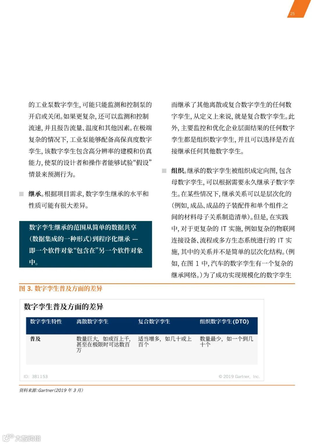
不同类型的企业,应用数字孪生的路径有所差异。大型企业往往架构庞大,有多种IT和OT子系统。这类型企业可通过独立部署工业互联网平台,为企业整合和计算各级指标对应的数字孪生,并以微服务的形式和各业务系统集成和交换数据,从而大幅提升企业数字化转型的速度、降低成本和风险。小型企业则往往运营效率不高、资金不足,对此,可借助公有云的工业互联网平台,以较小成本快速实现企业能力的提升。
新基建风口下,数字孪生与5G、区块链、边缘计算等前沿科技的结合,将带来更多的可能性。数字孪生将是5G的重要场景应用;而区块链技术,可让物联网设备从物理世界收集数据、形成决策后下发到物理实体,构成数据决策闭环,并以区块链保护,保证数字孪生程序的数据不变性。
随着数字孪生技术的普及、与商业应用的落地,毫无疑问,数字孪生将会是未来企业的发展趋势,赋能企业创新发展新价值,对内提质增效与协助决策,对外为企业掌握全球趋势,数字孪生将为企业更好地“走出去”提供详实指导。
Gartner携手树根互联发布了工业互联网行业白皮书《如何利用数字孪生帮助企业创造价值》。小编为大家准备了一些白皮书的内容,感兴趣的看一下吧~
白皮书如下

































·END·
版权申明:本文来源工信头条,版权归原创者所有。除非无法确认,我们都会标明作者及出处,如有侵权烦请告知,我们会立即删除并表示歉意。谢谢!

下载DBK 加入我们:
安卓版下载