根据《关于将技术先进型服务企业所得税政策推广至全国实施的通知》(财税〔2017〕79号)、《关于将服务贸易创新发展试点地区技术先进型服务企业所得税政策推广至全国实施的通知》(财税〔2018〕44号)和《河南省技术先进型服务企业认定管理暂行办法》(豫科〔2018〕28号 )(以下简称管理办法)精神,为做好我省2025年度技术先进型服务企业认定工作,现就有关事项通知如下:
一、申报范围
在我省行政区域内注册及生产经营的法人企业。
二、申报时间
省科技厅集中受理各地科技管理部门报送技术先进型服务企业申报材料的截止时间为2025年7月31日。企业向所在地科技管理部门提交申报材料的截止时间以地方通知为准。
三、申报条件
申请技术先进型服务企业,应具备以下条件:
(一)具有企业法人资格,其注册地及生产经营地在河南省行政区域内。
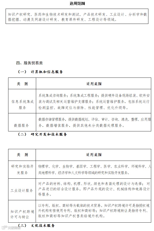
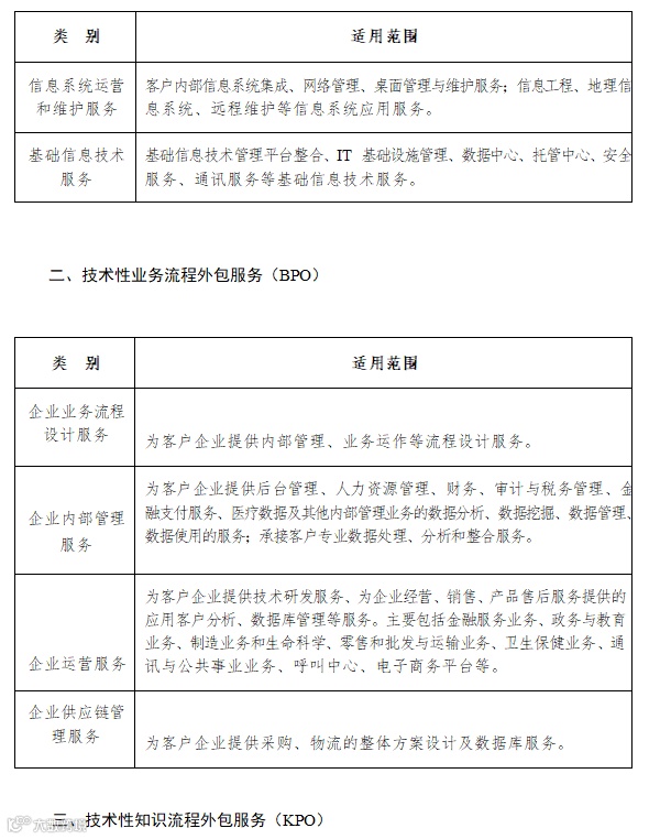
(二)从事财税〔2017〕79号、财税〔2018〕44号文件规定范围内的一种或多种技术先进型服务业务,采用先进技术或具备较强的研发能力。
(三)具有大专以上学历的员工占企业职工总数的50%以上。
(四)企业从事技术先进型服务业务取得的收入占企业当年总收入的50%以上。
(五)从事离岸服务外包业务取得的收入不低于企业当年总收入的35%。
从事离岸服务外包业务取得的收入,是指企业根据境外单位与其签订的委托合同,由本企业或其直接转包的企业为境外单位提供财税〔2017〕79号、财税〔2018〕44号文件规定范围内(见附件1)的外包服务和服务贸易业务,而从上述境外单位取得的收入。
四、申报程序
(一)企业注册和申报。符合申报条件的企业,本着自愿原则,从火炬高技术产业开发中心统一身份认证与单点登录平台(https://hjrz.chinatorch.org.cn/login)登陆注册登记、申报填写。企业点击“申报认定备案入口”,进入“统一身份认证与单点登录平台—技术先进型服务企业认定业务办理管理平台”,新用户按要求注册个人账户,个人账户注册成功后登录平台注册企业,填写《企业注册登记表》并提交,由火炬高新技术产业开发中心审核并激活。注册成功的企业重新登录“全国技术先进型服务企业业务办理管理平台”按系统要求填写《全国技术先进型服务企业认定(复核)申请表》,及按《申报材料清单及装订顺序》上传相关佐证材料,证明材料必须与《申请表》所填内容对应,按装订顺序逐页编制总目录、分类目录、页码,正反双面打印,在书脊上注明企业名称。企业将全部申报资料扫描成PDF格式,将电子版发送到指定邮箱,纸质申报材料报送至所属科技行政管理部门。
(二)各地科技行政管理部门汇总和审核。各地科技行政管理部门收到企业申报材料后,应根据《管理办法》和本通知要求,对企业申报材料的有效性和完整性进行认真审核,如有需要,可实地核实企业申报信息。对符合申报条件的企业,在《申请表》地方科技行政管理部门审核意见一栏加盖公章。同时请汇总填报《技术先进型服务企业推荐上报汇总表》,并加盖地方科技行政管理部门公章。
(三)材料报送。对符合条件的企业,各地科技行政管理部门须将《技术先进型服务企业推荐上报汇总表》(一式一份),连同辖区内企业的纸质申报材料(一式两份),统一报送省科技厅。
五、工作要求
(一)各地科技管理部门要高度重视技术先进型服务企业认定管理工作,建立和完善技术先进型服务企业认定管理工作协调机制,积极主动做好相关政策的宣传解读工作,加大对申报企业的业务指导与培训,确保申报工作有序开展。
(二)申报企业对申报材料的真实性和合法性负责,申请表经企业法定代表人签字并加盖企业公章后方可报送。若存在弄虚作假行为,一经发现并查实,将取消其评审资格并列入不良信用记录。各地科技行政管理等部门要切实强化审核责任,按照勤勉尽责的要求,切实加强申报材料的审核把关,坚决防止和杜绝弄虚作假,确保上报材料符合本通知要求。
星泰科技是一家专注于国家省市县政策研究的专业咨询服务公司,公司专注于为企业提供项目申报、融资服务、软件开发等综合服务。公司拥有专业的技术团队和丰富的资源优势,获得了广大客户的高度认可。

