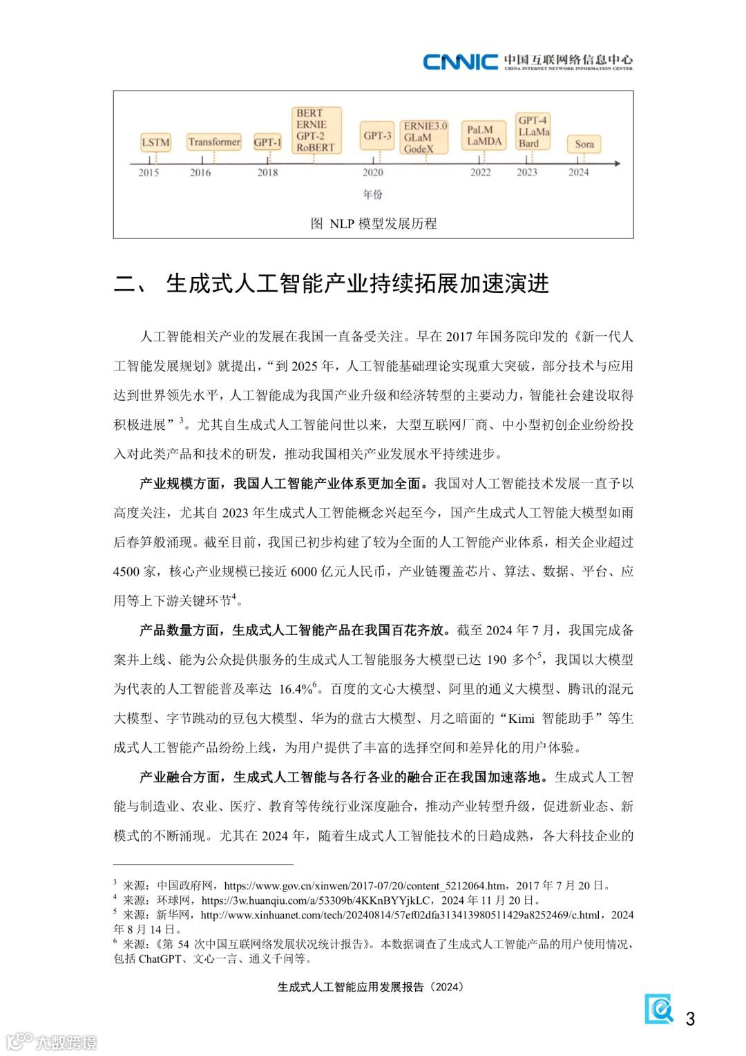
11月30日,中国互联网络信息中心(CNNIC)在第五届中国互联网基础资源大会上发布《生成式人工智能应用发展报告(2024)》(以下简称《报告》)。《报告》基于“发展历程—政策环境—技术生态—应用探索”的分析框架,对生成式人工智能的产业发展、投融资、用户使用等情况进行研究分析,展现社会各界对新兴技术的探索实践,力图为政府部门、国内外行业机构、专家学者和广大人民群众了解我国生成式人工智能的应用发展现状提供参考。
《报告》显示,我国生成式人工智能产业蓬勃发展,产业规模和产品数量迅速增加,并逐渐融入人们的日常生活。一是我国人工智能产业体系更加全面。我国初步构建了较为全面的人工智能产业体系,相关企业超过4500家,核心产业规模已接近6000亿元人民币,产业链覆盖芯片、算法、数据、平台、应用等上下游关键环节。二是生成式人工智能产品在我国百花齐放。截至2024年7月,我国完成备案并上线、能为公众提供服务的生成式人工智能服务大模型已达190多个,为用户提供了丰富的选择空间和差异化体验。三是生成式人工智能与各行各业的融合正在我国加速落地。从智能语音助手到自动驾驶汽车,从机器翻译到智能医疗诊断,从智能制造到智慧城市,各类人工智能产品正逐步走进人们的生活,极大提高了用户的生活质量和工作效率。
以下为报告节选:


















·END·
版权申明:本文来源中国互联网网络信息中心,版权归原创者所有。除非无法确认,我们都会标明作者及出处,如有侵权烦请告知,我们会立即删除并表示歉意。谢谢!


