▋超2GW!时代电气斩获储能PCS订单
据了解,作为中车株洲所的控股上市子公司,中车时代电气与其构成了紧密的“母子公司”关系。中车株洲所持股约41.73%,是时代的核心股东与产业平台;基于储能领域,时代电气专注于储能变流器设备的研发制造,作为关键供应商,支撑中车株洲所开展系统集成业务。
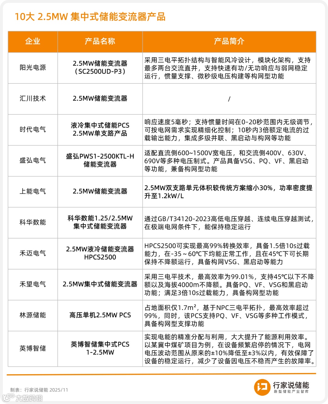
在具体产品层面,中车时代电气开发的液冷集中式储能PCS-2.5MW已通过新国标认证与测试,具备5毫秒内模拟同步发电机惯量响应、0-20秒无级惯量调节、10秒内3倍过载输出,并集成黑启动与多级并联功能等多种功能。
值得一提的是,不只于中车时代电气,如阳光电源、盛弘电气、科华数能等企业早已开展积极布局。
本质上,这是因为当前2.5MW的PCS因其功率等级与5MWh系统在0.5C倍率下完美契合,有效简化了系统集成,降低了初始投资与后期运维成本,渗透率已快速提升至70%-80%的水平,成为当下的行业主流。另据根据最新的市场数据,其中2.5MW主流价格区间在0.075-0.078元/W,主要应用于源网侧大型储能项目。
如阳光电源英格兰约克郡索普马什1.4GW/3.1GWh大型储能项目、时代电气吴忠市红寺堡区110MW/220MWh集中共享储能项目、科华数能宁夏闽宁镇100MW/200MWh储能项目等、禾望电气也为新疆250MW/1000MWh储能电站,提供112台2.5MW集中式储能变流器等。
▋储能PCS开始迈入3MW+时代
在2.5MW集中式储能变流器仍处于规模化推广阶段的同时,储能产业链已悄然开启对下一代3MW+大功率PCS的卡位布局。2025年以来,星云股份、中车时代电气、汇川技术等企业相继发布3.2MW至3.5MW机型。
推动这一趋势的核心因素在系统匹配层面,随着宁德时代、亿纬锂能、海辰储能等头部电池企业相继推进500Ah+超大容量电芯的量产进程,储能系统正加速向6MWh以上的更大容量单元演进为匹配这种大容量系统,作为储能系统"心脏"的变流器,也被推动向3MW及以上发展。
不过,推进2.5MW到3MW+的功率变革,不只是数字的更迭,更需面临多重核心技术的瓶颈。
首先,随着单机功率增大,PCS对散热的需求呈指数级增长,在电气性能层面,功率器件也需同时满足更高耐压能力与构网所需的短时过载余量。与此同时,PCS 的控制难度也随着功率增长而增长。为了实现高效、稳定的能量转换,适应不同的工况和负载变化,需要更加精准、复杂的控制算法。
最后,成本控制与产业链配套仍是规模应用的现实瓶颈。大电流器件等材料推高了单机成本,而上游关键部件的供应稳定性与降本进度也直接影响其商业化节奏。如何在提升性能的同时将综合成本控制在市场可接受范围内,成为产业链各方必须协同破解的命题。
▋大机型PCS交付周期延长至75天
随着大功率PCS逐渐渗透进市场,日前,在众多储能组部件规模集中采购项目中,对于供应商已开始明确提及2.5MW-5MW储能变流器的业绩要求。
比如,中国电气装备集团有限公司储能组部件规模集中采购项目中,其对大容量集中式储能变流器供应商的明确要求是累计容量不低于500MW的储能电站2.5MW-5MW机型PCS供货业绩。中标结果显示,汇川技术拿下最大单包696套大容量集中式储能变流器。
而随着招投标项目中对大功率PCS需求增加,在年底储能项目并网潮及上游关键原材料供应短缺的影响下,加上PCS产能扩张需要时间,大功率PCS供应紧张,大机型(≥3.45MW)PCS交付周期由45天拉长至75天。



往期精选:
让更多人看到有价值的信息!

