在现有的发展战略或产业政策中,尚未对未来产业给予清晰界定。产业界普遍认为,未来产业是由前沿技术驱动、处于孕育萌发阶段或产业化初期的前瞻性新兴产业,具有战略性、引领性、颠覆性和不确定性四大核心特征。
其本质是通过 “未来技术产业化”或“现有产业未来化” 路径,形成对经济增长、国家安全和全球竞争力的长期支撑。例如,量子信息、合成生物、脑机接口等技术正处于从实验室原型向商业化过渡的关键阶段。
当前,党和国家高度重视未来产业发展,多次强调积极培育未来产业,加快形成新质生产力,增强发展新动能。
2024年政府工作报告明确要积极培育新兴产业和未来产业,开辟量子技术、生命科学等新赛道。
2024年1月,工业和信息化部等七部门联合印发了《关于推动未来产业创新发展的实施意见》,指出大力发展未来产业,是引领科技进步、带动产业升级、培育新质生产力的战略选择。
2025年《政府工作报告》明确提出“建立未来产业投入增长机制,培育生物制造、量子科技、具身智能、6G等未来产业”。 我国发展未来产业的政策导向从“积极培育”走向“系统布局”,为我国经济高质量发展和新质生产力培育提供了重要指引。
把握全球科技创新和产业发展趋势,结合我国科技实力和产业发展实际加强前瞻谋划部署,重点在六大方向布局未来产业,并前瞻部署新赛道。
未来制造:发展智能制造、生物制造、纳米制造、激光制造、循环制造,突破智能控制、智能传感、模拟仿真等关键核心技术推动工业互联网、工业元宇宙等发展。
未来信息:推动下一代移动通信卫星互联网、量子信息等技术产业化应用,加快量子、光子等计算技术创新突破,加速类脑智能、群体智能、大模型等深度赋能,加速培育智能产业。
未来材料:推动有色金属、化工、无机非金属等先进基础材料升级,发展高性能碳纤维、先进半导体等关键战略材料,加快超导材料等前沿新材料应用。
未来能源:聚焦核能、核聚变、氢能、生物质能等重点领域,打造全链条的未来能源装备体系,研发新型高效太阳能电池及相关电子专用装备,加快发展新型储能,推动能源电子产业融合升级。
未来空间:聚焦空天、深海、深地、极地等领域,研制相关高端装备,推动深地资源探采、城市地下空间开发利用、极地探测与作业等领域装备研制。
未来健康:加快细胞和基因技术、合成生物等前沿技术产业化,推动5G/6G、云计算、元宇宙、人工智能等技术赋能新型医疗服务,研发融合了先进智能技术的高端医疗装备和健康用品。
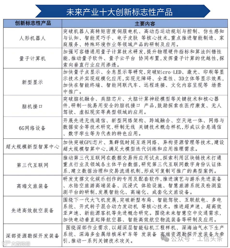
在打造标志性产品方面,要突破下一代智能终端,发展适应通用智能趋势的工业终端面向数字生活新需求的消费级终端,智能适老的医疗健康终端和具备爆发潜能的超级终端做优信息服务产品,发展下一代操作系统,推广开源技术;做强未来高端装备,打造人形机器人、量子计算机、新型显示、脑机接口、6G网络设备、超大规模新型智算中心、第三代互联网、高端文旅装备、先进高效航空装备、深部资源勘探开发装备十大创新标志性产品。
到2025年,未来产业技术创新、产业培育、安全治理等全面发展,部分领域达到国际先进水平,产业规模稳步提升。建设一批未来产业孵化器和先导区,突破百项前沿关键核心技术,形成百项标志性产品,打造百家领军企业,开拓百项典型应用场景,制定百项关键标准,培育百家专业服务机构,初步形成符合我国实际的未来产业发展模式。
到2027年,未来产业综合实力显著提升,部分领域实现全球引领。关键核心技术取得重大突破,一批新技术、新产品、新业态、新模式得到普遍应用,重点产业实现规模化发展,培育一批生态主导型领军企业,构建未来产业和优势产业、新兴产业、传统产业协同联动的发展格局,形成可持续发展的长效机制,成为世界未来产业重要策源地。
·END·
版权申明:本文来源工信头条,版权归原创者所有。除非无法确认,我们都会标明作者及出处,如有侵权烦请告知,我们会立即删除并表示歉意。谢谢!

