大数跨境
0
0

173%锂电池关税下,全球储能企业的众生相

173%锂电池关税下,全球储能企业的众生相 行家说储能
2025-04-16
0
导读:中美韩“三国杀”
插播:拒绝鱼龙混杂,让优质项目脱颖而出!“2024-2025用户侧储能项目TOP10榜单”征集进行中。点击“阅读原文”进行申报
当地时间15日,美国白宫网站发布一份针对232条款的相关事实清单(fact sheet)中提到,目前中国对美出口的商品中税率最高为注射器与针头达245%,其次是锂离子电池税率为173%
锂电池关税税率叠加再创新高,全球储能供应链剧烈震荡,中国出口商、美国企业以及投资商、韩国企业等纷纷卷入这场博弈。

美企:权力游戏

173%的高关税直指锂电池产业,其战略意图不言自明——中国掌控全球70%的锂电池产能,而美国车企电动化转型和新型储能发展仍深度依赖中国供应链。这种针对“中国制造2025”关键产业的精准打压,折射出美国在新能源竞赛中的战略焦虑
据相关数据显示,2024年中国对美储能电池出口额达62.7亿美元(约合458.66亿元人民币),占其进口总量的57%,对应约35-40GWh需求规模。据美国专家评估,关税增加后,将使美国户储电池和电网侧储能的成本增加一倍。
■ 头部企业:备库存、扩产能
此前几个月,美国许多储能系统集成商都在为应对301关税而大量采购中国电池/系统库存。如今,随着逐步提高的锂电池关税,高昂的进口成本可能会鼓励美国企业扩大锂离子电池产能,加入美国电池超级工厂的“权力游戏”中。Anza Renewables战略采购高级总监Ravi Manghani就表示,现阶段本土采购仍是风险最低的选择。
此前,美国公司Stryten Energy于3月31日就宣布将拟全面提升其位于阿肯色州、佐治亚州等地的11座电池组件工厂产能,将布局包括酸、全钒液电池等领域,将全美电池产能扩大至24GWh,这一战略布局覆盖军用电网储能等关键领域。
■ 中小企业:取消或推迟产能扩张
美国电池超级工厂的“权力游戏”将使规模较小的供应商退缩。但上游进口部件成本的上涨以及建筑材料的高成本也可能会阻碍企业提高产能。
美国锂硫电池生产商Lyten首席可持续发展官 Keith Norman指出,其超80%的核心部件在美国国内采购,由此不必担心进口部件成本的上涨,但工厂规模化建设和运营很大程度商取决于建筑材料的成本,而特朗普的关税政策将对建筑材料成本产生影响,让美国制造业的扩张变得更加昂贵和复杂
CEA市场情报分析师 Anjali Joshi 指出,近几个月来政策的不确定性,反而导致美国电池制造商,尤其是一些初创和小型企业取消或推迟了工厂的开发。
■ 美储能投资:面临“毁灭性打击”?
在特朗普反复无常的政策举措引发的经济动荡和不确定性中,美国公用事业公司和其他公司将推迟对清洁能源项目的投资决策,而规划中的可再生能源项目通常包含储能部分,额外的关税可能会使每千瓦时(kWh)的电池成本增加30%或更多,部分即将破土动工的储能项目被无限期推迟。
美国储能项目是否会受关税影响?Rho Motion 研究主管 Iola Hughes指出,“计划在今年年底和2026年(库存耗尽后)上线的项目最有可能受到关税的影响。由于目前利润率较高,中国企业有可能吸收部分或全部关税,但随着关税水平提升到中国产品价格无法生存的水平,将导致美国市场需求超过供应。”
面对更高的价格,美国储能企业可能会重新考虑支出决策,这可能会推迟储能电池系统的部署。 BloombergNEF分析师Antoine Vagneur-Jones指出,对于那些寻求扩大可再生能源(通常是最便宜的能源)的公用事业公司来说,鉴于美国国内产能有限,电池成本的飙升将对固定式储能投资造成“毁灭性”打击

中企:集体出招

这场贸易战的背后,对于中国储能企业来说,不仅是成本的较量,更是产业链韧性与战略智慧的终极考验。
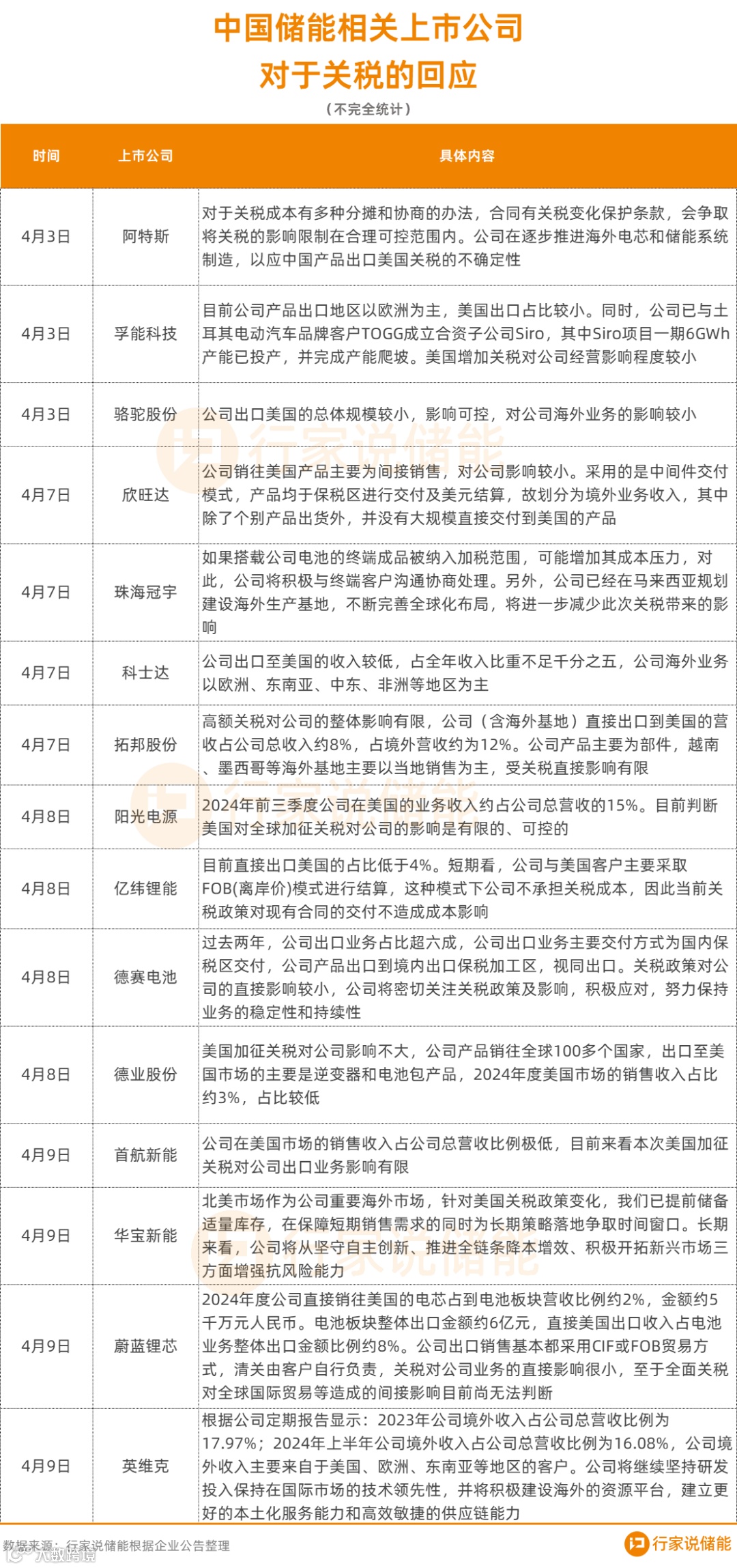
■ 多家企业回应:影响可控
对于关税的影响,多数储能相关企业表示由于对美业务占比较低,美国关税新政策影响有限、可控(见文末附:中国储能相关上市公司回应关税)
如宁德时代表示,美国业务占公司出货比重较小,且去年以来公司已经根据环境变化提前做了预案,所以有关关税政策对公司业绩影响较小,公司正在与客户积极协商解决方案。
4月8日,阳光电源回答投资者提问表示,2024年前三季度公司在美国的业务收入约占公司总营收的15%。目前判断美国对全球加征关税对公司的影响是有限的、可控的。
■ 海外产能转移,完善全球化布局
国内不少储能企业已提前做好预案,加快海外工厂建设,进一步完善全球化布局,以应对中国产品出口美国关税的不确定性。
如威胜能源旗下子公司WEYOUNG4月15日在马来西亚柔佛州新山市落成投产,以“技术出海”深度参与全球数字变革;亿纬锂能马来西亚工厂主攻圆柱锂电池和储能电池,总投资规模达数十亿元;蔚蓝锂芯表示,其马来西亚天鹏预计本月会投产,马来西亚相较于国内产品出口关税有成本优势,公司会紧密关注关税政策变化,根据经营需要建设海外产能规模。
拓邦股份指出,中美博弈和关税政策对产业趋势而言,会加速产业区域化和产业链重构,公司有多区域化布局,如墨西哥、印度、越南、罗马尼亚等,营收端未来有望在产业链重构中提升份额,获取增量机会。上游供应链方面,国内我们会加速国产化替代进程,海外加速建立区域化供应体系,打造双循环。
■ 反内卷,拓展新兴市场
针对国内市场的内卷,据媒体透露,中国光伏行业协会近期组织召开了防止光伏逆变器和储能“内卷式”恶性竞争专题座谈会,远景储能、阳光电源、华为、中车、宁德时代、亿纬锂能、固德威、古瑞瓦特、锦浪科技、上能电气、正泰、特变电工、禾迈、禾望、德业、首航新能源、昱能科技等企业在会上发言,初步审议了逆变器和储能行业健康发展倡议。
对于海外市场,不少企业也加快了非美市场的开拓脚步。如阳光电源最近还升级了iSolarCloud 平台,以满足欧洲动态电价机制下不断变化的需求,计划进一步完善动态关税功能,开发更多智能、以用户为中心的能源解决方案。
思格新能源则于4月15日在越南河内举行新品发布会,正式向越南市场推出工商业光储解决方案思格零碳园,并与VCEAGPECCSunergy Vietnam JSC等本地重要合作伙伴签署战略合作协议,推动越南清洁能源体系建设和能源转型。
华宝新能表示,将积极开拓新兴市场,结合不同区域需求推出适配产品,逐步降低对单一市场依赖度,构建 “核心市场稳固、新兴市场增长”的全球发展格局,持续提升抗风险能力与全球竞争力,为投资者创造可持续价值。

韩企:机会来了?

■ 重新定位韩国储能系统行业
据The Korea Post报道,韩国贸易、工业和能源部于15日举行储能行业领导人圆桌会议,讨论特朗普关税风险及对韩国储能系统出口的潜在影响。
该部宣布计划与韩国贸易投资促进局(KOTRA)和韩国贸易保险公司(K-Sure)密切合作,为出口商提供量身定制的援助和政策性融资措施。
据悉,美国是韩国储能系统最大的出口市场,用于储能系统的锂离子电池韩国出口额从2023年的17.5亿美元增至2024年的21.9亿美元。迫在眉睫的关税上调给韩国锂离子电池出口前景蒙上阴影。目前基本关税为10%,预计对韩国商品还将征收15%的报复性关税,总关税可能达到 25%。

韩国产业通商资源部能源政策司司长李浩铉表示:“我们将与美国政府密切沟通,尽量减少对韩国储能系统行业的影响,并支持开拓电力套利交易等新市场。”

据他透露,韩国计划通过建立一个新的500MW电池储能系统 (BESS) 合同市场来扩大国内储能系统生态。该部的目标是重新定位韩国的ESS行业,以应对全球市场的变化并确保长期竞争力。

■ 三星、LG机会来了?
相比占据主导地位的中国储能电池企业(平均37美元至49美元/kWh),韩国主要电池公司的单价为100美元至150美元,并不具备竞争优势。如今情况看上去有了“新的变化”。
有韩企指出,虽然由于从材料到电池制造的垂直整合,几乎不可能与中国的价格竞争力相匹配,但高达173.4%的潜在关税将使韩国企业能够在美国市场上与中企形成有效竞争。三星SDI表示,由于中美地缘政治紧张局势加剧,对韩国ESS电池的需求将会增加。
据悉,美国公司已经开始更频繁地与 LG Energy Solution 和SK On 等韩国公司接触,美国各地当地销售部门的订单查询和请求激增。这一转变为韩国电池制造商提供了机会,他们正在加速大规模生产用于储能系统的磷酸铁锂电池。
LG 能源解决方案计划在今年下半年在美国密歇根州的工厂建立并运营一条专用于这些电池的生产线,LG Chem还韩国企业 SK Innovations 抛开历史分歧,签署协议,前者将向后者的北美工厂供应电池隔膜。同样,SK On的目标是在今年内获得供应合同,并在北美建立生产设施。
附表:中国储能相关企业对于关税的回应

图片转发,点赞,在看,安排一下?




往期精选

【声明】内容源于网络
0
0
行家说储能
储能产业智库,动态跟踪企业发展,关注产业发展趋势。
内容 49
粉丝 0
行家说储能 储能产业智库,动态跟踪企业发展,关注产业发展趋势。
总阅读8
粉丝0
内容49