喜报!
中科星泰区块链产品
获信创认证
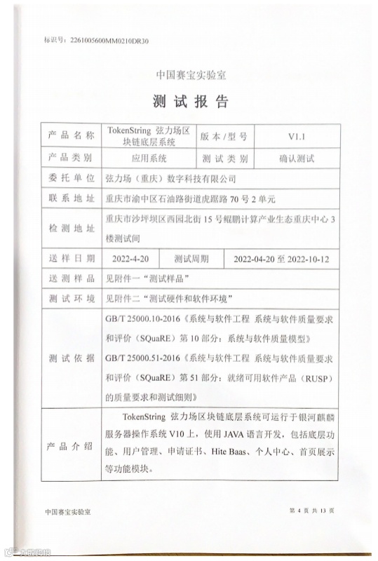
近日,由福建中科星泰数据科技有限公司自主研发的Tokenstring弦力场区块链底层系统通过工信部电子第五研究所(赛宝实验室)权威评测,Tokenstring弦力场区块链底层系统的功能、性能等关键能力均符合要求,得到权威机构认可。

此次完成与银河麒麟服务器操作系统的信创认证后,将全面提升Tokenstring弦力场区块链底层系统的产品竞争力,彰显公司在信创国产化进程优势,标志着中科星泰对国产化兼容、适配程度和对国产化需求满足程度迈入新阶段,信创共赢生态版图持续扩大,助力中科星泰不断构建完善多方可信的数字经济时代新型基础设施,夯实自主安全可信的网络环境基石,为数字经济发展注入新动能。
本次测试由工信部电子第五研究所(赛宝实验室)开展,依据《系统与软件工程系统与软件质量要求和评价》的文件要求,对Tokenstring弦力场区块链底层系统的功能、性能进行统一评测,测试项目全部通过。
作为国内区块链产业头部企业,福建中科星泰数据科技有限公司从区块链兴起之时就在探索区块链技术的国产化道路,由公司自主研发的Tokenstring弦力场区块链底层系统通过工信部电子第五研究所的代码自研率检测,检测结果显示:代码自主率(行数)为91.83%,代码自主率(文件个数)为88.47%,位居全国区块链自主研发认证领先,为国产自主可替代产品。
在信创领域,中科星泰积极响应国家政策号召,紧抓区块链产业发展机遇期,为推动信创发展不遗余力。目前公司产品已成功完成与统信软件产品、银河麒麟、华为鲲鹏等系统的适配互认,一系列信创成绩表明中科星泰的自研区块链底层系统在信创领域不断获得认可与信赖。
未来,中科星泰将继续紧跟区块链产业发展步伐,不断强化自主研发技术实力,持续推进区块链技术国产化创新发展,以技术、产品为实体经济的数字化转型与信创产业发展赋能,为数字中国建设添油助力!

