根据需求和来源的不同,发酵产物可分为菌体类产品、酶制剂类产品、代谢产物类产品、生物转化类产品等类型。
1. 菌体类产品
此类产品目标产物是菌体本身。主要包括如下产品:
(1)供食品加工用的酵母;

(2)作为人类或动物食物的微生物细胞(菌体蛋白或单细胞蛋白);

(3)调节人体肠道健康的益生菌。

2. 酶制剂类产品
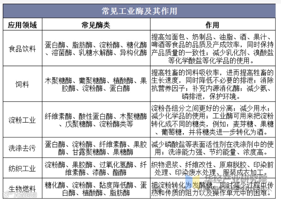
酶,是生物体内各种物质化学变化的催化剂。酶制剂是指酶经过提纯、加工后的具有催化功能的生物制品,主要用于催化生产过程中的各种化学反应,具有催化效率高、高度专一性、作用条件温和、降低能耗、减少化学污染等特点,其应用领域遍布食品、纺织、饲料、洗涤剂、造纸、皮革、医药以及能源开发、环境保护等方面。

与动、植物产酶的方法相比,微生物产酶具有产量大、生产条件易改进的优点。
3. 代谢产物类产品
微生物的代谢产物分为初级代谢产物和次级代谢产物。
初级代谢产物是在对数生长期产生的产物,主要是供给细胞生长的物质,包括氨基酸、核苷酸、蛋白质、核酸、维生素、脂类和碳水化合物等,在不同种类的微生物细胞中,初级代谢产物的种类基本相同。
次级代谢产物是指微生物生长到一定阶段才产生的化学结构十分复杂、对该微生物无明显生理功能或并非是微生物生长和繁殖必需的物质,如抗生素、毒素、激素、色素等。不同种类的微生物所产生的次级代谢产物不相同,它们可能积累在细胞内,也可能排到外界环境中。其中,抗生素是一类具有特异性抑菌和杀菌作用的有机化合物,种类多,常用的有链霉素、青霉素、红霉素和四环素等。

初级代谢产物和次级代谢产物的异同
4. 生物转化类产品
生物转化类发酵产品主要是指通过微生物细胞或其产生的酶,将一种化合物转化成另一种化合物的产品。涉及的转化反应包括催化脱氢、氧化、羟化、缩合、脱羧、氨化、脱氨化或同分异构作用。
比如将乙醇用微生物转化为乙酸,利用生物转化过程生产甾体、手性药物等。

生物转化植物甾醇生产雄烯二酮
以上分类方法,注重目标产物以及其来源,比如代谢类产品的分类注重其来源,而菌体类,酶制剂类和转化类产品则注重目标产物,比如目标产物是酶,则为酶制剂类产品,而如果酶(或细胞)只是起到催化作用,目标产物是催化转化后的物质,则此物质为生物转化类产品。
校对:武艺超群

