
近年来,全国各城市普遍面对疫情防控等重大应急事件,餐饮业经常面临库存浪费、供应链中断等风险,社区居民又往往出现供餐配送网点缺失、质量不稳定、生活物资供应不及时等困难。餐饮配送供应链能否与社会城市服务保障结合,成为现实性实际问题。因此,最近有关政策文件引起“供销社重建和社区食堂试点”的社会热议,实际上就是城市农产品供应链布局优化和效率提升问题。
与市场业态集中度高、管理能力相对超前的零售业相比,餐饮业高度分散,缺乏专业面向餐饮业,具备加工配送结合、全品项和全时段管理、数字金融配套等各项服务功能完善的DC物流中心基础设施。社会餐饮的门店配送,生鲜品类管理难,大部分依靠第三方物流或者品类经销商门店配送,纯属“搬运工”角色,供应链协同效率不高。团餐的物流体系,大部分在农批市场边缘自建分拣配送场地,专业管理理念缺失,物流设施建设落后,商品管理较为粗放,实际利用率在1/3左右,主要成为配送业务“接单”样板场地。
在未来城市发展中,随着市场监管升级和城市冷链物流基础不断完善,以及餐饮业成本管理精细化要求,必须引入供应链全链条管理,实现物流效率提升和降本增效,是餐饮业走向高质量发展必然过程。如:教育部等部门提出“学校食堂由学校自主经营、统一管理,不得对外承包或委托经营”的管理政策,必然会逐步触发政采类团餐供应链服务模式变革,对团餐企业的软硬件设施、组织管理能力的准入门槛要求必然提高。
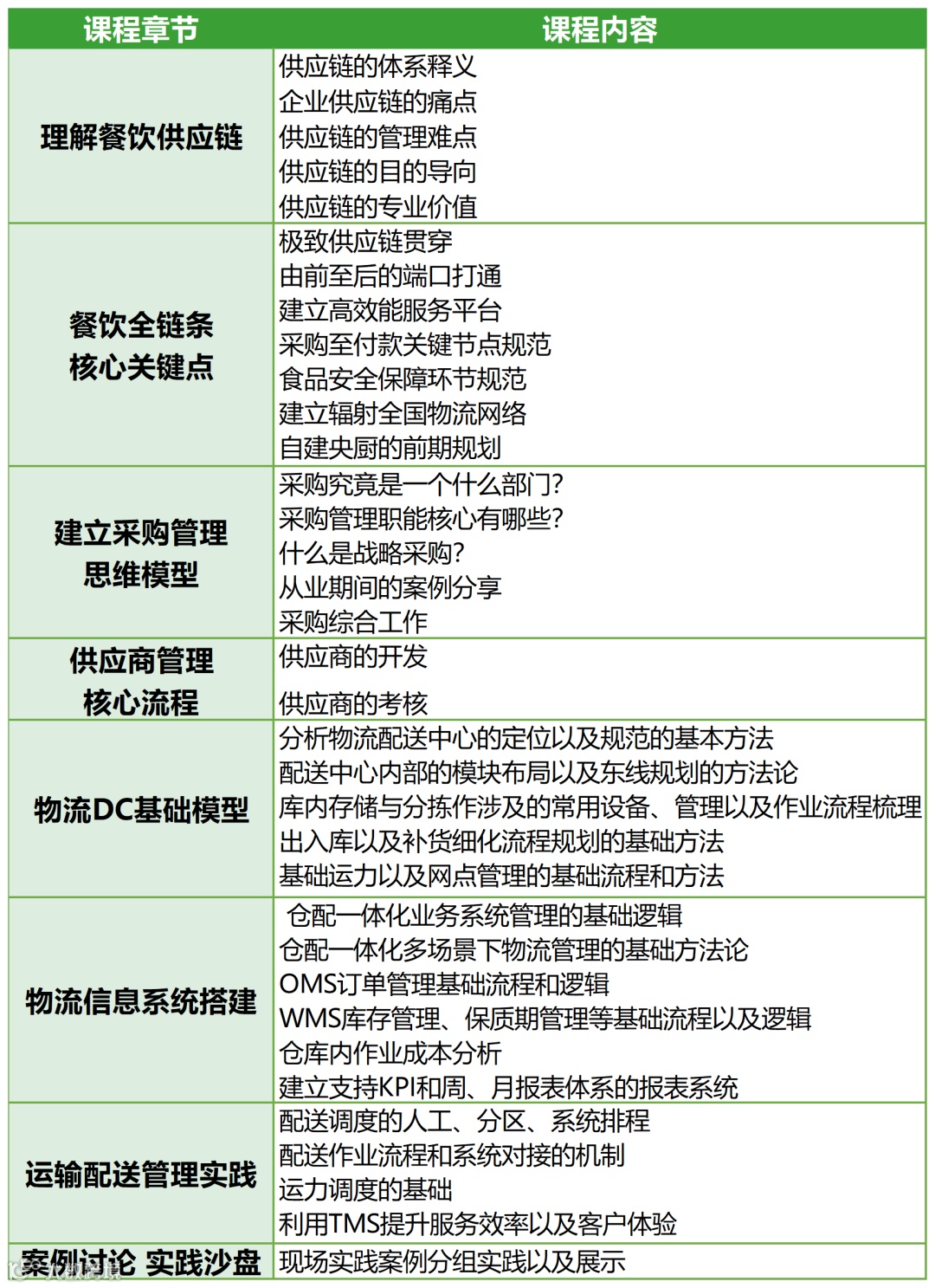
餐饮供应链体系四大核心价值:降本增效、分工明确、可持续和合理分配。供应链体系建设涉及采购研发、央厨加工、物流仓储、数字化管理等各个环节,其中物流与仓储是重中之重,帮助企业合理化控制库存、降低货损货差、提升周转和配送效率,从而实现整体的降本增效
为协助企业建立正确的供应链体系思维模型,提升餐配效率。广东省团餐配送行业协会将于2022年年底启动搭建供应链链条规范&物流仓储专业培训,以供应链链条规范为基础,剖析各大国内外头部企业案例,通过沙盘演练不同品类的解决方案。
1、讲干货—行业痛点+专业引导+从业案例
2、能听懂—图文并茂+贯穿互动+现场指导
3、可执行—使用工具+作业安排+管理复盘


东莞亚洲一号是京东物流全面投用亚洲规模最大的一体化智能物流中心。该中心建筑面积近50万平米,单日订单处理能力达160万单,自动立体仓库可同时存储超过2000万中件产品。尽管面积相当于两个“鸟巢”体育场,但在偌大的园区内,真正在一线工作的员工却非常之少。时至今日,京东物流已经成功实现了在仓储、分拣、运输、配送等全供应链环节的无人化,在技术研发、场景应用、政策推动上走在了世界前列。

力量冷链(广州)仓储有限公司成立2014年8月,其规模建设面积32746平方米,拥有冷冻冷藏容量3万吨,涵盖高低温库仓温区(15℃至-25℃),采用国内外先进的环保制冷系统,库内具备21个液压升降平台卸货口,五台电梯,配置货架及林德叉车等。

库内配置
1、完成线下课程并通过考核的学员,可获得由协会颁发的培训证书;
2、免费赠送团餐学苑VIP账号一年,线上海量团餐课程随时随地学习
1、培训对象:预制菜生产工厂、传统食材生产企业、餐饮及团餐企业、新零售企业等董事长、总经理、餐饮总监、厂长、厨师长、研发人员、味型师等。
2、学习费用:非会员单位4280元/人,会员单位3980元/人,三人同行 3680 元/人(费用包含培训费、资料费、午餐费、线上课程学习费等);
3、住宿安排:主办方提供合作酒店,学员自行预订,费用自理(详细内容见报到通知)。
4、报名时间:学位预订中,报名截止至12月25日,请将报名回执发送到协会邮箱gd_gca@163.com ,并通知会务对接人。
如有问题,请联系CIE君微信
(⭐添加朋友-联系人,搜18928864573)
- 关注更多优质公众号 -
▼识别下方二维码·关注我们▼
![]()


