搜索
首页
大数快讯
大数活动
服务超市
文章专题
出海平台
流量密码
出海蓝图
产业赛道
物流仓储
跨境支付
选品策略
实操手册
报告
跨企查
百科
导航
知识体系
工具箱
更多
找货源
跨境招聘
DeepSeek
首页
>
高纯二氧化硅和玻璃纤维等新材料应用示范指导目录公示!
>
0
0
高纯二氧化硅和玻璃纤维等新材料应用示范指导目录公示!
石英产业
2025-12-02
2
导读:近日,为加强山东省新产品示范推广应用,完善新材料首批次应用保险补偿政策,省工业和信息化厅公示了《山东省重点新材
近日,为加强
山东省
新产品示范推广应用,完善新材料首批次应用
保险
补偿政策,省工业和信息化厅
公示了
《山东省重点新材料首批次应用示范指导目录(2025年版)》。
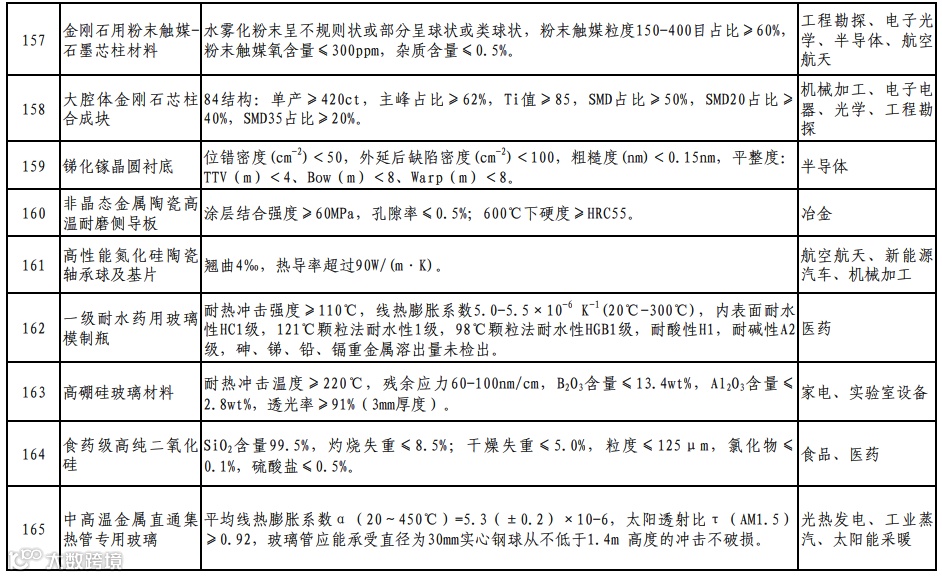
该指导目录对先进钢铁材料、先进有色金属材料、先进化工材料、先进无机非金属材料、高性能纤维及复合材料和前沿新材料的产品,性能要求和应用领域进行了说明。值得石英产业关注的是
先进无机非金属材料和高性能纤维及复合材料领域。
来源:
山东省工业和信息化厅
推荐阅读 >>>
·
全国石英产业集群地,有你吗?
·
高纯石英凭啥火?看国家规划和地方政策如何力挺这一新材料
·
石英矿石多领域价值分化:高纯 / 常规 / 高端应用技术指标与找矿策略
免责声明:本账号部分内容来源于网络,由小编整理发布,目的是为了传递和分享更多行业信息,并不代表本账号赞同其观点和对其真实性负责;如若侵犯您的权益或有其他不适之处,请联系我们,并提供相关证明,我们将及时处理。转载请注明出处。
【声明】内容源于网络
0
0
石英产业
欢迎来到石英材料产业数字化平台,我们专注于石英新材料的创新与应用。这里新鲜的资讯、前沿的技术、丰富的行业知识,覆盖上下游产业链 ,设备推广+技术交流+石英检测+培训会议,为您呈现石英材料的无限可能,探索石英材料的奥秘,助力石英产业发展。
内容
297
粉丝
0
关注
在线咨询
石英产业
欢迎来到石英材料产业数字化平台,我们专注于石英新材料的创新与应用。这里新鲜的资讯、前沿的技术、丰富的行业知识,覆盖上下游产业链 ,设备推广+技术交流+石英检测+培训会议,为您呈现石英材料的无限可能,探索石英材料的奥秘,助力石英产业发展。
总阅读
221
粉丝
0
内容
297
在线咨询
关注